技术交流

扫描二维码
或添加“GeneGroup003”
获取更多更新资讯
商城订购

扫描二维码
或添加“基因商城(GeneMart)”
手机下单,快人一步
售后服务

扫描二维码
或添加“GeneGroup005”
获取更快速售后支持
CiFi破局三维基因组 :从单只昆虫到哺乳动物,重新定义长读长构象捕获
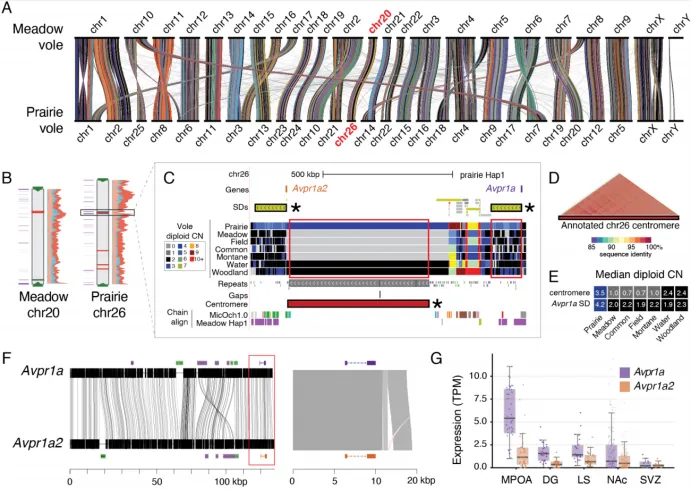
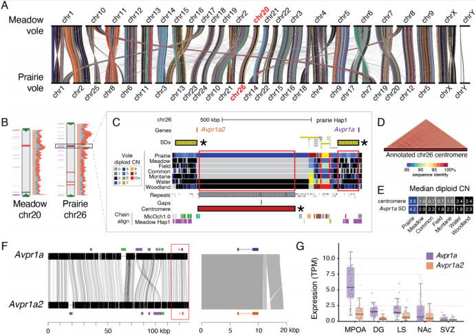
Background 基因组学的终极目标,是同时看清序列、结构、单倍型分型、三维空间构象与功能表型的完整关联。然而长期以来,短读长测序与传统 Hi-C 技术存在难以逾越的瓶颈,复杂区域、重复序列、低起始量样本如同 “黑洞”,让高质量基因组组装与精准三维互作分析举步维艰。 PacBio HiFi高精准长读长测序技术,兼具长度(10–25 kb)与精度(Q30 以上);直接跨越复杂重复区域,实现端粒到端粒(T2T)无缺口组装,彻底解锁基因组暗区;无GC偏好,保留最真实的基因组覆盖;支持单倍型分型,轻松区分同源染色体的等位差异。可以说HiFi 解决了 “序列组装” 的难题,但三维构象仍依赖 Hi-C;而 CiFi技术的问世,为我们改写了三维基因组学与基因组组装规则。 加州大学戴维斯分校Megan Dennis团队联合PacBio开发出一种全新的染色质构象捕获技术——CiFi(Chromatin Interaction HiFi),该技术将传统3C与HiFi高精准长读长测序技术相结合,能够分析重复序列区域的基因组相互作用。该研究成果2025 年12月发表于《Nature Communications》杂志。 CiFi 的核心是融合传统3C与HiFi 测序,具体流程为:首先利用甲醛交联固定细胞核内真实的染色质空间互作,再通过限制性内切酶切割染色质并保留片段间的邻近关系,随后进行原位邻近连接,将原本空间上相互作用的片段连接为一条完整的串联长链;在此基础上通过高保真全基因组扩增高效富集未交联的 DNA 分子,最终进行 HiFi 长读长测序,使单条测序读长即可直接读取多段互作序列,一次性同步获取序列信息、基因组位置、三维互作关系与单倍型分型四层关键信息。 显著提升重复区域片段比对率 与Illumina Hi-C 相比,CiFi 在非唯一基因组区域的代表性与覆盖度更优,包括:短散在核元件(SINE):Alu、Mir;长散在核元件(LINE):L1、L2;片段重复(SD):90% 一致性(SD)与 98% 一致性(SD98);着丝粒及着丝粒过渡区域。其中SD与着丝粒区域的提升最显著:Illumina Hi-C 仅 33–37% 的读长满足 MAPQ≥1,而 HindIII CiFi 可达 83–89%。 图1.短读长和长读长 3C 方法的片段映射显示,CiFi在重复区域(如 SINEs、LINEs、片段重复和着丝粒区域)表现更优 CiFi 长读长对单倍型分型同样具有显著提升效果,对 CiFi 读长内 30 Mbp 范围内、分型一致片段的同源片段推定分型,最终可保守地为80.3% 的 CiFi 片段分配单倍型,而 Hi-C 仅为 10.9%。 提供丰富的染色质互作解析 利用染色质互作可将基因组划分为拓扑关联结构域(TAD),即内部互作频率显著高于相邻区域的基因组区段。对 TAD 分析中的缺口区域统计显示:CiFi 技术在人类常染色体上的缺口占比约为 2%,而传统 Hi-C 技术约为 5%;二者在重复区域的差异更显著,SD区域 CiFi 的缺口为 8.6%、Hi-C 为 18%,着丝粒区域 CiFi 的缺口为 15%、Hi-C 为 34%。同时,CiFi 检测到热点区域侧翼SDs无交叉;而 HiC 存在 8% 的缺口。此外,CiFi显示出更多的远距离染色体内相互作用。 图2.CiFi提供更丰富的染色质互作解析(左:TAD分析中CiFi在重复区域表现更优;右:CiFi 能捕获更多长距离染色质互作) 低起始量及小型样本适配 为检测低起始量适配性,研究人员将 GM12878 DpnII CiFi 样本稀释 100 倍以上:从 1000 万个细胞(~60 μg DNA)降至 6.2 万个细胞(~370 ng),所有起始量的测序指标与互作矩阵均保持稳定。 该技术还成功应用于单只冈比亚按蚊与地中海实蝇,验证了其在小型生物样本中的优异性能。在单只按蚊中,研究人员获得 2.37M HiFi reads和 21.1M长度中位数为 509bp 的片段,完整解析了全基因组染色质互作;在单只地中海实蝇中,结合 HiFi 全基因组测序与 CiFi 技术,完成了约 600 Mbp 基因组的染色体水平二倍体分型组装,清晰解析了 Y 染色体易位等复杂结构。 图3.利用HiFi和CiFi测序对单个地中海实蝇进行de novo二倍体组装。 2026 年,同一团队将 CiFi 全面升级,以单文库 HiFi-CiFi 联合测序策略为核心,完成了草原田鼠与草甸田鼠的染色体水平高质量二倍体基因组组装,并首次完整解析出与配对结合行为直接相关的 Avpr1a(加压素 1a 受体) 物种特异性重复,为社会行为的遗传机制研究提供了关键资源与技术范式。 传统大型哺乳动物基因组组装,需整合长读长测序、短读长 Hi-C 等多平台数据,不仅流程繁琐、成本高昂,还难以保证数据来自同一个体,更易在重复区域产生缺口与错误。本研究突破性地将 HiFi 测序与CiFi 染色质构象捕获技术深度融合,构建单一 SMRTbell 文库,仅用单个个体的肝脏组织,一次 Revio 测序就同时获得两类核心数据:用于基因组从头组装的高精度长读长数据,以及用于染色体挂载、单倍型分型的三维染色质互作信息,彻底告别多文库、多平台的繁琐流程。 研究分别从雄性草原田鼠与雄性草甸田鼠的肝脏组织中分离gDNA并固定染色质。HiFi 基因组 DNA 片段化至目标平均长度 16 kbp;CiFi DNA 采用 HindIII 限制性内切酶按标准流程制备,平均片段长度~8 kbp。两种产物按90:10 摩尔比(HiFi:CiFi)混合,构建为单一文库。每个物种在 Revio 平台上各用一个 SMRT Cell 测序,分别产出 102.7 Gbp(草原田鼠)与 98.2 Gbp(草甸田鼠)数据,中位读长质量 QV38。团队最终利用该联合测序方案完成了分型二倍体基因组的支架构建,获得了单倍型解析、染色体水平的 2.3 Gbp 基因组,质量值 QV 约 62,BUSCO 完整性 99.3%。草原田鼠二倍体组装显示contig N50 从旧版短读长参考基因组的 29.2 kb 提升至 39.2 Mb,缺口比例从 8.0% 降至 0.07%,实现了组装质量的跨越式升级,且 CiFi 的挂载效果全面优于传统 Hi-C。 表1.草原田鼠和草甸田鼠基因组组装质量及与旧版参考基因组对比 草原田鼠是哺乳动物中极少数表现出社会单配制、形成稳定配对结合的物种,而近缘的草甸田鼠无此行为,二者分化不足 400 万年,是解析社会行为遗传基础的理想模型。凭借 CiFi 技术带来的无缺口高质量组装,团队首次完整解析出草原田鼠特有的 Avpr1a 118 kb 片段重复——这一关键结构变异在旧版短读长参考基因组中完全缺失,长期阻碍了相关研究。 图4.草原田鼠与草甸田鼠的跨物种比较 该重复包含两个 Avpr1a 旁系同源基因,位于草原田鼠 26 号染色体,中间被物种特异性的着丝粒卫星序列分隔;其中 Avpr1a2 存在移码突变,编码截短型蛋白,但仍在大脑内侧视前区等关键区域稳定表达,直接与配对结合行为相关。拷贝数分析证实,该重复为草原田鼠独有,其他田鼠物种均未检出,为社会行为的物种分化提供了核心遗传靶点。此外,研究还系统解析了两种田鼠的染色体结构重排、性染色体演化、重复序列扩张等全基因组差异,证实调控区域分化而非编码序列改变,是二者行为分化的核心驱动因素。 这项研究不仅完成了两项田鼠的高质量参考基因组,更重要的是,验证了HiFi-CiFi 单文库策略在大型哺乳动物基因组组装中的可行性与优越性。与 “理想” 多平台方案相比,该方法成本降低至少三倍,同时实现了序列、结构、三维构象与单倍型的全面解析。CiFi 技术凭借低起始量、高重复区解析能力、多触点互作等优势,突破了传统 Hi-C 的技术瓶颈,为复杂基因组、行为遗传学、演化生物学研究提供了高效、低成本的全新方案。 总结与展望 从CiFi技术诞生,到田鼠研究的哺乳动物实战,连续两篇文章已经证明:CiFi不仅是三维基因组的下一代标准,更是高质量基因组组装、进化基因组学、行为遗传学、疾病基因组学的通用利器。未来,这一技术将广泛应用于更多非模式生物、珍稀物种与临床样本,不仅能推动高质量基因组组装的普及,更能助力解析结构变异、三维调控与表型之间的深层关联,为生命科学研究开启全新维度。 参考文献: https://doi.org/10.1038/s41467-025-66918-y https://doi.org/10.64898/2026.03.13.711624 关于基因 基因有限公司成立于1992年,是一家提供生命科学科研仪器、试剂耗材和技术服务的综合服务商。基于“Gene Brightens Every Life • BioTech Connects the World”——“基因燃亮生命 • 生物技术连接世界”的愿景,专注于生命科学领域前沿技术的引进和推广,致力于推动该领域国内科研机构硬件水平及实验方案的革新与升级。同时,公司也一直致力于自主品牌的科研设备的研发与生产,拥有一系列通用性强、互补性高的自主品牌产品。 基因的服务网络遍及全国各地十多个大中城市,拥有包括仪器销售,试剂销售,市场与技术支持,维修,客服,物流等多个部门组成的完整服务体系。 我们希望通过不懈努力,为您的成功铺路搭桥,也为中国的生命科学事业赶超世界先进水平尽一己之力。欲了解更多信息,请访问www.genecompany.cn。









\r\n\n", 3,$destination); ?>