当前位置:首页 > 技术交流 > 最新应用



技术交流

扫描二维码
或添加“GeneGroup003
获取更多更新资讯

商城订购

扫描二维码
或添加“基因商城(GeneMart)
手机下单,快人一步

售后服务

扫描二维码
或添加“GeneGroup005
获取更快速售后支持

高精准长读长HiFi测序再添新成果:基因组印记图谱构建、罕见病诊断提速、罕见血红蛋白变异筛查和基于异构体的癌症免疫新靶点发现

版权所有,转载请联系基因市场部
2025-10-22

图片


前言

本月最新研究充分展现了高精准长读长HiFi测序技术的广泛适用性,涵盖构建迄今为止最全面的人类基因组印记图谱、评估全基因组测序作为潜在临床诊断工具的可行性、在大规模人群队列中发现隐藏的血红蛋白变异,以及追踪有望为新型癌症免疫疗法开辟道路的RNA异构体。下面将带您深入了解本月的重点研究。



01

甲基化测序


图片

甲基化研究:扩展的基因组印记图谱为人类疾病研究提供新视角

图片
图片


来自堪萨斯城儿童慈善医院(CMKC)的研究人员发现,基于HiFi基因组测序(HiFi-GS)技术对5-甲基胞嘧啶(5-mC)进行单分子分析,结合早期发育组织中基于家系的定相分析,为人类基因组中此前未被探索的基因位点研究提供了关键视角。

研究亮点

图片

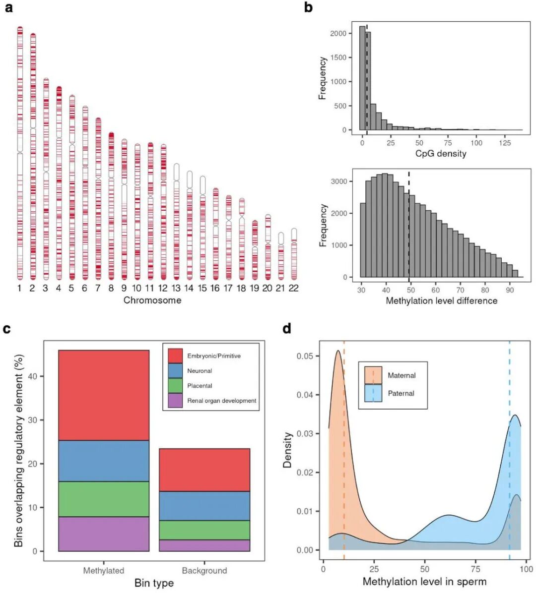
图1. HiFi-GS技术构建的POE-me(甲基化亲本来源效应)图谱


  • 传统方法的局限性在于短读长亚硫酸氢盐测序中仅有约7%的reads可用于等位基因效应分析。

  • HiFi-GS技术可通过长读长(约16kb)的标准测序文库生成全基因组范围的5-mC图谱,其相位分析效率相比全基因组亚硫酸氢盐测序(WGBS)提高了10倍以上,这对亲本来源效应(parent-of-origin effect,POE)的发现至关重要。

  • 对来自25个家系的75个样本进行了HiFi WGS,绘制出一份分辨率提升10倍的人类发育过程基因组印记图谱,识别出5852个基因区间中的52786个常染色体CpG位点存在CpG甲基化亲本来源效应(POE-me,图1a),其中60%的位点此前未被发现与基因组印记相关或存在基因组印记现象。

  • 进一步整合人群全基因组关联研究统计数据,发现新识别的印记区域中富集了常见性状(如出生体重)和罕见疾病(如先天性异常)的变异位点

  • 基于家系的罕见病队列发现映射到OMIM的基因存在传递偏倚:带母源POE-bin的常染色体显性遗传基因,其致病性变异大多通过父源传递(而非母源传递)。基于这一发现,研究人员将BNC2DNMT1这两个基因,确定为新的 “印记障碍候选基因位点”。

 等位基因特异性甲基化往往未得到足够重视,但它在理解发育和疾病的驱动机制中发挥着关键作用。这表明甲基化数据并非多余信息,而是科学发现的必要组成部分。短读长测序技术会遗漏大部分此类信号(高达60%),而借助HiFi测序技术,可以在每次基因组测序过程中自动获得甲基化数据,构建分辨率更高的人类5mC亲本来源效应图谱。

  • 相位分析:确定基因变异所属的染色体单体(即来自父母哪一方)。

  • 亲本来源效应指的是基因的表达或其对表型/疾病的影响,取决于该基因是从父亲还是母亲那里遗传来的,而非仅由基因本身的序列决定。

  • OMIM:在线人类孟德尔遗传数据库。



02

罕见病


图片

罕见病诊断:用于遗传病诊断的临床长读长测序检测

图片
图片


在CMKC开展的另一项研究中,研究人员在评估高精准长读长HiFi测序作为一线临床检测手段的可行性时,对比了不同检测方法的诊断率和周转时间,并评估了通过单一临床HiFi长读长测序检测替代标准诊疗(SOC)方法的可行性。

研究亮点

图片

图2. HiFi长读长测序与对照组儿科病例中标准基因检测的比较。


  • 研究团队对235名儿科患者(年龄0-18岁)进行了HiFi WGS临床研究,并将结果与513名年龄和表型匹配的对照组患者进行对比。

  • 与对照组相比,HiFi测序的诊断率显著更高(37% vs 27%),周转时间也显著更短(27天 vs 62天,图2)。即使在检测结果为阴性的病例中,HiFi测序也将平均报告时间从91天缩短至29天。

  • 这些改进得益于高精准长读长HiFi测序的综合检测能力,包括检测异常甲基化、罕见扩增障碍、单样本中单核苷酸变异的定相分析,以及更广泛的结构变异检测能力。

这项具有里程碑意义的研究表明,HiFi测序技术能改变儿科疾病的发现方式:相比以往所有检测方法,其诊断成功率提高了10%;能在1个月内为家庭提供检测结果,而传统方法需3个月;还减少了多次繁琐且昂贵的检测需求。临床HiFi长读长测序为遗传病诊断提供了一种单一、全面的基因组检测方法。



03

血红蛋白变异检测


图片

人群携带者筛查:中国广西人群基因筛查中发现罕见血红蛋白变异Hb O-Arab 和 Hb D-Punjab

图片
图片


在这项研究中,中国的研究人员称:“单分子实时测序(SMRT)技术能够对常见、复杂或罕见的血红蛋白变异进行高效、可靠的分析。”

研究亮点

图片
图片

图3. 通过SMRT鉴定并通过Sanger测序验证的罕见复合杂合变异Hb O-Arab(HBB:c.52A>T ;HBB:c.364G>A)和Hb D-Punjab(HBB0:c.364G>C )。


  • 常染色体隐性血红蛋白病具有高度的临床和遗传异质性,涉及血红蛋白基因簇的1800多种不同变异。对血红蛋白变异的全面基因筛查对于预防和治疗这些疾病至关重要。 然而,在中国,传统的基因检测方法……通常只能检测中国人群中常见的24种热点变异。

  • PacBio测序技术克服了这一局限,能够全面覆盖已知的所有结构变异(SVs)、单核苷酸变异(SNVs)以及涉及HBA1HBA2HBB基因簇的插入/缺失变异(InDels)”。

  • 基于PacBio技术的人群基因筛查项目对中国广西的11019个个体进行了检测,共识别出165种血红蛋白变异,其中包括在同一基因位点发现的两种极罕见(频率0.0045%)变异(图3),且这两种变异对血红蛋白结构的影响不同。该变异的发现扩大了中国人群中HBB基因的突变谱。不过,这种变异并未被纳入中国大多数临床机构的常规筛查panels中。

研究人员认为单分子实时测序(SMRT)已成为血红蛋白病孕前筛查和产前检测的可靠方法,建议将这种方法整合到高发地区的新生儿筛查项目中,通过纳入对罕见变异体的筛查,有望提高早期诊断率、实现个体化治疗、为决策提供依据,并最终改善这类疾病患者的公共健康结局。



04

肿瘤免疫治疗

图片

肿瘤免疫疗法:CD8 T细胞的RNA剪接动态揭示影响T细胞介导的肿瘤免疫疗法的异构体

图片
图片

来自以色列、Broad研究所和宾夕法尼亚大学的研究人员成功构建了首个人类CD8+T细胞单细胞剪接图谱,捕捉了T细胞活化和异构体分化过程中的动态表达模式。

研究亮点

图片

图4. 单细胞图谱揭示了基因表达-剪接在CD8+T细胞激活和分化中的相互作用。


  • 免疫检查点抑制剂改变了肿瘤治疗,但仍有许多患者对治疗无反应。这可能与可变剪接极大地丰富了T细胞蛋白质组有关。目前大多数异构体的功能作用仍不明确。

  • 研究人员通过HiFi测序构建了活化CD8 T细胞中RNA动态表达和剪接的高分辨率图谱,为单细胞水平的剪接模式提供了详细解析(图4a-c)。HiFi测序检测到的特有剪接特征细化了传统的转录组状态,并突显了受异构体水平调控的受体家族。

  • 约50%的差异表达异构体(DEIs)表现出异构体特异性调控,而其对应基因的整体表达水平并未发生变化(图4d, e),且剪接图谱能更准确地反映分化轨迹,并为T细胞异构体划分和通路水平分析提供了更高的分辨率。

  • 为探索其功能相关性,研究人员开发了SpliceSeek——一种基于CRISPR的汇总筛选平台,可通过干扰剪接位点来改变异构体的表达。利用该平台,发现了具有异构体特异性的免疫检查点,干扰这些检查点可增强效应功能和异构体控制能力,例如LRRN3-203异构体在小鼠模型中可增强细胞因子分泌和抗异构体免疫。

这项研究展示了将高精准长读长HiFi测序与单细胞解析相结合的强大能力——能够绘制人类CD8+T细胞的异构体表达图谱。通过捕捉短读长技术常遗漏的动态剪接模式,研究团队不仅重新定义了T细胞状态,还发现了具有治疗潜力的新型免疫检查点。综上,该研究建立了一个可推广的研究框架:从异构体发现到机制解析,再到体内验证,这一框架为开发异构体选择性免疫疗法奠定了基础。


准备好开启您的探索之旅了吗?



本期研究展示了HiFi测序技术持续深化我们对罕见病应用、肿瘤实验室和全球筛查项目中复杂遗传图谱的理解,拓展了更多生物学可能性。

读到这里,如果您对HiFi测序技术感兴趣,可扫描右侧二维码联系产品经理,也可联系您身边的基因人~

图片


图片

关于基因

基因有限公司成立于1992年,是一家提供生命科学科研仪器、试剂耗材和技术服务的综合服务商。基于“Gene Brightens Every Life • BioTech Connects the World”——“基因燃亮生命 • 生物技术连接世界”的愿景,专注于生命科学领域前沿技术的引进和推广,致力于推动该领域国内科研机构硬件水平及实验方案的革新与升级。同时,公司也一直致力于自主品牌的科研设备的研发与生产,拥有一系列通用性强、互补性高的自主品牌产品。

基因的服务网络遍及全国各地十多个大中城市,拥有包括仪器销售,试剂销售,市场与技术支持,维修,客服,物流等多个部门组成的完整服务体系。

我们希望通过不懈努力,为您的成功铺路搭桥,也为中国的生命科学事业赶超世界先进水平尽一己之力。欲了解更多信息,请访问www.genecompany.cn

图片




欢迎关注我司“基因快讯”与“基因售后服务”官方微信

沪公网安备 31011202014103号

沪ICP备2022000693号-1