技术交流

扫描二维码
或添加“GeneGroup003”
获取更多更新资讯
商城订购

扫描二维码
或添加“基因商城(GeneMart)”
手机下单,快人一步
售后服务

扫描二维码
或添加“GeneGroup005”
获取更快速售后支持
心脏病患者为何会睡眠紊乱?MERFISH有答案
研究背景 健康人体中,睡眠-觉醒周期严格受到褪黑素昼夜分泌的调控,褪黑素的合成发生在松果体中,并受到颈上神经节(SCG)中交感神经元的调控。在颈上神经节中除了调控松果体的神经元,还有调节心脏的神经元。心脏病患者中经常会出现褪黑素水平降低以及睡眠-觉醒节律紊乱,但是这其中的机制尚不清楚。 为揭示该机制,德国慕尼黑工业大学的Stefan Engelhardt研究团队基于空间转录组、单细胞转录组、单核以及Bulk RNA测序方法,系统绘制了心脏病中松果体控制的神经元回路,并发现在心脏疾病中巨噬细胞浸润损害支配松果体交感神经元,降低褪黑素水平,从而引起昼夜节律紊乱最终引起睡眠障碍。相关研究“Immune-mediated denervation of the pineal gland underlies sleep disturbance in cardiac disease”于今年7月份发表在《Science》上。 研究结果 01 结果一 心脏病可引起松果体交感 神经失支配和功能障碍
为评估心脏病与松果体功能障碍之间的关系,研究人员将心脏病患者的松果体交感神经支配与心脏健康对照进行比较,结果发现,心脏病患者的松果体区域交感神经轴突密度显著降低、长度减少。为进一步证实心脏疾病可引起松果体功能障碍,研究人员通过横向主动脉收缩(TAC)向小鼠左心室施加压力引起病理性心脏肥大和衰竭,结果发现,TAC处理小鼠的外周血液中褪黑素水平降低,能量消耗减少,并存在显著的昼夜节律紊乱。且在TAC干预四周后重现了慢性心脏病小鼠的病理特征,出现松果体区域交感神经元轴突密度的明显降低,表明心脏疾病可引起松果体功能障碍。
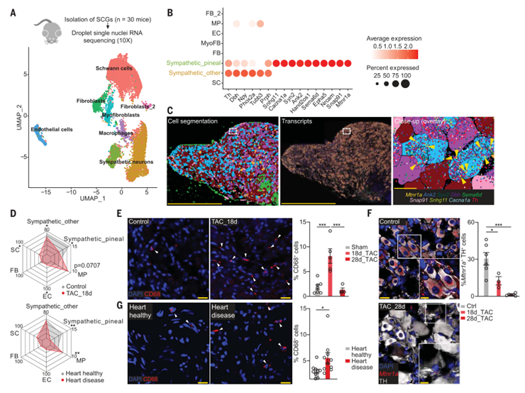
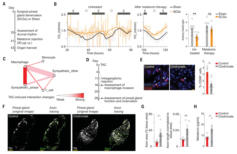
图1. 心脏病引起交感神经去支配和松果体功能障碍。(A)酪氨酸羟化酶(TH)清除和染色后的代表性人松果体图像;(B)轴突面积和长度量化;(C)小鼠行为研究时间表;(D)分别干预后28天C3H/HeJ小鼠血浆中褪黑素的测定;(E、F)假手术和TAC后C3H/HeJ小鼠的昼夜节律变化。 02 结果二 心脏病引发SCG中巨噬细胞 浸润和松果体神经支配神经元的丧失 TAC处理小鼠的SCG体积明显增大,出现肥大增生的病理改变,与心脏疾病患者中的表型类似,因此,SCG增生可作为心力衰竭的成像生物标志物,且在随后的临床研究中得到验证。 为探究这种病理改变的分子机制,研究人员从对照小鼠和TAC小鼠中分离神经节进行单细胞和单核RNA测序,鉴定出五种主要的细胞类型:交感神经元、雪旺细胞、成纤维细胞、内皮细胞和免疫细胞;单核RNA测序进一步鉴定了交感神经元中两个不同的细胞簇,其中较小的细胞簇选择性表达褪黑素受体1A(Mtnr1a),可作为松果体神经支配神经元。随后,研究人员基于测序数据、免疫荧光及原位杂交结果分析,发现TAC处理小鼠的神经节中巨噬细胞比例显著增加,交感松果体神经支配神经元显著减少。 图2. 心脏病引发巨噬细胞浸润和SCG中松果体神经支配神经元的丧失。(A)假手术和TAC后5天SCG中 9172个细胞核的UMAP图;(B)神经元亚型特异性基因单核测序点阵图;(C)MERFISH评估的SCG细胞分割(左)、转录谱(中)和高倍放大的代表性区域(右);(D)通过RNA测序文库的遗传反卷积对小鼠(上)和人(下)SCG细胞组成的定量评估;(E)对照/TAC处理18天样本中神经节CD68+细胞(箭头);(F)小鼠颈上神经节原位杂交和免疫荧光定量分析;(G)健康/心脏病样本中神经节的CD68+细胞(箭头)。 为进一步在单细胞分辨率水平进行转录组定位,本研究基于公开的交感神经节图谱和单细胞/单核RNA测序数据选择了140个基因,通过Vizgen公司的MERSCOPE平台对小鼠SCG的冰冻切片进行MERFISH成像,并使用MERSCOPE Vizualizer聚类模板进行分析,鉴定了六个不同的细胞簇,包括两个主要的交感神经元亚簇,且从两个独立的实验中分析的9个不同SCGs所有区域的总RNA计数的相关性r=0.93,这表明高度特异性和可重复性的测量。 图3. MERFISH确定SCG中交感神经元的两个主要亚簇。(A)通过两个独立实验对9个不同SCGs的MERFISH实验检测到的140个基因的表达水平进行分析;(B) SCG冷冻切片中交感神经元亚簇的分布。 03 结果三 抑制巨噬细胞可改善交感神 经元功能 为评估松果体去神经支配对褪黑素相关昼夜节律的影响,研究人员通过双侧手术切除SCG(SCGx),结果发现SCGx导致昼夜节律明显中断,而通过补充褪黑素可以完全恢复昼夜节律。另外,基于转录组绘制的SCG细胞通讯图谱发现,在TAC后5天,巨噬细胞和交感神经元之间的通讯网络发生了明显改变,对TAC小鼠注射巨噬细胞抑制剂氯膦酸盐,使得小鼠SCG区域巨噬细胞数量明显减少,且松果体交感神经轴突密度增加,褪黑素水平显著升高,进一步证明了抑制巨噬细胞可改善交感神经元功能。 图4.局部注射氯膦酸钠可减轻松果体失神经支配和功能障碍。(A)研究时间表;褪黑素补充前后C3H/HeJ小鼠的昼夜节律评估;(C)单细胞SCG转录组通过细胞间配体-受体相互作用生成的上颈神经节神经免疫相互作用图;(D)氯膦酸盐实验时间表;(E)定量观察各神经节CD68+细胞(箭头);(F)小鼠松果体代表性图像酪氨酸羟化酶(TH)染色;(G)轴突面积和长度的量化;(H) C3H/HeJ小鼠干预28天后血浆中褪黑素的测定。 研究结论 本研究确定了松果体的交感神经失支配是导致心脏病患者睡眠紊乱的潜在原因,颈上神经节中作为松果体神经调节的核心,在巨噬细胞浸润增加时导致松果体出现功能异常,而局部抑制巨噬细胞则有助于恢复松果体功能。另外,本研究也提出了一种模式:心脏病影响解剖学上的远端器官,并且源于交感神经节中器官特异性神经元亚群的变化。 图5. 心脏疾病昼夜节律紊乱的假定病理机制。左:交感神经回路在生理条件下的示意图;右:交感神经连接的病理变化。 参考文献 Ziegler, et al. Immune-mediated denervation of the pineal gland underlies sleep disturbance in cardiac disease[J]. Science, 381, 285–290 (2023). DOI: 10.1126/science.abn6366 Vizgen助力MERFISH技术商品化 2021年美国Vizgen公司经授权开发并商品化出MERSCOPE™超分辨荧光显微成像分析平台,可以对1 cm²组织以100 nm分辨率单次原位检测几百上千种基因,基于其高灵敏度的检测有助于分析低表达丰度的转录本并借此鉴定分析稀有罕见的细胞类型以及细胞亚型。通过分析细胞之间的空间邻近以分析细胞互作、细胞通讯,揭示组织细胞类型组成以及微环境。 基因有限公司于2022年3月正式签约成为美国Vizgen公司MERSCOPE™超分辨显微成像分析系统在中国区的合作伙伴。负责该仪器的售前技术咨询、售后安装培训、应用支持等工作。同时,上海贝晶生物技术有限公司也提供MERFISH技术服务。 基因有限公司成立于1992年,是一家提供生命科学科研仪器、试剂耗材和技术服务的综合服务商。基于“Gene Brightens Every Life•BioTech Connects the World“---“基因燃亮生命•生物技术连接世界”的愿景,专注于生命科学领域前沿技术的引进和推广,致力于推动该领域国内科研机构硬件水平及实验方案的革新与升级。同时,公司也一直致力于自主品牌的科研设备的研发与生产,拥有一系列通用性强、互补性高的自主品牌产品。 公司的服务网络遍及全国各地十多个大中城市,拥有包括仪器销售,试剂销售,市场与技术支持,维修,客服,物流等多个部门组成的完整服务体系。 我们希望通过不懈努力,为您的成功铺路搭桥,也为中国的生命科学事业赶超世界先进水平尽一己之力。欲了解更多信息,请访问www.genecompany.cn。









\r\n\n", 3,$destination); ?>