技术交流

扫描二维码
或添加“GeneGroup003”
获取更多更新资讯
商城订购

扫描二维码
或添加“基因商城(GeneMart)”
手机下单,快人一步
售后服务

扫描二维码
或添加“GeneGroup005”
获取更快速售后支持
单细胞基因组测序的HiFi时代
单细胞测序自2009年被首次报道至今,已成为了生命科学研究的强大有力工具。目前的单细胞已实现高通量研究,然而主要基于NGS平台,其短读长缺陷成为制约精准检测的瓶颈。
三代测序的长读长成为了未来单细胞技术突破的一个重要方向,基于三代平台的单细胞多组学测序可以精准研究基因组结构变异及其下游的转录调控。
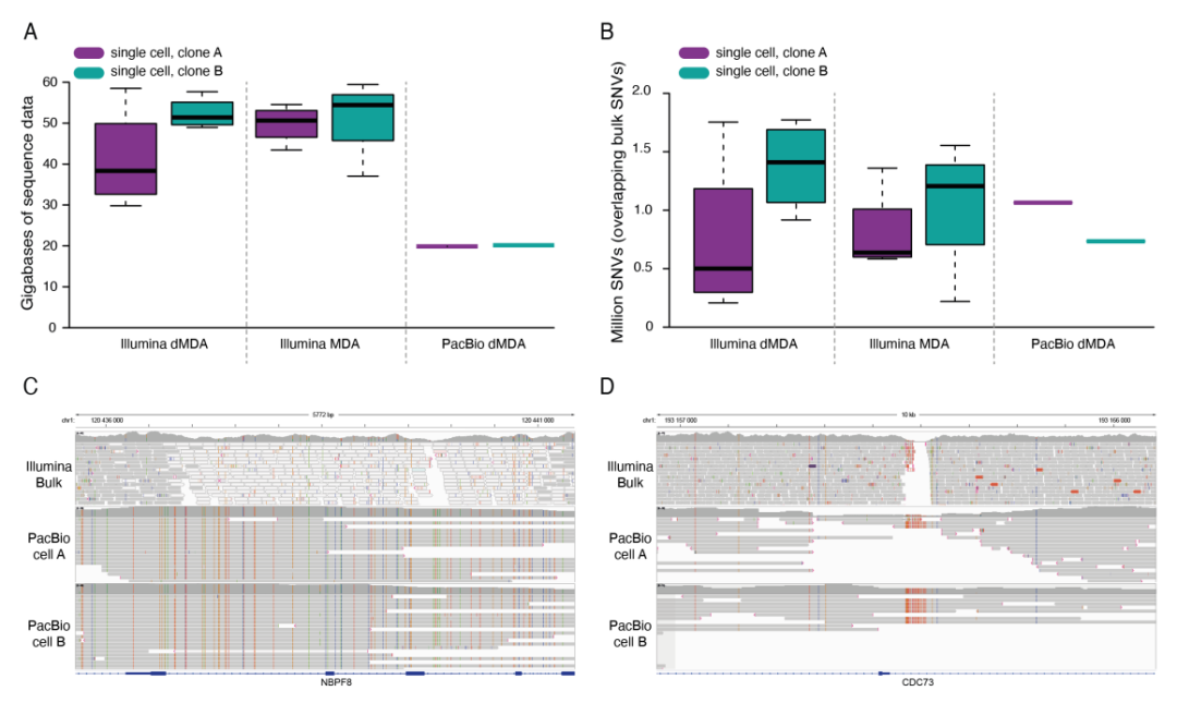
随着长读长测序技术的不断发展完善,我们已经进入了一个新的时代,使得个体基因组可以组装到接近完整的程度,复杂的遗传变异可以有效地解决。在这里,给大家分享一篇通过PacBio SMRT技术实现对人类单细胞全长基因组长读长测序的文献,解析长读长测序在研究人类单细胞基因组结构中的应用。 文章的通讯作者及其团队以人供体CD8+T细胞为起始材料,采用基于微滴的多重置换扩增(dMDA)技术,以保证分子长度和最小扩增偏倚。在PacBio Sequel II系统上对两个单细胞进行测序,每个细胞产生了超过2.5 M的reads和~20Gb HiFi 数据( >QV20) ,达到40% 的基因组覆盖率。这些数据使得单核苷酸变异(SNV)检测成为可能,包括基因组上一些短读长测序难以检测到的区域。在PacBio数据中,每个单细胞发现了1000多个高可信度结构变异(SVs) ,这是在Illumina dMDA数据中检测到的SVs数量的4倍多。de novo组装获得的单个细胞基因组大小范围在454-598Mb,其contig N50的范围在35-42kb之间。在最佳的单细胞组装中,1762个(12.8%)预期基因模型已经完成。经过PacBio测序的两个单细胞,新构建的线粒体基因组是100%相同的,尽管也观察到了一些线粒体的异质性。综上所述,本文的研究工作证明了长读长测序对于理解单细胞水平上复杂遗传变异的范围和分布的有效性和价值所在。 |实验流程| 单细胞DNA扩增和测序实验流程如上图所示:通过流式细胞荧光分选技术分离单个细胞,然后用微流控系统将单细胞中的DNA分子封装在微滴中,并在每个微滴中进行dMDA全基因组扩增。扩增之后,DNA被释放,然后利用短读长(Illumina)和长读长(PacBio)技术进行文库制备和全基因组测序。两个来自同一个体的人类T-cells,经过体外扩增后,用Illumina和PacBio技术进行全基因组测序和后续的数据分析。 |结果分析| 单细胞样本的SNV分析结果如上图所示:图A显示单细胞样本产生的总数据量。平均来说,十六个Illumina样品生成的数据量为48.7Gb ,而两个PacBio样本生成了20.0Gb的数据量。图B显示在单个细胞中重叠的SNV数量,并且与在Illumina bulk sample中鉴定的SNVs重叠。992,338个SNVs/sample在十六个Illumina样本中被发现,899,827个SNVs/sample 来自于两个PacBio 样本。图C显示出PacBio单细胞数据可以识别出 Illumina bulk sequencing不能检测到的例如“黑暗”基因区域(NBPF8)内的SNVs。图D则是另一个“黑暗”(即难检测,不可见的基因区域)基因区域(CDC73)的例子,PacBio的长读长可以跨越Illumina bulk sequencing检测不到的重复区域。 上图所示为在单细胞全基因组测序数据中检测到的结构变异。图(A)相比于Illumina,PacBio单细胞测序检测到的SVs数量最多,T-cell A为1620个,T-cell B 为1126个。图(B)是对数据分析得到的SVs的分类,分为缺失(顶层)、插入(中间)和串联重复(底层)。图(C)显示了一个候选患者基因组中50bp缺失的例子,用顶部的红色箭头表示。这个缺失在 PacBio 和 Illumina 单细胞T-cell B的数据中都检测到了,然而,它在Illumina bulk sequencing中没有被检测到。以上结果说明了PacBio相较于Illumina不论是在单细胞测序还是bulk sequencing中都更具高准确度、高覆盖度的优势。 文献相关信息: Joanna Hård et al. Science for Life Laboratory, Department of Immunology, Genetics and Pathology, Uppsala University, Uppsala, Sweden. bioRxiv.April 13, 2021 |总结| 长期研究的基因组分析不仅可以在个体、人群或个体层面上进行,而且可以在单个人类细胞上进行。PacBio HiFi测序技术以其长度长、高准确度、高覆盖度的优势,可以在未来使得近乎完整的基因组装和单倍型重建从个体细胞开始。 为了更好的向您推送PacBio SMRT测序技术的最新进展,基因有限公司开辟了专门的企业微信账号,实时解读最新PacBio研究进展。 长按并识别上方二维码,添加企业微信联系人了解PacBio的最新资讯,还可以与我们取得在线的联系。 基因有限公司作为PacBio公司在中国区的独家代理商,自2011年以来将PacBio第三代单分子实时测序技术引入国内,一直为国内用户提供专业的三代测序系统的安装培训,技术支持,应用培训与售后维护工作,赢得客户的一致好评与信任。基因有限公司将一如既往的支持越来越多的PacBio用户。




\r\n\n", 3,$destination); ?>