技术交流

扫描二维码
或添加“GeneGroup003”
获取更多更新资讯
商城订购

扫描二维码
或添加“基因商城(GeneMart)”
手机下单,快人一步
售后服务

扫描二维码
或添加“GeneGroup005”
获取更快速售后支持
Science | Odyssey 双色红外激光成像系统扫描分析多肽芯片助力人类新冠病毒预存免疫和从头免疫研究
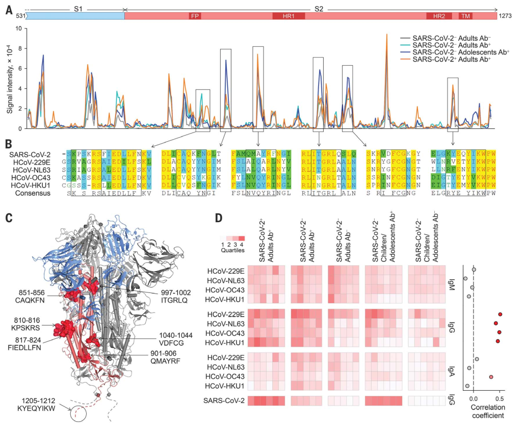
2020年12月11号,Science 杂志刊登了一篇Preexisting and de novo humoral immunity to SARS-CoV-2 in humans的文章,该文章多种实验结果证明:未感染新冠病毒(SARS-CoV-2) 的个体中检测出了可识别SARS-CoV-2 的预先存在的抗体,这种情况在儿童和青少年中尤其普遍。因此区分预存免疫和从头产生的免疫对于理解SARS-CoV-2的易感性和感染过程是非常重要的。
作者设计了包括流式细胞实验、ELISA实验、中和实验、抗体依赖性增强实验(ADE)、多肽芯片阵列等多种独立的测定方法证明了:未感染SARS-CoV-2 的个体中存在可识别SARS-CoV-2 的抗体,其中多肽芯片阵列的扫描分析是在LI-COR Odyssey 双色红外激光成像系统上进行的。

关于LI-COR Biosciences
LI-COR Biosciences公司作为近红外荧光成像的创始者,在近红外荧光成像领域已有25年的积淀。
25年来,LI-COR Odyssey ®双色红外激光成像系统由于可实现Western Blot精确定量,多重Western Blot检测,且重复性更高,通量更高,拥丰富的应用范围,因而得到了全球生物医学研究人员的信赖。
极其丰富的应用
LI-COR Biosciences公司作为近红外荧光成像的创始者,在近红外荧光成像领域已有25年的丰富历史。LI-COR 与基因有限公司的终极目标是希望帮助您解决Western Blot实验中的问题,帮助您获得符合杂志发表的要求的、可重复的Western Blot数据。
基因有限公司作为LI-COR产品中国区代理商,与LI-COR一起邀请您一同关注近红外荧光成像技术在Western Blot准确定量、磷酸化等蛋白修饰化研究、In-Cell Western、双色EMSA、蛋白芯片及光免疫疗法等方面的应用进展。欲进一步了解详细内容,请关注我们的官方微信“基因快讯”或联系您身边的基因有限公司工作人员。
参考文献:
[1] Kevin W. Ng, Nikhil Faulkner, Georgina H. Cornish et al., Preexisting and de novo humoral immunity to SARS-CoV-2 in humans. Science 11 Dec 2020: Vol. 370, Issue 6522, pp. 1339-1343 DOI: 10.1126/science. abe 1107

\r\n\n", 3,$destination); ?>