技术交流

扫描二维码
或添加“GeneGroup003”
获取更多更新资讯
商城订购

扫描二维码
或添加“基因商城(GeneMart)”
手机下单,快人一步
售后服务

扫描二维码
或添加“GeneGroup005”
获取更快速售后支持
PNAS文献解读—近红外小动物活体成像系统Pearl Trilogy助力靶向治疗的基础研究
靶向治疗是目前精准医学的重要组成部分,靶向治疗效果好不好,关键要看能不能找到特定的靶点。那么,癌症最理想的靶点是只存在于癌细胞而不存在于正常细胞,从而可以针对靶点研发出特异性的药物杀死癌细胞,而对正常细胞没有影响。比如在乳腺癌和胃癌的细胞表面会高表达人表皮生长因子受体2蛋白(HER-2),所以针对HER-2的靶向药物曲妥珠单抗就已被研发出来用于治疗高表达HER-2的乳腺癌和胃癌。
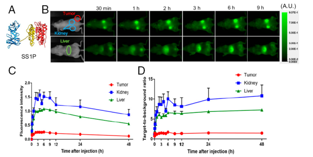
而像胰腺癌、卵巢癌、间皮瘤等恶性肿瘤的靶点——间皮素的靶向药物还在研究之中,其中重组免疫毒素(Recombinant immunotoxins,RITs)作为研究的重点一直备受关注。 补充知识—间皮素 间皮素是一种在细胞表面和血清中发现的蛋白质,在正常组织中很少表达,但是在间皮瘤、肺癌、胰腺癌、乳腺癌、卵巢癌等肿瘤中均有高表达。所以被认为可能成为理想的靶标。 但是在使用RITs治疗过程中发现大多数的RITs还没到达肿瘤区域就被清除了,以至于无法达到理想的治疗效果。这真是一件令研究者苦恼的事情! 为了研究出RITs在体内的代谢途径,抗体免疫毒素偶联药物的先驱Ira Pastan博士带领他的团队,在PNAS上发表了名为Immunotoxin SS1P is rapidly removed by proximal tubule cells of kidney, whose damage contributes to albumin loss in urine的文章,以RITs家族成员—SS1P为研究对象,揭示了负责从血液中清除SS1P的器官和细胞。 Ira Pastan博士 美国国家癌症研究所癌症研究中心分子生物学实验室的创始人及联合首席执行官,美国科学院院士 补充知识—SS1P SSIP 是一种重组的抗间皮素的免疫毒素类药物,免疫毒素一般由靶向抗原的大分子部分与具有细胞毒性的分子组成,SS1P 由鼠抗间皮素抗体的单链可变区(single-chain variable fragment,scFv)及铜绿假单胞菌外毒素 38(pseudomonas exotoxin38, PE38)组成 。 作者为了识别清除SS1P的器官,使用了近红外小动物活体成像法——用800nm近红外荧光染料FNIR-Z-759对SS1P(63-kDa的蛋白)进行标记,将25 μg标记的SS1P注射到小鼠体内,选取注射后9个时间点(15 ,30 min以及1, 2, 3, 4, 5, 6, and 9 h)在近红外小动物活体成像系统Pearl Trilogy上拍照成像并进行荧光信号数值分析。 Pearl Trilogy近红外小动物活体成像系统 分析结果如下: Fig. 1. (A) Ribbon diagram of immunotoxin SS1P. Fv is in blue, domain II is in yellow, and domain III of PE is in red. The structural model was generated by using UCSF Chimera. (B) Uptake ofSS1P by kidney, liver, and tumor in BALB/c mice. C and D are quantification of uptake by kidney, liver, and A431/H9 tumor. The target-to-background ratio indicates the fluorescence subtracted from the background. 图1(A)为SS1P的结构示意图;结合图1中B、C、D可以看出注射SS1P后,SS1P会被肾脏迅速的吸收,2小时达最大值,且荧光信号在几个小时内未减弱;同时SS1P也会被肝脏迅速吸;而肿瘤区域吸收较缓慢,荧光信号在15分钟之内非常微弱,并且在几小时后并没有变强。为了确定SS1P的代谢状态,文中结合了Western blot、Immunohistochemical、Two-Photon Microscopy,收集尿液进行白蛋白含量的测定等方法进行分析。 最终确定了清除SS1P的主要器官是肾脏,然后是肝脏。SS1P在肾脏中会经过肾小球,被近端小管细胞吸收,最后移送到溶酶体,在肝脏中会被巨噬细胞清除。 Ira Pastan博士在早期接受采访时表示免疫疗法和免疫毒素之间存在协同作用,也正在联合两种方法进行相关的临床研究。希望能再次听到Ira Pastan课题组带来的抗癌研究的好消息。 目前对免疫疗法的研究也逐渐趋于使用近红外光荧光染料标记的方法,就像近红外光免疫疗法(NIR-PIT)也是近几年热度比较高的肿瘤新型疗法,与传统免疫疗法相比靶向性更强,不会对邻近细胞造成伤害。近红外小动物活体成像系统Pearl Trilogy在NIR-PIT应用中已有非常成熟的解决方案。 真切的希望每次的分享都可以给研究者提供新的研究手段和思路。 参考文献:Liu X F , Wei J , Zhou Q , et al. Immunotoxin SS1P is rapidly removed by proximal tubule cells of kidney, whose damage contributes to albumin loss in urine[J]. Proceedings of the National Academy of Sciences, 2020, 117(11):201919038. LI-COR Pearl Trilogy小动物活体成像仪具有动态范围宽、定量准确等特点,标配近红外荧光激光器(700nm,800nm)可以提供更强的穿透力和更高的灵敏度,还可以提供符合临床认证的IRDye染料、标记试剂盒以及商业化的探针,帮助研究人员更快更好的完成体外实验。尤其是针对肿瘤的研究、荧光染料标记目标分子或药物在生物体内的分布或者药代动力学、炎症等相关研究,都已经有成熟的解决方案,欲进一步了解详细内容,请添加下方技术支持的微信 添加技术支持微信 进行详细沟通 基因有限公司作为LI-COR近红外荧光成像系统中国区代理商,为您提供专业的近红外荧光成像解决方案、提供更多应用咨询及技术支持。欲进一步了解详细内容,请关注我们的官方微信“基因快讯”或联系您身边的基因有限公司工作人员。





\r\n\n", 3,$destination); ?>