技术交流

扫描二维码
或添加“GeneGroup003”
获取更多更新资讯
商城订购

扫描二维码
或添加“基因商城(GeneMart)”
手机下单,快人一步
售后服务

扫描二维码
或添加“GeneGroup005”
获取更快速售后支持
激光显微切割技术在植物空间组学研究中的应用
激光显微切割技术在植物空间组学研究中的应用
学术分享|作者:基因市场部

植物的生长和发育在很大程度上取决于组织和(或)器官特异表达的基因,但要获取某一发育阶段的特异细胞类型来进行基因表达分析又是相当困难的。激光显微切割技术可以在显微镜下快速准确地找到单一的细胞类群,甚至单个细胞, 通过激光显微切割成功地获取纯的单一类型细胞,以此作为下游的基因组测序、转录组测序、表达谱芯片、蛋白组学等深度分析的起始材料,避免了组织中细胞的异质性问题,同时还能够保留细胞的原始的空间位置信息。基于激光显微切割的空间转录组技术在植物的基因表达分析、植物生殖和胚胎发育研究、代谢物分析以及植物与微生物互作等方面均具有重要的应用价值。
基于激光显微切割技术的空间组学研究思路

1.基于激光显微切割技术从复杂组织中分离获得特异性的细胞类群
2.从分离的均质细胞中提取生物大分子(DNA、RNA、miR、Protein)并做质控
3.组织&细胞水平上的组学分析

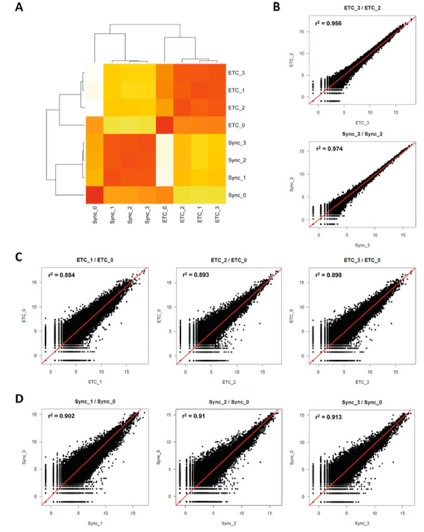
该文中作者使用MMI CellCut Plus激光显微切割系统对开花后3天的大麦籽粒组织冰冻切片进行合胞体和胚乳转移细胞的切割和收集,每份样本切割收集30-40 sections,使用Agilent nanoprep kit进行RNA纯化,线性扩增制备cDNA文库,后续通过RNA-Seq的方法进行转录组测序,qRT-PCR对RNA-Seq结果进一步验证。

A图:合胞胚乳细胞化时大麦籽粒的中间横切面
B图:开花后3天大麦籽粒的冰冻切片图,绿色圈内指示ETC胚乳转移细胞;紫色圈内指示胚乳液泡周围的合胞体
C图:放大图右边显示切割下来的胚乳转移细胞
D图:电泳图显示RNA完整性较好

文献引用: 1.Ronny Brandt et al., Laser Capture Microdissection-Based RNA-Seq of Barley Grain Tissues.Methods in Molecular Biology, vol. 1723.2018 2.Ana Marcela FlorezRueda,etal. Laser-assisted Microdissection(LAM) as a Tool for Transcriptional Profiling of Individual Cell Types. 2016 如有侵权,请联系作者删除。 联系下方技术人员微信一对一沟通







\r\n\n", 3,$destination); ?>