技术交流

扫描二维码
或添加“GeneGroup003”
获取更多更新资讯
商城订购

扫描二维码
或添加“基因商城(GeneMart)”
手机下单,快人一步
售后服务

扫描二维码
或添加“GeneGroup005”
获取更快速售后支持
空间转录组文献总结(八):Cell剖析阿尔茨海默病

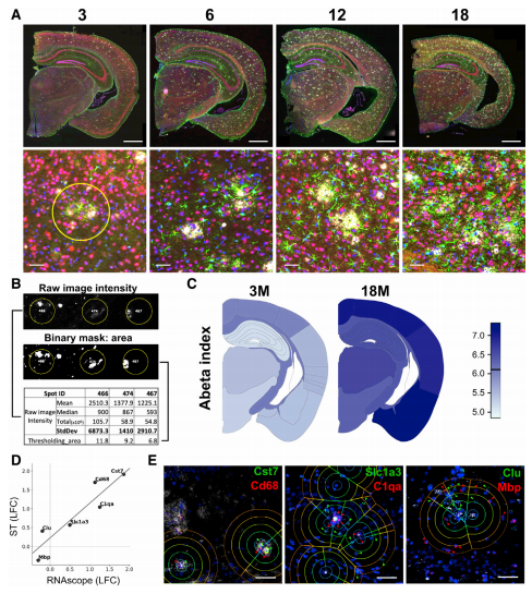
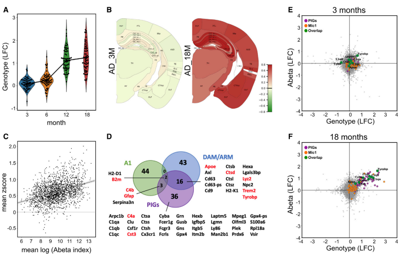
研究背景 使用二代测序方法来定义生理和病理条件下的细胞状态已经取得了巨大的进展。例如,在阿尔茨海默病(AD)领域,我们知道小胶质细胞对β-淀粉样蛋白(Ab)斑块表现出典型的激活反应。然而,一个根本的问题是大多数空间信息的丢失,包括细胞与淀粉样斑块的关系。阿尔茨海默病研究中的一个中心问题是淀粉样斑块与神经退变过程的关系。星形胶质细胞、神经元和少突胶质细胞对淀粉样斑块也表现出不同的分子反应。“阿尔茨海默症的细胞期”的研究:随着时间的推移这些细胞之间复杂的相互作用会有一个全面的了解,这决定了β-淀粉沉积触发的致病结果。然而,尽管科学家们观察到阿尔兹海默症的淀粉样斑块(Amyloid plaque)周围复杂的类似炎症的变化,但对于此反应相应的分子变化和细胞相互作用知之甚少。 研究思路 研究人员利用ST和ISS技术分析了AD小鼠模型中淀粉样斑块周围直径100 μm的数百个小组织区域中发生的全基因组转录变化进行了探究。实验结果证明了AD早期改变以基因共表达网络的富集髓鞘和少突胶质细胞基因(OLIGs)为特征,而在疾病后期,多细胞基因共表达网络中的斑块诱导基因(PIGs)则较为显著,其中涉及补体系统,氧化应激,溶酶体和炎症。通过小鼠和人脑切片上的原位测序证实了在细胞水平上观察到的大多数变化。全基因组空间转录组学分析为科学家们提供了一种前所未有的方法来揭示AD以及其它脑部疾病的致病标志附近的细胞网络失调。 主要研究结果 1. 研究人员收集了成年小鼠脑的3、6、12和18个月相邻的三张冠状面切片,两张外切片进行免疫染色,中间的切片进行ST(Spatial Transcriptomics,空间转录组)处理。实验结果显示ST足以识别大脑中精确的解剖区域。根据年龄和基因型也显示了良好的分离(图1D)。12和18月龄野生型(WT)小鼠的斑点重叠(图1D中紫色和红色),而AppNL-G-F转录谱在这两个时间点之间仍然变化(黄色和绿色),这与此期间的病理进展一致。 图1 在成年小鼠大脑中空间分辨的转录组谱 2. 将基因表达改变与β-淀粉样蛋白(Aβ)积累进行关联。通过免疫染色观察到AppNL-G-F小鼠在3个月左右开始沉积淀粉样蛋白(图2A), 并且计算了每个脑区TD的Aβ指数的平均数,说明了Aβ从背侧向腹侧皮质、丘脑和海马的进展过程。 图2 基因表达变化与β-b-淀粉样蛋白的联系 3. 紫色的WGCNA模块,我们称之为“斑块诱导基因”(Plaque-induced Genes,PIGs),在18个月龄时沿Aβ轴和基因型轴最具反应性。该模块包含57个基因,最初轻微上调(图3A),但在6个月到12个月之间急剧上升,在整个大脑中稳定为一个均匀的反应(图3B)。还发现,18个月时在AppNL-G-F小鼠的所有TDs中,Aβ的积累与PIG的表达之间存在稳健但显著的相关性 (图3C),表明PIG的表达随着脑内所有区域Aβ的积累而逐渐增加。根据GO分析,得出该模块参与了经典补体级联,以及补体级联触发的效应机制,如内吞作用,溶酶体降解、抗原处理和递呈、免疫应答和氧化还原过程。 图3 β淀粉样蛋白斑块诱导基因(PIGs)的鉴定 最后,作者研究了 PIGs模块中Micro-和Astroglia基因的共同表达。通过WGCNA对PIGs进行分析,根据Aβ指数将所有STTDs分离为WT和四个AD分位数。WGCNA生成一个连接矩阵,表明每个基因的表达变化与所有其他基因表达变化的相关性。图4中的Circos图显示了随着Aβ暴露的增加,共表达网络是如何逐渐建立起来的。图4中的绿线表示基因对之间的连通性评分的强度。根据WT中WGCNA的分析,将PIGs分成3个簇(蓝色、绿色和橙色)。从Q4到Q1,随着Aβ积累的增加,基因的剂量敏感性增加。 图4. 随着Aβ积累,PIGs逐渐共表达 如果您是从事肿瘤、免疫、发育生物学、神经科学、病理学等方面研究;如果您想更全面的了解Visium空间转录组,请您联系身边的基因人索取空间转录组服务手册及相关文献。 基因有限公司/上海贝晶生物技术公司 邮箱:order@genecompany.com(基因) info@baygene.com(贝晶) 电话:021-64951899-292




\r\n\n", 3,$destination); ?>