技术交流

扫描二维码
或添加“GeneGroup003”
获取更多更新资讯
商城订购

扫描二维码
或添加“基因商城(GeneMart)”
手机下单,快人一步
售后服务

扫描二维码
或添加“GeneGroup005”
获取更快速售后支持
Covaris AFA技术助力提升FFPE样本蛋白质组学数据价值
FFPE(Formalin-Fixed, Paraffin-Embedded福尔马林固定,石蜡包埋)是保存固体组织的常用方法 ,因此FFPE样本是目前转化医学领域和疾病病理诊断中的重要样本,是医学研究和药物研究精确有效生物学信息的重要基础。大量FFPE组织样本为临床蛋白质组学研究也提供了宝贵的资源。然而,目前的FFPE样本蛋白质组学前处理缺乏标准化、可重复性的方法。在这里,宾夕法尼亚大学Dylan M.Marchione使用直接溶解、Covaris AFA超声波和S-Trap样品处理的优化工作流程(direct solubilization, ultrasonication, and S-Trap processing, a method we termHYPERsol)进行高产量蛋白质提取和回收,能够从FFPE样本中进行蛋白质组覆盖和定量分析,其效果与使用快速冷冻的新鲜组织相当(平均 R = 0.936)。当应用于存档样本时,HYPERsol可以从保存了17年的FFPE样本中获得高质量的数据,并且可能会发现新的免疫组化标记。
自动声波聚焦(Adaptive Focused Acoustics,AFA)是在传统超声波处理基础上的技术革新,通过球面固态超声换能器将声波聚焦到样本区域,对样本进行处理。聚焦声波能够以极低的能量输入获得良好的处理效果,避免传统超声能量过剩引起的样本处理过度及热损伤。Covaris AFA通过精确的计算机控制系统和自动化的仪器操作,为样本处理提供高效可控、重复性优良、温度恒定及无污染的处理环境。
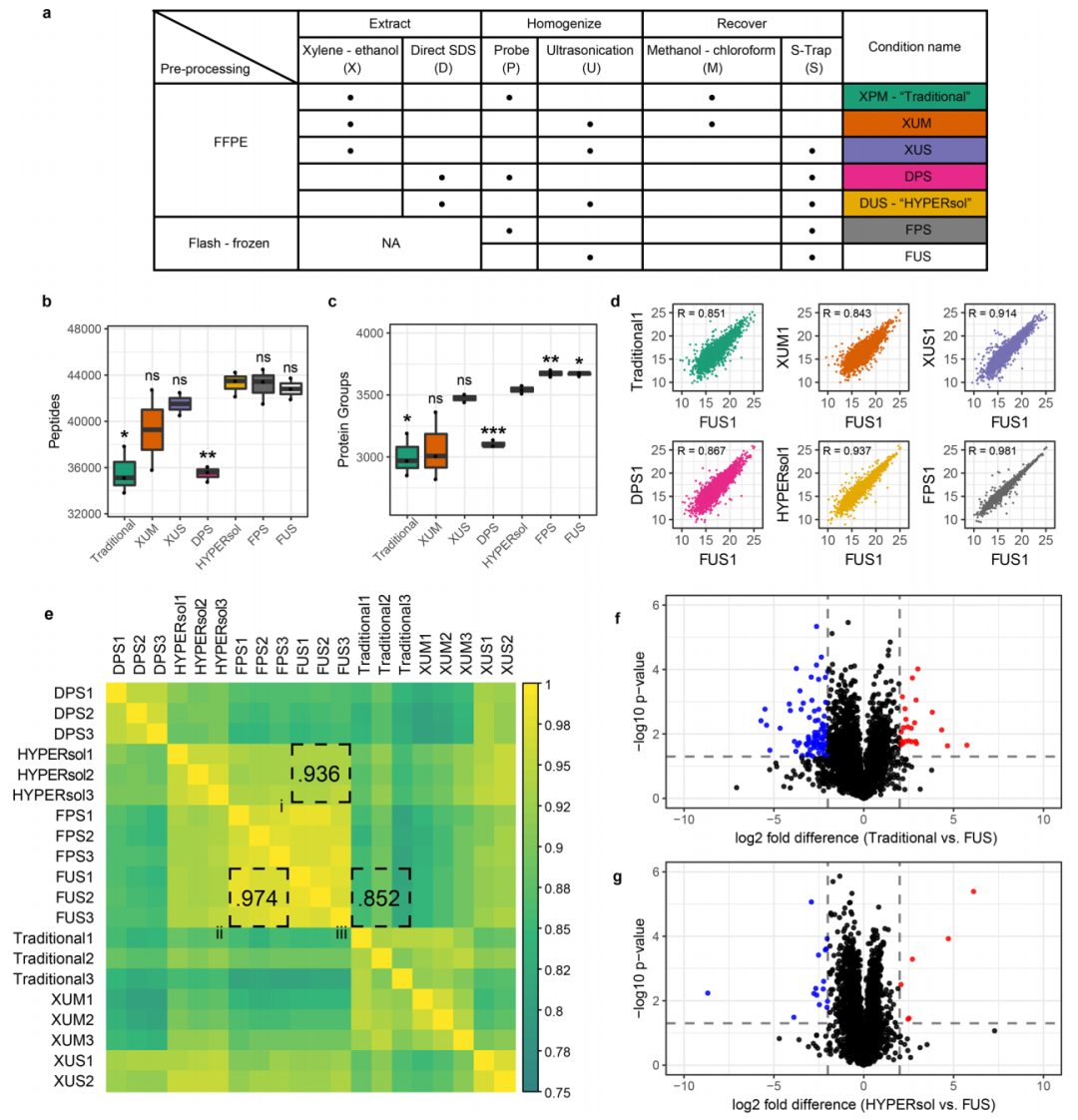
FFPE样本蛋白质组学研究中蛋白样品制备一般工作流程分为三个基本步骤:提取、组织匀浆和蛋白质回收。作者评估了两种组织提取的策略:二甲苯-乙醇脱蜡水化(用“X”表示)和用5% SDS(用“D”表示)直接溶解在水溶液中。比较了两种均质化技术:探头超声(用“P”表示)和AFA自动声波聚焦超声(用“U”表示)。最后,比较了用于下游分析的两种蛋白质回收技术:甲醇-氯仿沉淀法(用“M”表示)和S-Trap样品处理(用“S”表示)。通过实验发现,将直接溶解、AFA自动声波聚焦超声和S-Trap处理结合的方法——HYPERsol,可使FFPE蛋白质组学覆盖深度、可复制性和定量接近于从新鲜冷冻组织中获得的结果。 图1:与传统工作流程相比,HYPERsol提高了FFPE样本的覆盖深度。(a)研究设计的示意图。在蛋白质组学分析之前,新鲜解剖的肝脏样本要么是冷冻,要么是福尔马林固定后进行石蜡包埋;(b)实验条件表;(c)箱线图显示不同条件下肽识别的数量;(d)箱线图显示不同条件下蛋白质组识别的数量;(e) 蛋白质序列覆盖率的密度图。 Traditional:二甲苯-乙醇、探头超声、甲醇-氯仿。XUM:二甲苯-乙醇,AFA自动声波聚焦超声,甲醇-氯仿。DPS:直接SDS,探头超声,S-Trap。HYPERsol:直接SDS,AFA自动声波聚焦超声,S-Trap。FPS:新鲜冷冻组织,探头超声,S-Trap。箱形图,n=5,星号表示与采用Welch’s双尾t检验的FPS相比具有统计学显著性,p<0.05=*,p<0.01=**,p<0.001=***。 图2:HYPERsol法处理的FFPE样本产生的蛋白质组数据与相应的新鲜冷冻组织非常相似。(a)实验条件表;(b)箱线图显示不同条件下肽识别的数量;(c)箱线图显示不同条件下蛋白质组识别的数量。对于(b)和(c),所有条件下的n=3,除XUS n=2,星号表示与采用Student’s双尾t检验的HYPERsol相比具有统计学显著性,p<0.05=*,p<0.01=**,p<0.001=***;(d)散点图描绘了每个实验条件下的蛋白质组数据与来自FUS的数据之间的相关性。R值为皮尔逊相关系数;(e)描述所有成对运行比较的皮尔逊相关系数的相关矩阵;(f)火山图比较了在传统和FUS条件下检测到的蛋白质的相对丰度;(g)火山图比较在HYPERsol和FUS条件下检测到的蛋白质相对丰度。虚线表示绝对对数折差=2,p值=0.05。 图1的结果表明,与传统工作流程相比,HYPERsol提高了FFPE样本蛋白质组学的覆盖深度。从图2可以看出HYPERsol法处理FFPE样本得到的质谱结果图肽和蛋白的数量都明显高于传统的XPM,且与新鲜冷冻组织样品蛋白质谱结果相似。另外,HYPERsol与DPS相比,不同的在于样品匀浆过程中用的超声不同,HYPERsol为AFA自动声波聚焦超声,DPS为探头超声,但HYPERsol法处理的FFPE样本蛋白质谱获得的肽和蛋白质的数量要明显高于DPS。表明HYPERsol样品处理能够进行更深入和更具重现性的FFPE样本蛋白质组分析。HYPERsol数据集与FUS数据集非常相似,任何两两比较的R值在0.928到0.951之间,平均值R为0.936(图2e)。 FFPE样本的蛋白质组学分析特别适合于识别新的免疫组化(IHC)标记物,以便于对组织形态学缺乏特异性的肿瘤进行诊断。恶性外周神经鞘肿瘤(MPNST)是一种众所周知的难以诊断的肿瘤。MPNST没有可靠的IHC阳性标记,很难将MPNST与包括黑素瘤和滑膜肉瘤在内的组织学模拟物区分开(图3a-c)。因此,作者将HYPERsol应用于32例FFPE肿瘤标本(13例MPNST、10例黑色素瘤和9例滑膜肉瘤)中,以确定新的候选IHC标记物。每个样本大约检测到4000-5000个蛋白质组(图3d)。在总共识别出的6123个独特蛋白质组中,每种肿瘤类型至少有一个病例检测到了近90%,这张图从数字上说明了识别标记物的固有困难(图3e)。FFPE样本储存的时间从大约6个月至17年多,储存时间和蛋白质鉴定数量之间的相关性很弱(R=-0.34,p=0.05651)(图3f)。结果分析显示,在每种肿瘤类型中都有特异性或高度富集的蛋白质,这些蛋白质与已知的蛋白质表达特征基本一致(图3g−k)。例如,蛋白S100A在与MPNST和滑膜肉瘤相关的黑色素瘤中过表达(图3g,h),TLE1是一种广泛应用的滑膜肉瘤标记物,在滑膜肉瘤中确实高表达。有趣的是,在滑膜肉瘤中检测到ICAM5蛋白,而没有在其他肿瘤中检测到,这表明它可能是滑膜肉瘤的一个有用的IHC标记物(图3k)。 图3:HYPERsol能够对存档FFPE组织样本进行蛋白质组学表征。(a-c)恶性周围神经鞘瘤(MPNST)、黑色素瘤和滑膜肉瘤的典型苏木精-伊红(H&E)染色;(d)箱线图描绘了每种肿瘤类型中确定的蛋白质数量(13例恶性周围神经鞘瘤,10例黑色素瘤,9例滑膜肉瘤);(e)韦恩图显示了三种肿瘤类型中检测到的蛋白质的重叠;(f)散点图描述了样本的保存时间(“年龄”)与识别的蛋白质组数量之间的相关性。虚线表示95%置信区间的最佳线。R和p值基于皮尔逊积矩相关;(g)火山图显示MPNST和黑色素瘤中不同的蛋白质表达。描述了5372种蛋白质;(h)火山图显示黑色素瘤和滑膜肉瘤中不同的蛋白质表达。描述了5090个蛋白质;(i)箱线图描绘了三种肿瘤类型中酪氨酸酶(TYR)的丰度(在0个MPNST、9个黑色素瘤和0个滑膜肉瘤中检测到);(j) 箱线图描绘了三种肿瘤类型中TLE1的丰度(在5个MPNST、4个黑色素瘤和8个滑膜肉瘤中检测到);星号表示与滑膜肉瘤相比,p<0.001=***和p<0.0001=****,具有统计学意义;(k)箱线图描绘了三种肿瘤类型中ICAM5的丰度(在0个MPNST、0个黑色素瘤和9个滑膜肉瘤中检测到)。 总之,HYPERsol能够从FFPE组织中进行高度重复的蛋白质识别和定量,产生的结果与新鲜冷冻组织非常相似。样品直接溶解在5% SDS中,无需脱蜡,增加了样品得率,并提高了与新鲜冷冻组织所得结果的一致性。用AFA自动声波聚焦超声代替探头超声可以确保样品彻底和可重复溶解,同时也消除了通过与超声探头接触而导致样品交叉污染的可能性。最后,S-Trap用于蛋白质回收和下游样品制备远优于甲醇-氯仿沉淀法,因为它不需要蛋白质沉淀和再溶解。将SDS直接溶解、AFA自动声波聚焦超声和S-Trap样品处理相结合(HYPERsol),显著提高了FFPE组织的蛋白质产量,因此每毫克材料可获得数十至数百微克的可溶性蛋白质。蛋白质产量的增加意味着识别的蛋白质数量增加,序列覆盖率更高。此外,使用HYPERsol技术生成的数据在可实现的覆盖深度和检测到的蛋白质的相对定量方面与新鲜冷冻组织非常相似。事实上,蛋白质组学特征的档案肿瘤样品揭示了一些已知的肿瘤标志物,这一事实表明它也可能使新的标记物被发现。最后,样本储存时间与鉴定出的蛋白质数量(至少17年)之间缺乏强相关性,这支持了一种观点,即HYPERsol样品前处理方法适用于各类FFPE样本,并不受存储时间限制。 参考文献 Marchione D M , Ilieva I , Devins K , et al. HYPERsol: High-Quality Data from Archival FFPE Tissue for Clinical Proteomics[J]. Journal of Proteome Research, 2020, 19(2). 基因有限公司作为一家专业性的生命科学仪器、试剂供应商,自1992年成立以来一直秉承着“Let Professionals Serve Professionals”的宗旨,力求将先进的技术方法推荐到国内,为广大客户提供包括技术咨询、产品选配、售后培训及维护的专业服务体系。基因有限公司作为Covaris在中国的合作伙伴及全国性代理商,可为感兴趣的客户提供专业的产品咨询、技术答疑及联系试用等,欢迎大家前来咨询。









\r\n\n", 3,$destination); ?>