技术交流

扫描二维码
或添加“GeneGroup003”
获取更多更新资讯
商城订购

扫描二维码
或添加“基因商城(GeneMart)”
手机下单,快人一步
售后服务

扫描二维码
或添加“GeneGroup005”
获取更快速售后支持
协和团队基于MMI激光显微切割技术发现阿尔茨海默病关键机制
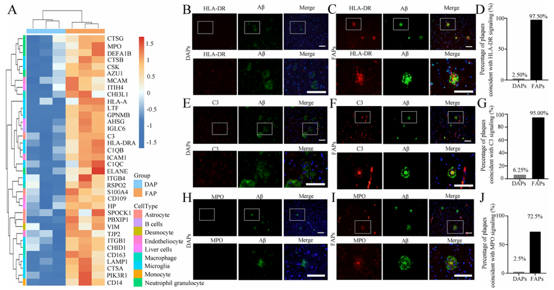
阿尔茨海默病(AD)是一种与年龄相关的神经退行性疾病,其典型病理特征之一是 β-淀粉样蛋白(Aβ)沉积形成的老年斑块。然而,以往研究发现 AD 症状严重程度与脑内斑块数量并非线性相关,且健康老年人脑内也可能存在 Aβ 斑块。同时,Aβ 斑块存在弥散型和局灶型两种形态,但其在 AD 发病中的具体作用、蛋白组成差异及相关机制尚不明确。 基于此,来自中国医学科学院基础医学研究所、北京协和医学院基础学院的研究团队通过病理技术与人类脑数据库分析结合,明确不同形态 Aβ 斑块与 AD 神经病理改变及认知障碍的关联,并借助MMI CellCut激光显微切割系统和蛋白质组学解析两类斑块的蛋白组成差异,探索中性粒细胞及其衍生的髓过氧化物酶(MPO)在 AD 病理中的作用,为 AD 发病机制研究和治疗靶点发现提供依据。相关研究于2025年6月发表于Molecular Brain杂志。 研究结果 1. Aβ 斑块与 AD 病理及认知障碍的关联 免疫组织化学结果显示,Aβ 斑块存在不同形态(图 1A-B):弥散型 Aβ 斑块(DAPs)和局灶型 Aβ 斑块(FAPs)。DAPs结构松散,边缘不规则且模糊;而FAPs轮廓清晰,通常具有核心结构。FAPs是细胞外蛋白质沉积物,主要由 Aβ 肽组成,且主要以淀粉样纤维的形式存在;而DAPs则含有大量非聚集蛋白质,不含淀粉样纤维。 图1.DAPs和FAPs的组织化学染色形态学 在大脑皮层、海马体及全脑区域,随着 AD 神经病理分级(ABC评分,涵盖A:Aβ 沉积、B:神经原纤维缠结、C:神经炎性斑块评分)从低(L)到中(I)再到高(H),FAPs 数量显著增加(图2B),且与 ABC 总分、B 评分、C 评分呈中度正相关(仅海马体区域FAPs 数量与C评分呈弱正相关);而 DAPs 数量在不同 ABC 评分组间无显著差异(图2A),仅在大脑皮层和全脑中与 ABC 评分呈极弱正相关,与 B、C 评分无显著相关性。这表明FAPs 而非 DAPs,是参与 AD 神经病理改变的关键斑块类型。 图2.FAPs 的数量随着AD神经病理学改变的程度而增加 通过 ECog 量表(评估脑捐赠者生前日常认知功能,涵盖记忆、语言、视觉空间功能等 6 个子项目)分析发现,大脑皮层、海马体及全脑的 FAPs 数量与 ECog 评分呈中度正相关,而 DAPs 无显著影响。这提示FAPs 可作为评估 AD 患者认知功能的潜在指标。 2. Aβ 斑块蛋白组成差异及细胞特异性表达 通过MMI CellCut激光显微切割系统以Aβ斑块为中心采集直径90-110微米的区域,每个脑组织样本约获取1000个Aβ斑块。收集 “L/I” 组人类大脑皮层中的DAPs和 “I/H” 组人类大脑皮层中的FAPs,并采用微量蛋白质组学技术进行蛋白质组学分析与定量信息提取。 研究共检测到 4508 种量化蛋白,其中 DAPs 中含 4471 种,FAPs 中含 4487 种。与 DAPs 相比,FAPs 中有 136 种蛋白显著上调,77 种蛋白显著下调。 GO 和 KEGG 富集分析显示,FAPs 中上调的蛋白主要富集于免疫相关通路,如吞噬作用、中性粒细胞胞外陷阱形成、补体和溶酶体通路;同时涉及脂质代谢(如 ERLIN2、TPP1)、细胞骨架重组(如 DES、SCIN)、凋亡调控(如 BAX、HSPB1)、轴突导向(如 NTN1、ROBO2)等相关蛋白。而 DAPs 中下调蛋白主要参与蛋白转运、内吞作用、线粒体氧化呼吸链等细胞生物学过程。 研究人员对FAPs中 36 种上调的免疫相关蛋白质的表达值进行了标准化处理,并生成了表达热图(图 3A)。通过细胞类型特异性分析发现,FAPs 中富集的免疫相关蛋白来源于不同细胞类型,包括 13 种小胶质细胞相关蛋白(如 HLA-DR、C1Q)、5 种中性粒细胞相关蛋白(如 MPO、AZU1、ELANE)、4 种星形胶质细胞相关蛋白(如 C3、S100A4)。其中,HLA-DR(小胶质细胞抗原呈递分子)、C3(补体级联关键蛋白)、MPO(中性粒细胞活化标志物)均与 FAPs 显著共定位,而与 DAPs 几乎无共定位(图3B-J)。 图3.人脑FAPs中显著上调免疫相关蛋白的验证 3. 中性粒细胞及 MPO 在 AD 病理中的作用 另外,研究分析了中性粒细胞与 AD 病理之间的关系。如图4所示,人类脑中中性粒细胞数量随 AD 严重程度的增加而显著增加,呈现出脑实质浸润型和血管内滞留型两种不同形式。此外,AD 患者脑中中性粒细胞衍生的髓过氧化物酶(MPO)显著上调,并与FAPs(尤其斑块核心)呈显著共定位关系,且在 FAPs 相关分子网络中处于核心位置,提示中性粒细胞衍生的 MPO 可能在 FAPs 形成与进展中发挥关键作用,参与 AD 神经炎症过程。 图4.在AD患者脑组织中,中性粒细胞数量显著增多,且与FAPs相关 关于基因 基因有限公司成立于1992年,是一家提供生命科学科研仪器、试剂耗材和技术服务的综合服务商。基于“Gene Brightens Every Life • BioTech Connects the World”——“基因燃亮生命 • 生物技术连接世界”的愿景,专注于生命科学领域前沿技术的引进和推广,致力于推动该领域国内科研机构硬件水平及实验方案的革新与升级。同时,公司也一直致力于自主品牌的科研设备的研发与生产,拥有一系列通用性强、互补性高的自主品牌产品。 基因的服务网络遍及全国各地十多个大中城市,拥有包括仪器销售,试剂销售,市场与技术支持,维修,客服,物流等多个部门组成的完整服务体系。 我们希望通过不懈努力,为您的成功铺路搭桥,也为中国的生命科学事业赶超世界先进水平尽一己之力。欲了解更多信息,请访问www.genecompany.cn。






\r\n\n", 3,$destination); ?>