技术交流

扫描二维码
或添加“GeneGroup003”
获取更多更新资讯
商城订购

扫描二维码
或添加“基因商城(GeneMart)”
手机下单,快人一步
售后服务

扫描二维码
或添加“GeneGroup005”
获取更快速售后支持
【文献速递】LICOR Odyssey定量Western Blots协助解析microRNAs对胶质母细胞瘤的调控机制
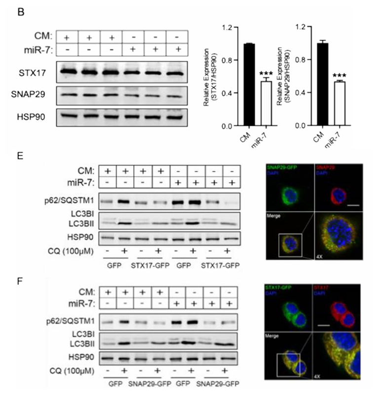
LICOR Odyssey贡献 LICOR Odyssey 的高灵敏度、宽动态范围与准确的定量结果,确保了本研究中Western Blot结果的可靠性,为类似 microRNAs 调控机制研究提供了技术参考。 自噬调控 miR-7 过表达显著改变自噬相关蛋白表达:使自噬体标志物 LC3B-II 与自噬底物 p62 蛋白水平均显著升高,且雷帕霉素(自噬诱导剂)无法降低 p62 积累,证明自噬受阻(图 2D);对控制自噬启动的经典信号通路的分析表明,miR-7 导致了自噬抑制剂 mTOR 和 AKT 的下调,同时自噬诱导剂 AMPK 的磷酸化和激活水平增加(图 2E)。 图2.miR-7 过表达显著改变自噬相关蛋白表达 miR-7过表达也可显著降低自噬融合关键 SNARE 蛋白 STX17 与 SNAP29 的表达(图3B),且 rescue 实验显示,过表达无 3'UTR(可抵抗 miR-7 抑制)的 STX17-GFP 或 SNAP29-GFP 后,LC3B-II 与 p62 的异常积累得到缓解,证实 miR-7 通过转录后抑制 STX17 和 SNAP29 阻断自噬后期融合过程(图 3E、F)。 图3.miR-7 在转录后阶段对 SNARE 复合物蛋白 STX17 和 SNAP29 的表达进行调控 此外,miR-7 还下调溶酶体功能相关蛋白,如与对照组细胞相比,转染了 miR-7 的细胞中溶酶体标志物 LAMP1 和 LAMP2的表达显著增加(图4B),关键溶酶体蛋白酶组织蛋白酶 B(CTSB)的前体及成熟形式均减少(图 4F),同时溶酶体生物发生相关蛋白 BLOC1S4、SCARB2 的表达也显著降低(图 4G),提示 miR-7 导致溶酶体功能异常,进一步加重自噬障碍。 图4.miR-7 导致缺陷性溶酶体的积累 能量代谢调控 miR-7 过表达显著下调线粒体功能相关蛋白 VDAC1、SDHC 的表达,表明线粒体呼吸链功能受损;同时,糖酵解关键酶 ENO2、PDK1 的蛋白水平明显降低,其中 ENO2 作为 GBM 预后相关分子,其表达下调直接印证 miR-7 对糖酵解的抑制作用(图5D、F)。 图5.miR-7 对糖酵解的抑制 ECM重塑 在异种移植模型中,ECM 重塑相关蛋白 LGALS8的表达显著降低(Suppl Fig. 9C),提示 miR-7 通过下调该蛋白影响 ECM 与肿瘤细胞的相互作用,进而抑制肿瘤侵袭。 图6.在异种移植肿瘤中的 LGALS8 基因表达情况 参考文献: https://doi.org/10.1186/s13046-025-03504-6 LICOR Odyssey系统在Western Blot成像中的优势 LICOR Odyssey能够在同一张膜上同时成像多个条带,无需剪膜,满足了期刊杂志对于目的蛋白和内参蛋白在同一膜上成像的要求。 在进行蛋白质磷酸化Western Blot分析检测时,LICOR公司的Odyssey 双色近红外荧光Western Blot检测方法使用不同荧光基团标记的二抗,即可同时检测磷酸化蛋白水平和该蛋白的总水平,因为无需进行剥离及再孵育,缩短了磷酸化蛋白检测的时间,实现了高效便捷的磷酸化蛋白水平和该蛋白的总水平检测,同时蛋白定量更为准确。 LICOR Odyssey还能实现高通量Western Blot检测,称为In-Cell Western,其具有广泛的应用领域,包括药物筛选、细胞信号通路研究、病毒感染研究、疾病研究、药物治疗效果评估以及基础细胞生物学研究等诸多领域。更重要的是,它还是美国药典官方推荐的胰岛素检测技术。这种多功能性和权威认可,使In-Cell Western技术成为了现代生物医学研究和药物开发中的不可或缺的工具。

















\r\n\n", 3,$destination); ?>