技术交流

扫描二维码
或添加“GeneGroup003”
获取更多更新资讯
商城订购

扫描二维码
或添加“基因商城(GeneMart)”
手机下单,快人一步
售后服务

扫描二维码
或添加“GeneGroup005”
获取更快速售后支持
【Nature文献速递】Odyssey助力蛋白降解研究,高分文章不用愁
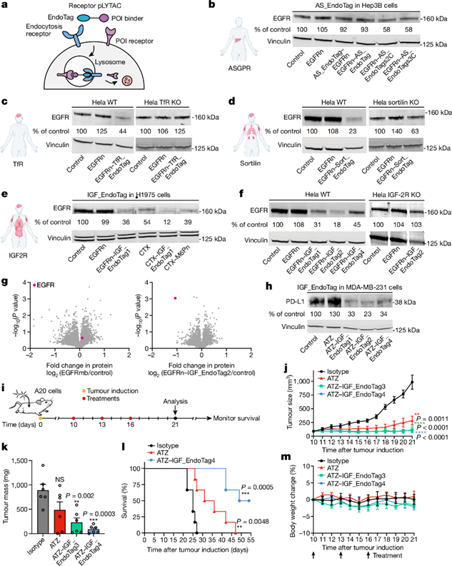
Odyssey双色近红外激光成像系统 2024年9月25日华盛顿大学David Baker教授研究团队在国际生命科学顶尖期刊《Nature》上发表了题为“Designed endocytosis-inducing proteins degrade targets and amplify signals”的研究论文。该研究提出了一种新型的从头开始的蛋白质设计方法,称为“Endo Tags”,这些Endo Tags能够识别并结合特定的细胞表面受体,通过引导这些受体进入内吞途径,促进目标蛋白质的降解,并在细胞信号传导中发挥增强作用,从而放大信号以及下游的细胞反应,具有在生物医学研究和治疗中应用的潜力。 由于EGFR在癌症中经常过表达,在调节细胞增殖中起重要作用,因此,本研究重点评估了Endo Tags靶向和降解EGFR的能力。针对不同的细胞表面受体系统,如胰岛素样生长因子2受体(IGF2R)、无唾液酸糖蛋白受体(ASGPR)、分选蛋白(sortilin)和转铁蛋白受体(TfR),设计靶向肝脏和大脑的融合蛋白,测定特定蛋白质EGFR的表达。结果发现,Endo Tags能起到靶向降解剂的作用,通过敲除TfR和sortilin的回补实验发现,EGFR下降的表型被逆转,进一步表明降解是由Endo Tags诱导的。结合体内验证和体内评估,最终证明了该系统在疾病治疗中的潜力。其中,通过Western Blot实验监测蛋白质降解是在Odyssey CLx仪器上实现的,REVERT总蛋白染色方式做均一化,并通过Image Studio软件进行数据的定量分析。 本研究中部分Western Blot完整扫描图展示: 向右滑动查看图片~ LI-COR Odyssey系统在Western blot成像中的优势 1. LI-COR Odyssey能够在同一张膜上同时成像多个条带,无需剪膜,满足了期刊杂志对于目的蛋白和内参蛋白在同一膜上成像的要求。 2. 在进行蛋白质磷酸化Western Blot分析检测时,LI-COR公司的Odyssey 双色近红外荧光Western Blot检测方法使用不同荧光基团标记的二抗,即可同时检测磷酸化蛋白水平和该蛋白的总水平,因为无需进行剥离及再孵育,缩短了磷酸化蛋白检测的时间,实现了高效便捷的磷酸化蛋白水平和该蛋白的总水平检测,同时蛋白定量更为准确。 3. LI-COR Odyssey还能实现高通量Western Blot检测,称为In-Cell Western,其具有广泛的应用领域,包括药物筛选、细胞信号通路研究、病毒感染研究、疾病研究、药物治疗效果评估以及基础细胞生物学研究等诸多领域。更重要的是,它还是美国药典官方推荐的胰岛素检测技术。这种多功能性和权威认可,使In-Cell Western技术成为了现代生物医学研究和药物开发中的不可或缺的工具。 参考文献 [1]Designed endocytosis-inducing proteins degrade targets and amplify signals[J].Nature.DOI:10.1038/s41586-024-07948-2.





\r\n\n", 3,$destination); ?>