技术交流

扫描二维码
或添加“GeneGroup003”
获取更多更新资讯
商城订购

扫描二维码
或添加“基因商城(GeneMart)”
手机下单,快人一步
售后服务

扫描二维码
或添加“GeneGroup005”
获取更快速售后支持
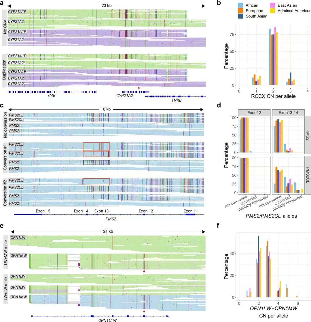
高精准长读长HiFi测序解析高度相似的旁系同源基因
Background 具体表现 1.利用Paraphase分析160个基因编码的旁系同源区域 2.旁系同源基因的拷贝数变异 3.群内多样性极低的旁系同源基因组 4.解析医学相关旁系同源基因 Summary 在本文中,研究人员将Paraphase应用于160个片段重复区域,Paraphase可以恢复未对齐的reads,并正确解析基因及其高度相似的旁系同源物/假基因。 Paraphase结合HiFi长读长测序技术,为解析旁系同源基因提供了一个单一的框架。在受到假基因或旁系同源基因挑战的医学重要基因中,Paraphase有助于实现更准确的致病性变异检测,从而使我们以一种单一的检测方式替代目前提供的众多基因检测方式。此外,在以前难以获得和研究较少的基因中,用Paraphase进行的基于全人群测序的分析将有助于发现新的基因与疾病的关联。 如果各位老师对Paraphase感兴趣,更多有关Paraphase的安装运行介绍请参考:https://github.com/PacificBiosciences/paraphase













基因有限公司作为PacBio公司中国区合作伙伴,自2011年以来将PacBio第三代单分子实时测序技术引入国内,一直为国内用户提供专业的三代测序系统的安装培训,技术支持,应用培训与售后维护工作,赢得客户的一致好评与信任。基因有限公司将一如既往的支持越来越多的PacBio用户。
关于基因 基因有限公司成立于1992年,是一家提供生命科学科研仪器、试剂耗材和技术服务的综合服务商。基于“Gene Brightens Every Life • BioTech Connects the World”——“基因燃亮生命 • 生物技术连接世界”的愿景,专注于生命科学领域前沿技术的引进和推广,致力于推动该领域国内科研机构硬件水平及实验方案的革新与升级。同时,公司也一直致力于自主品牌的科研设备的研发与生产,拥有一系列通用性强、互补性高的自主品牌产品。 基因的服务网络遍及全国各地十多个大中城市,拥有包括仪器销售,试剂销售,市场与技术支持,维修,客服,物流等多个部门组成的完整服务体系。 我们希望通过不懈努力,为您的成功铺路搭桥,也为中国的生命科学事业赶超世界先进水平尽一己之力。欲了解更多信息,请访问www.genecompany.cn。

\r\n\n", 3,$destination); ?>