支原体是柔膜菌门柔膜体纲中最小的自我复制原核生物,具有基因组小(约 500-1000 kb,GC 含量 23–40%)、无细胞壁及培养条件复杂等特征,其作为动物病原体和节肢动物共生体在生物学研究中具有重要意义。
传统培养法检测支原体耗时(2-4 周)且灵敏度低,而 PCR、NGS 等分子技术受限于短读长和 PCR 扩增偏差,难以准确解析其基因组中的重复序列、耐药基因及表观修饰。在此背景下,PacBio单分子实时测序技术凭借其独特的技术优势,为支原体检测带来了革新性解决方案。PacBio的核心优势在于长读长与高准确性,其HiFi测序模式通过环形一致性策略,可生成长达25 kb、准确率>99.9%(Q30)的长读长序列,完整覆盖支原体全长,避免了传统二代测序因片段化和GC偏好导致的组装错误。此外,HiFi测序无需PCR扩增即可直接测序,显著降低了GC偏好性和低丰度样本的检测误差。
接下来我们来一起看看高精准长读长HiFi测序在支原体方面的价值!
该研究报道了第一个从美洲中型蝎Centruroides vittatus测序、鉴定和注释的完整支原体基因组Mycoplasma vittatus。该基因组比其他支原体基因组小(683,827 bp的单环染色体),并且表现出更高的GC含量(42.7%),具有987个蛋白质编码基因。分析其毒力决定因素包括11个与蛋白质合成或DNA转录相关的毒力操纵子相关的基因,以及10个与抗生素和毒性化合物耐药性相关的基因(其中6个基因产生抗氟喹诺酮类药物的蛋白质)。
由于支原体主要以细胞内共生体的形式存在,因此转运体系统对于从宿主那里获取营养至关重要。分析发现,M. vittatus 转运蛋白系统中鉴定的四个基因属于ABC转运蛋白系统。针对节肢动物基因组学的进一步基因组研究可以帮助揭示节肢动物与其支原体共生体之间的其他复杂关系。
图1. Mycoplasma vittatus基因组组装图。PacBio组装基因组比MiSeq更加完整。MiSeq组装主要缺少一个大约210至250 kb的区域,该区域在PacBio组装基因组中高度保守。
参考文献:Genome Analyses of a New Mycoplasma Species from the Scorpion Centruroides vittatus. G3 (Bethesda). 2019, 14;9(4):993–997. doi: 10.1534/g3.118.200858
以单碱基分辨率对生殖支原体和肺炎支原体进行全面的甲基化组表征
该研究是最早使用全基因组方法研究甲基化在细菌生物体中的生物学作用的研究之一。
众所周知,细菌中的DNA甲基化在细胞分裂、DNA修复、基因表达调节和发病机制中起重要作用。虽然有许多研究证明了甲基化在细菌表观遗传控制中的潜在作用,但研究数量明显少于真核生物的研究数量。缺乏对细菌表观遗传学的研究的部分原因是当时缺乏一种简单的方法,可以快速、灵敏地检测这些生物体中常见的表观遗传标记物,例如 6 mA和4 mC。而PacBio单分子实时测序的长读长测序技术可以在基因组测序同时快速灵敏地检测这些生物体中的常见表观遗传标记(5 mC、6 mA和4 mC),解决了这一难题。因此本研究使用PacBio单分子实时(SMRT)测序来确定两种相关的人类病原体物种,生殖支原体 G-37和肺炎支原体M129的甲基化组。
确定了两个以前未在细菌中描述的新甲基化基序:两种细菌共有的广泛6 mA甲基化基序 (5'-CTAT-3'),以及肺炎支原体中独有的复杂I型m6A序列基序(5'-GAN(7)TAY-3'/3'-CTN(7)ATR-5')。
确定了负责共同基序的甲基转移酶,并提出了与肺炎支原体独特基序相关的甲基转移酶。
对肺炎支原体基因组中甲基化位点分布的分析表明,甲基化在调节细胞周期以及基因表达调节中具有潜在作用。
这项研究证明了SMRT测序直接对整个微生物基因组的甲基化组进行测序和剖析的独特能力,从而在理解表观基因组学在原核生物世界中的作用方面取得了前所未有的进展。
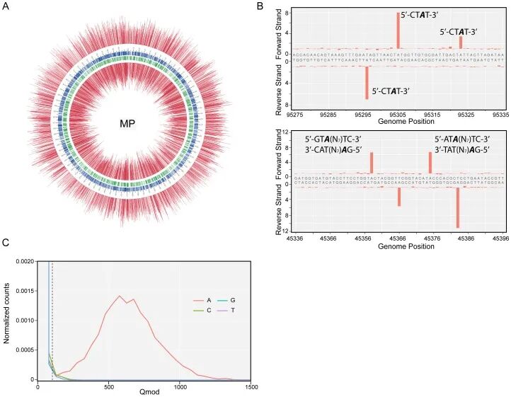
图2. 通过SMRT测序在指数期(6 h)和稳定期(96 h)鉴定肺炎支原体和生殖支原体基因组中的甲基化碱基。A: 显示了稳定期肺炎分枝杆菌基因组的全基因组碱基修饰检测分析结果。Circos图中最内侧和最外层的轨迹是相对于未修饰的 WGA(全基因组扩增)对照的基因组反向和正向链的聚合酶动力学的修饰值 (Qmod)。B:两个已发现基序的IPD比率。上图显示了3个 5'-CTAT-3',其中两个是不对称甲基化的。下图显示了2个I型基序,每个I型识别位点在两条链上都被甲基化。C: Qmod分布显示用于确定修改位置的过滤阈值 100(黑色虚线)。
参考文献:Comprehensive Methylome Characterization of Mycoplasma genitalium and Mycoplasma pneumoniae at Single-Base Resolution. PLoS Genet. 2013 Jan 3;9(1):e1003191. doi: 10.1371/journal.pgen.1003191
基于全基因组构建猪肺炎支原体的代谢模型,优化生长速率
猪肺炎支原体被大规模培养以生产抗原,用于生产针对猪呼吸系统疾病的灭活全细胞疫苗。然而,这种最小细菌的苛刻营养需求和低生长速率使得达到足够的生物量产量来生产抗原具有挑战性。
因此,该研究基于PacBio对猪肺炎支原体菌株11进行了全基因组测序,并构建了一个基于约束的基因组规模代谢模型用以优化支原体生长速率:
该研究为理解和进一步改进猪肺炎分枝杆菌发酵过程提供了坚实的基础。
图4. 猪肺炎支原体发酵中的代谢谱和能量平衡。模型预测的好氧批次曲线(虚线)与发酵批次(N = 2,点和金字塔)中测量的曲线的比较:(A)生物量,(B)葡萄糖,(C)乙酸盐浓度,(D)能源消耗分布,以及(E)主要生长相关能耗。
图5. 补充丙酮酸可提高总生物量产量,并在好氧条件下产生乳酸。在丙酮酸补充培养基后,模型预测的好氧批次曲线(虚线)与发酵批次(N = 2,点和金字塔)中测量的曲线进行比较:(A)生物量,灰色虚线表示达到的生物量最终浓度的变化,(B)葡萄糖,(C)丙酮酸,(D)乳酸,(E)乙酸盐浓度。
参考文献:Metabolic modeling of energy balances in Mycoplasma hyopneumoniae shows that pyruvate addition increases growth rate. Biotechnology and Bioengineering, Vol. 114, No. 10, October, 2017. https://doi.org/10.1002/bit.26347
研究表明,支原体具有高突变频率的特点,对其耐药机制的研究也是重点之一。目前已证明支原体因无细胞壁,对β- 内酰胺类、糖肽类、磷霉素等靶向细胞壁的抗生素天然耐药;其RNA聚合酶亚基β的rpoB基因突变,导致利福平无法与靶标结合;多粘菌素因支原体缺乏脂多糖而无效,磺胺类/甲氧苄啶则因支原体无叶酸代谢途径而失活。目前,对动物和人类支原体有效的抗生素主要为MLSK类(大环内酯 - 林可酰胺 - 链阳菌素 - 酮内酯类)、四环素类及氟喹诺酮类。其主要耐药机制为DNA序列变异导致抗生素结合位点改变,而高突变频率与SOS反应及DNA修复系统相关遗传信息有限密切相关,未来需借助全基因组关联分析等技术深入挖掘潜在耐药机制。
综上所述,PacBio检测支原体的技术优势及多场景适用性使其成为应对支原体鉴定和耐药检测的前沿工具。随着测序成本下降和行业对精准检测需求的提升,PacBio有望在支原体防控中发挥更广泛的作用,推动生物制药、临床诊疗及公共卫生领域的发展。
参考文献:Integrating the Human and Animal Sides of Mycoplasmas Resistance to Antimicrobials. Antibiotics 2021, 10(10), 1216; https://doi.org/10.3390/antibiotics10101216
如果您感兴趣,可扫描左侧二维码联系产品经理获取更详细资料,也可联系您身边的基因人~
基因有限公司作为PacBio公司中国区合作伙伴,自2011年以来将PacBio第三代单分子实时测序技术引入国内,一直为国内用户提供专业的三代测序系统的安装培训,技术支持,应用培训与售后维护工作,赢得客户的一致好评与信任。基因有限公司将一如既往的支持越来越多的PacBio用户。

基因有限公司成立于1992年,是一家提供生命科学科研仪器、试剂耗材和技术服务的综合服务商。基于“Gene Brightens Every Life • BioTech Connects the World”——“基因燃亮生命 • 生物技术连接世界”的愿景,专注于生命科学领域前沿技术的引进和推广,致力于推动该领域国内科研机构硬件水平及实验方案的革新与升级。同时,公司也一直致力于自主品牌的科研设备的研发与生产,拥有一系列通用性强、互补性高的自主品牌产品。
基因的服务网络遍及全国各地十多个大中城市,拥有包括仪器销售,试剂销售,市场与技术支持,维修,客服,物流等多个部门组成的完整服务体系。
我们希望通过不懈努力,为您的成功铺路搭桥,也为中国的生命科学事业赶超世界先进水平尽一己之力。欲了解更多信息,请访问www.genecompany.cn。