技术交流

扫描二维码
或添加“GeneGroup003”
获取更多更新资讯
商城订购

扫描二维码
或添加“基因商城(GeneMart)”
手机下单,快人一步
售后服务

扫描二维码
或添加“GeneGroup005”
获取更快速售后支持
Western Blot——电泳篇
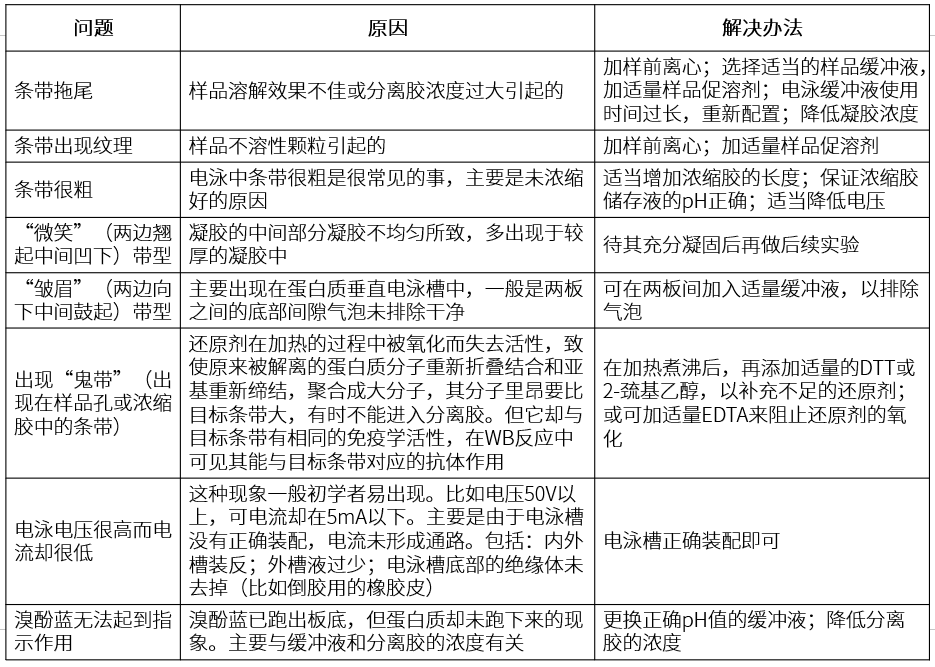
蛋白质印迹技术(免疫印迹实验)又称为Western Blot。它是分子生物学、生物化学和免疫遗传学中常用的一种实验方法。Western Blot主要用于检测或分析蛋白,应用领域集中在基因表达研究、抗体活性检测和疾病诊断等。Western Blot整个流程可分为如下图所示: 今天小编为大家介绍Western Blot—SDS-PAGE电泳。 电泳原理 聚丙烯酰胺凝胶为网状结构,具有分子筛效应。它有两种形式:非变性聚丙烯酰胺凝胶电泳(Native-PAGE)和SDS-聚丙烯酰胺凝胶(SDS-PAGE);非变性聚丙烯酰胺凝胶,在电泳的过程中,蛋白质能够保持完整状态,并依据蛋白质的分子量大小、蛋白质的形状及其所附带的电荷量而逐渐呈梯度分开。而SDS-PAGE仅根据蛋白质亚基分子量的不同就可以分开蛋白质。聚丙烯酰胺凝胶电泳,普遍用于分离蛋白质及较小分子的核酸,通常采用垂直电泳进行分离。 聚丙烯酰胺凝胶的特点 聚丙烯酰胺凝胶是人工合成三维网状结构的凝胶,具有分子筛作用,其筛孔的大小可人为控制和调节,并且制备重复性好。 聚丙烯酰胺凝胶是碳-碳结构,没有或很少带有极性基因,因而吸附少,电荷作用小,不易和样品相互作用,化学性质比较稳定。 凝胶无色透明,适宜用光密度扫描记录结果,且上样量较少。 用途广泛,具有弹性,便于操作,易于保存。 由于其具有上述特点,特别适合做区带电泳的支持物,用于酶带的分离以及进行分子量的测定。 SDS-PAGE电泳各成分对电泳的影响 丙烯酰胺(Aery)单体及N,N-亚甲基双丙烯酰胺(Bis)的含量及比例决定了凝胶孔径的大小,影响电泳速度和分离效果。凝胶聚合过程中,Acry单体之间形成延伸的多聚链,并通过Bis的作用,连接和交叉成网状结构,最终成为肉眼可见的凝胶。 催化剂过硫酸钠(APS)和加速剂四甲基乙二胺(TEMED)直接影响凝胶聚合质量。二者加量过多,会使Acry单体聚合链较短,聚合不充分,胶的脆性增加;反之,如加量过少,则聚合速度大大降低,甚至只出现所配置的胶溶液黏度稍增加、无胶状物出现的现象。 Tris缓冲液的pH值对于电泳效果起到至关重要的作用。在SDS-PAGE不连续电泳中,制胶缓冲液使用的是Tris-HCl缓冲系统,浓缩胶是pH 6.7,分离胶pH 8.9;而电泳缓冲液使用的Tris-甘氨酸缓冲系统。在浓缩胶中,其pH环境呈弱酸性,因此甘氨酸解离少,在电场作用小,泳动效率低;而氯离子却很高,两者之间形成导电性较低的区带,蛋白分子就介于两者之间泳动。由于导电性与电场强度成反比,这一区带便形成了较高的电压梯度,压着蛋白质分子聚集到一起,浓缩为一狭窄的区带。当样品进入分离胶后,由于胶中pH呈碱性,甘氨酸大量解离,泳动速率增加,直接紧随氯离子后,同时由于分离胶孔径的缩小,在电场的作用下,蛋白分子根据分子大小进行分离。 如何提高垂直电泳的分辨率? 保证聚丙烯酰胺充分聚合,可提高凝胶的分辨率。配置凝胶在室温凝固后,可在室温放置一段时间使用。忌即配即用或4度冰箱放置,前者易导致凝固不充分,后者可导致SDS结晶。 根据待测蛋白的分子量大小,配置合适浓度的凝胶,可参考下图。 使用长胶电泳效果更好,使较大分子量的蛋白质能实现更好地分离。 常见问题和解决方案 电泳仪推荐 详细信息可以添加技术人员企业微信。






\r\n\n", 3,$destination); ?>