当前位置:首页 > 技术交流 > 最新应用



技术交流

扫描二维码
或添加“GeneGroup003
获取更多更新资讯

商城订购

扫描二维码
或添加“基因商城(GeneMart)
手机下单,快人一步

售后服务

扫描二维码
或添加“GeneGroup005
获取更快速售后支持

精准长读长Iso-seq测序,深挖小胶质细胞与神经退行性疾病隐秘联系

版权所有,转载请联系基因市场部
2025-04-01

图片

小胶质细胞与

神经退行性疾病


研究现状

小胶质细胞是中枢神经系统的髓系固有免疫细胞,在神经退行性疾病发病机制中具有重要作用,其基因表达和mRNA剪接的遗传调控与疾病风险相关——多个全基因组关联研究(GWAS)位点已被发现与内含子剪接、启动子选择和聚腺苷酸化相关。传统基于短读长测序的研究方法在确定遗传对剪接的影响方面存在局限,而长读长RNA测序技术为解决这一问题带来希望。

图片

近日,来自美国纽西奈山伊坎医学院的Towfique Raj组于《Nature Genetics》发表了“Long-read RNA sequencing atlas of human microglia isoforms elucidates disease-associated genetic regulation of splicing”的研究,展示了以异构体为核心的小胶质细胞基因组图谱(isoMiGA)。该图谱利用PacBio全长转录组测序(Iso-seq)技术的优势,鉴定出了35879种新型小胶质细胞异构体,证明了这些新型小胶质细胞异构体参与了刺激反应以及脑区特异性过程,且发现了它们与阿尔茨海默病和帕金森病的遗传风险基因座之间存在关联。


研究结果

01

人类小胶质细胞全长RNA测序鉴定新型异构体

Law



研究人员使用PacBio全长转录组测序(Iso-Seq)方法对30个人类大脑进行检测,涵盖阿尔茨海默病、路易体痴呆症等构建了以异构体为核心的小胶质细胞基因组图谱(isoMiGA,图1)。

图片

图1. 以异构体为中心的小胶质细胞基因组图谱(isoMiGA)。


鉴定出了35,879种新型小胶质细胞异构体(35,879/128,436,约1/3)及2,238个新基因(图2a)。还发现了非编码调控异构体的新类别,比如731种基因间异构体、621种反义异构体、326种位于已知基因内含子内的基因内异构体以及1,725种融合转录本。对于研究较为充分的阿尔茨海默病风险基因TREM2(图 2f)以及最近发现的与大脑衰老相关的RNA结合蛋白——异质核糖核蛋白K基因HNRNPK(图2e),研究人员观察到了多种融合异构体:

  • 在 isoMiGA 中,HNRNPK基因中第5外显子和第6外显子之间存在一种新型的内含子保留事件,从而在经典的第6外显子编码结构域的上游产生了一个新的起始密码子。研究人员发现了两条支持经典的第 5-6 外显子剪接的肽段,以及两条支持新型上游起始位点的新型肽段(图 2e)。

  • 在isoMiGA中,TREM2/TREML1区域有12种可检测到的异构体,其中4种是新的融合转录本(MSTRG.54710.2、MSTRG.54710.4、MSTRG.54710.5、MSTRG.54710.6,图2f)。

进一步评估每种异构体潜在的蛋白质编码能力,发现非完全剪接匹配(incomplete splice match)异构体中,预测具有蛋白质编码能力的异构体比例最高(82%,图2c),其次是目录中的新(novel in catalog)异构体(57%)。其他大多数转录本类型被预测为非编码型,或者对无义介导的mRNA衰变(NMD)机制敏感。

图片

图2. 鉴定人小胶质细胞中的新异构体。


结合GENCODE v38 版本中注释的全部235,559种异构体、三项已发表的555份小胶质细胞短读长RNA测序数据以及为本研究新生成的另外121份样本短读长数据,对所有30个长读长RNA测序样本中35,879种新型异构体的表达进行了量化,观察到在长读长数据中发现的基因有93%是蛋白质编码基因或长链非编码 RNA(lncRNA)。当每百万转录本数(TPM)>0.1,有少数异构体(1,416种)在GENCODE中发现但未在长读长数据中出现,不过仅在GENCODE中存在的基因中有43%是非聚腺苷酸化的RNA种类,如微小RNA(microRNA)和小核仁RNA。而在常见阈值TPM > 1的情况下,未在长读长测序中检测到的仅在GENCODE中存在的异构体中,只有少数(14%)在短读长RNA测序样本中表达。这表明,虽然长读长RNA测序没有捕获到小胶质细胞中所有的转录本,但捕获到了绝大多数。令人惊讶的是,新型异构体的表达水平比已注释异构体更高,只有反义异构体的表达水平较低。





01

新型异构体在炎症刺激反应和脑区特异性方面表现出差异

Law



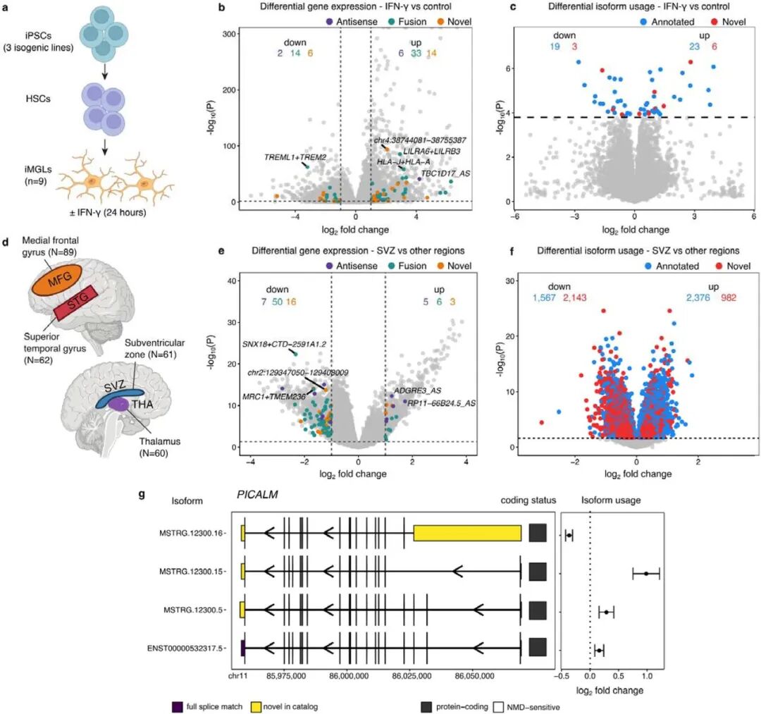
研究人员分别用脂多糖(LPS)或干扰素γ(IFN-γ)处理诱导多能干细胞衍生的小胶质细胞(iMGLs,在富含亮氨酸重复激酶2(LRRK2)基因中携带与帕金森病相关的突变(G2019S))24小时,以分别模拟对细菌或病毒感染的反应(图3a)。评估其差异表达情况,确定了部分新型基因和异构体对IFN - γ或LPS刺激有响应(图3b),其中包括TREML1 + TREM2通读融合异构体。


并且发现大脑皮质和非皮质区域的小胶质细胞之间存在广泛的脑区特异性基因的差异表达和新型异构体的差异表达(图3d)。脑室下区(SVZ)与其它脑区的小胶质细胞相比,有87种新的差异表达的基因(图3e)和3,125种差异表达的新型异构体(图3g)。这其中包括阿尔茨海默病风险基因PICALM,该基因有4种异构体存在差异使用情况,其中新型蛋白质编码异构体MSTRG.12300.16缺少上游的3个编码外显子,相对于其他异构体,它在脑室下区小胶质细胞中被下调。

图片

图3. 在干扰素刺激条件下以及大脑不同区域之间存在的差异基因表达和异构体使用情况,揭示了新型基因和异构体的存在。





01

新型异构体有助于发现剪接数量性状位点及解释与GWAS的新共定位关系

Law



研究人员将新型异构体转录参考数据扩充到GENCODE参考数据中,增加了转录本使用和剪接事件的QTL发现率,确定了456个具有基因表达数量性状位点(eQTL)的新型基因和 5658 个具有转录本使用定量性状基因座(tuQTLs)的新型异构体。并且,新型异构体还解释了与GWAS的新共定位关系,在阿尔茨海默病(图4)和帕金森病(图5)中发现多个风险基因座与QTL的共定位。

图片

图4. 新型异构体有助于对阿尔茨海默病共定位的解释。

图片

图5. 帕金森病中的剪接QTL可识别SIPA1L2中的5'UTR外显子。




划重点



全长转录组测序(Iso-Seq)方法能够发现新型的、具有功能相关性的小胶质细胞异构体,包括短读长测序技术无法检测到的新型剪接事件。通过揭示新的调控异构体以及遗传风险关联,全长转录组测序(Iso-Seq)加深了研究人员对神经退行性疾病机制的理解。


目前,采用Kinnex文库制备试剂盒,基于Revio和Vega高精准长读长测序仪实现可扩展且经济高效的全长转录组测序(Iso-Seq)工作流程,能够提供全长且高度准确的RNA异构体数据,这对于解读阿尔茨海默病、帕金森病以及其他神经系统疾病中的转录组复杂性至关重要。 


图片

如果您感兴趣,可扫描左侧二维码联系产品经理获取更详细资料,也可联系您身边的基因人~




基因有限公司作为PacBio公司中国区合作伙伴,自2011年以来将PacBio第三代单分子实时测序技术引入国内,一直为国内用户提供专业的三代测序系统的安装培训,技术支持,应用培训与售后维护工作,赢得客户的一致好评与信任。基因有限公司将一如既往的支持越来越多的PacBio用户。

图片

关于基因

基因有限公司成立于1992年,是一家提供生命科学科研仪器、试剂耗材和技术服务的综合服务商。基于“Gene Brightens Every Life • BioTech Connects the World”——“基因燃亮生命 • 生物技术连接世界”的愿景,专注于生命科学领域前沿技术的引进和推广,致力于推动该领域国内科研机构硬件水平及实验方案的革新与升级。同时,公司也一直致力于自主品牌的科研设备的研发与生产,拥有一系列通用性强、互补性高的自主品牌产品。

基因的服务网络遍及全国各地十多个大中城市,拥有包括仪器销售,试剂销售,市场与技术支持,维修,客服,物流等多个部门组成的完整服务体系。

我们希望通过不懈努力,为您的成功铺路搭桥,也为中国的生命科学事业赶超世界先进水平尽一己之力。欲了解更多信息,请访问www.genecompany.cn

图片




欢迎关注我司“基因快讯”与“基因售后服务”官方微信

沪公网安备 31011202014103号

沪ICP备2022000693号-1

\r\n\n", 3,$destination); ?>