技术交流

扫描二维码
或添加“GeneGroup003”
获取更多更新资讯
商城订购

扫描二维码
或添加“基因商城(GeneMart)”
手机下单,快人一步
售后服务

扫描二维码
或添加“GeneGroup005”
获取更快速售后支持
基于HiFi测序的多组学分析解析染色质可及性,阐述玉米转座元件的调控潜力

玉米转座元件(TEs)已成为玉米进化中不可或缺的组成部分,占玉米基因组的80%。然而,TE的重复性阻碍了对其调控潜力的理解,尤其是受限于二代测序技术在重复序列上的表现(很少能特异性地绘制出TE)。在这里,研究人员证明了长读长染色质纤维测序(Fiber-seq)允许对玉米TEs的调控潜力进行全面的注释:
TEs的调控潜力:研究发现只有94个长末端重复(LTR)逆转录转座子包含转座所需的功能性表观遗传结构。这种表观遗传结构随着进化年龄的增长而退化,从而导致单个TE增强子同时被超CPG甲基化和染色质可及性标记,这种结构与典型增强子明显不同。
TEs对基因调控的影响:研究发现TE通过在TE内部创建新的启动子以及通过TE介导的基因扩增来塑造玉米基因调控。
特定位点的TEs:研究揭示了一种普遍存在的表观遗传密码,指导TEs到达特定的基因位点,包括McClintock发现的hAT TEs插入位点。



PART.1

利用Fiber-seq评估玉米调控潜力


Fiber-seq使用非特异性DNA N6-腺嘌呤甲基化酶来甲基化具有可及性的腺嘌呤(这是一种在植物中非常稀少的修饰),然后对约18 kb的玉米染色质纤维(chromatin fiber)进行单分子PacBio测序,从而能够同步检测可达腺嘌呤(m6A)和内源性胞嘧啶甲基化(5mCpG)。



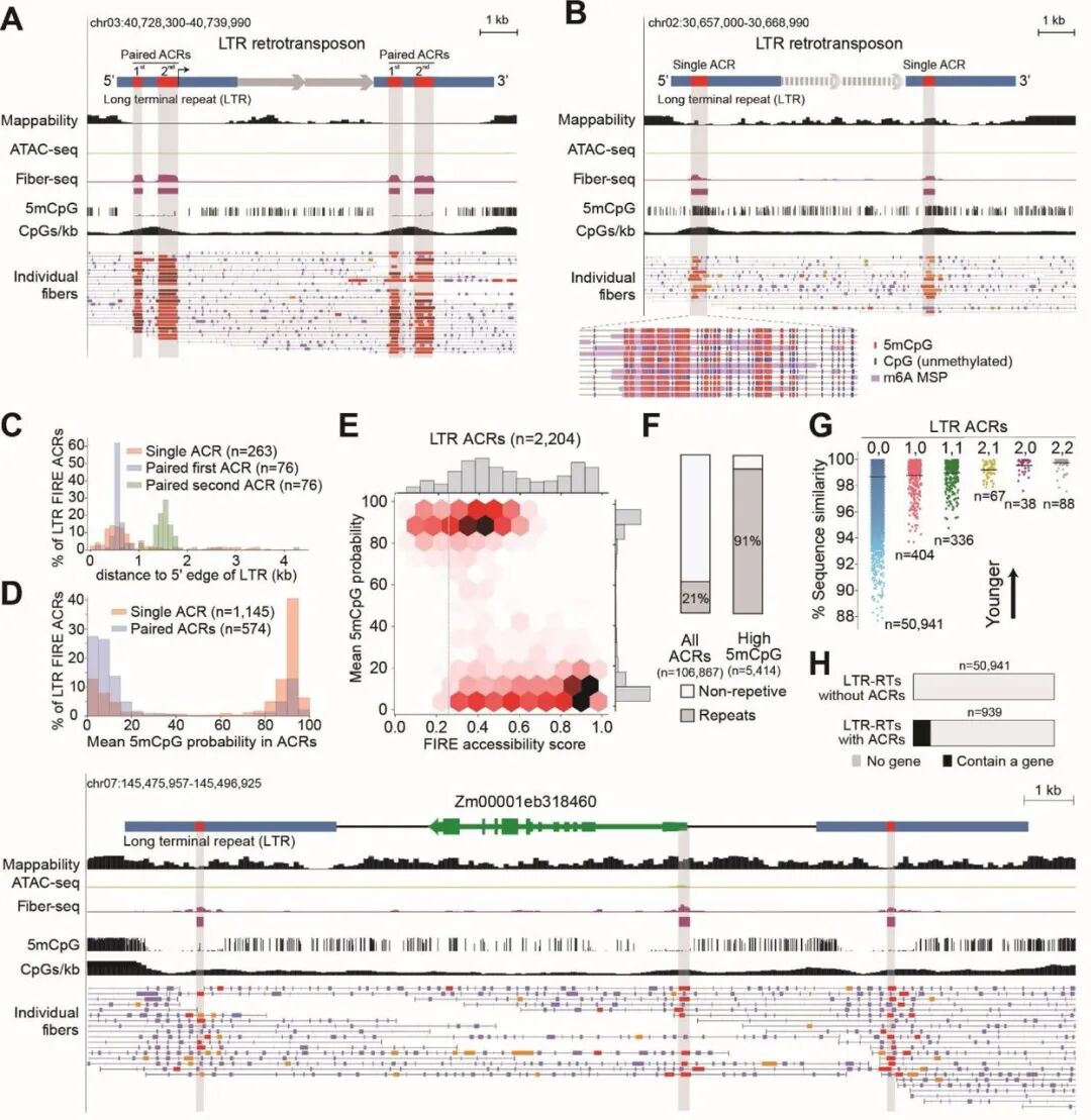
图1A. Fiber-seq实验设计。
如上所示,研究人员使用从暗培养14天的玉米幼苗中分离的叶片原生质体的成对样本,比较了Fiber-seq和ATAC-seq(图1A)。研究人员观察到,Fiber-seq检测到的m6A和5mCpG在ATAC-seq检测到的可及染色质区域(ACRs)和CAGE定义的转录起始位点(TSSs)上显示了预期的信号,并且信号强度也与TSSs存在预期的相关性:通过在整个基因组中聚集FIRE元件(Fiber-seq Inferred Regulatory elements),FIRE-seq检测到了106,867个ACRs (FDR <0.01,图1B),ATAC-seq只检测到了51,817个 ACRs (q值<0.01),因此Fiber-seq揭示了更全面的玉米调控潜力。Fiber-seq不仅可识别成对样本中绝大多数ATAC-seq检测到的ACR(图1B),还可识别低覆盖重复区域的新的ACR,并纠正假阳性的ATAC ACR,例如与质体或线粒体基因组同源的核基因组区域(图1C、D)。综上所述,Fiber-seq能够以单分子和单核苷酸的精度准确捕获玉米的染色质可及性和5mCpG。




图1B-D. Fiber-seq全面捕获玉米的调控潜力。
接下来,研究人员继续探究TEs中的ACRs,重点关注LTR逆转录转座子。因为LTR在玉米基因组中普遍存在(74.4%),且序列呈现高度一致性,确定其功能活性一直具有挑战性。完整的LTR逆转录转座子是I类TE,其双侧LTR被认为包含调控元件、启动子和邻近增强子,它们驱动内部编码的TE基因的表达(图2A, B)。基于Fiber-seq,研究人员绘制了位于玉米基因组中51,882个完整LTR逆转录转座子以及solo LTRs中的ACRs。发现玉米叶片仅含有94个LTR逆转录转座子(在双侧LTR中均包含两个相邻的ACR),这些转座子包含转座子移动所需的调控元件,其中只有76个是自主的LTR逆转录转座子。
大多数含有ACR的完整LTR逆转录转座子在一个或两个LTR中仅含有单个ACR(图2B)。单个ACR比成对ACR表现出更大的异质性。通过检测染色质可及性和5mCpG甲基化,研究人员发现染色质可及性和超5mCpG甲基化在LTR逆转录转座子的单个ACRs上共同发生,并沿着相同的染色质纤维直接重叠,表现出与染色质可及性直接相关的超5mCpG甲基化(图2B, D, E)。这两个表观遗传标记被认为是相互排斥的。然而,同时具有染色质可及性和超5mCpG甲基化的罕见ACR几乎全部存在于重复元件中,其中15%对应于完整LTR反转录转座子中的单个ACR(图2F)。这种染色质可及性和超5mCpG甲基化的意外共同发生在人类LTR反转录转座子中也是罕见的,且并未大量富集。



图2. 完整LTR逆转录转座子中的FIRE ACR可识别功能性逆转录转座子、TE衍生的调节元件和TE支持的宿主基因扩增。
然而,仅依赖公开的短读长测序数据很难进一步分析RNA介导的DNA甲基化或其他染色质状态在这些低覆盖位点上的典型甲基化特征。基于HiFi长读长测序的Fiber-seq很好的解释了这个问题:考虑到成对和单个ACR的特征,研究人员推断含有前者的LTR反转录转座子可能是进化上较年轻的TE,而含有后者的TE可能更老,但仍然比许多完全沉默的转座子年轻。最新确认的具有典型的染色质和CPG甲基化模式的LTR逆转录转座子则表现出会随着进化年龄的增长而退化。


PART.2

TEs对基因调控的影响


长期以来,TE一直被认为通过添加或破坏启动子、增强子、绝缘子和编码区来塑造宿主基因调控。在人类中,TE衍生的启动子是通过转录起始位点和转录因子结合位点重叠TE序列的定位推断出来的。然而,在玉米中的分析受到TE固有的短读长低覆盖率问题的严重限制。因此,该研究中利用完整的玉米LTR逆转录转座子中FIRE ACRs的综合图谱来鉴定可能影响宿主基因调控的LTR。研究人员发现LTR FIRE ACRs影响的假定靶基因通常位于LTR逆转录转座子本身。比如,在B73中941个带ACRs的LTR逆转录转座子中,114个(12%)在完整的逆转录转座子中含有一个注释基因,比不带ACRs的LTR逆转录转座子多24倍(图2H)。总的来说,这些发现表明LTR影响玉米宿主基因调控的主要途径之一是LTR本身提供新的基因启动子元件,促进基因扩增。


PART.3

特定位点的TEs


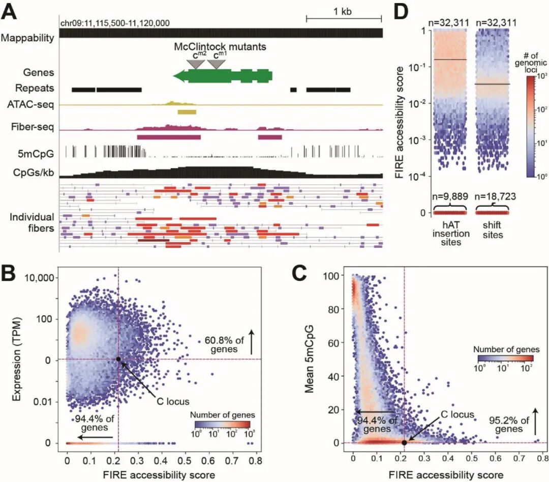
一般来说,转座子在体外和体内都被证明优先插入可接近的染色质。然而,使基因组位点易于插入II类(DNA) TE,特别是hAT TE的表观遗传特征仍未得到解决。McClintock报道的第一个易受hAT TEs插入影响的基因是C位点,现在称为C1(colored aleurone 1)基因:C1基因表现出异常的弥散纤维序列染色质可及性(图3A),在所有基因中排名前5%(图3B),以及低5mCpG甲基化,在所有基因中排名后5%(图3C)。McClintock鉴定的其他具有hAT TE插入的基因也表现出弥漫性的Fiber-seq染色质可及性和低5mCpG甲基化,与基因表达都没有很强的相关性。通过分析B73基因组中包含hAT TE插入的位点表明这些是普遍存在的表观遗传标记,指导hAT TE的插入,包括McClintock博士最初报道的hAT TEs插入位点。



图3.hAT TE倾向于插入Fiber-seq检测到的弥漫性染色质可及性区域。



展望


当代玉米基因组由近85%的转座子组成。由于短读长对重复序列的覆盖不足,对转座子的研究离不开长读长测序技术。在这里,研究人员使用Fiber-seq来检测整个玉米基因组中的ACR,阐述了玉米TEs的调控潜力。由此可见,对不同玉米系、杂交系和祖先物种以及不同组织和条件的进一步Fiber-seq将有助于进一步阐明TEs在植物中的调控潜力,以及它们在塑造玉米基因组表达和进化中的作用。
参考文献:
https://www.biorxiv.org/content/10.1101/2024.07.10.602892v1.full



关于我们


基因有限公司作为PacBio公司的中国区合作伙伴,自2011年以来将PacBio第三代单分子实时测序技术引入国内,一直为国内用户提供专业的三代测序系统的安装培训,技术支持,应用培训与售后维护工作,赢得客户的一致好评与信任。基因有限公司将一如既往的支持越来越多的PacBio用户。
欢迎联系基因有限公司的产品经理获取专属答疑体验!






关于基因 基因有限公司成立于1992年,是一家提供生命科学科研仪器、试剂耗材和技术服务的综合服务商。基于“Gene Brightens Every Life • BioTech Connects the World”——“基因燃亮生命 • 生物技术连接世界”的愿景,专注于生命科学领域前沿技术的引进和推广,致力于推动该领域国内科研机构硬件水平及实验方案的革新与升级。同时,公司也一直致力于自主品牌的科研设备的研发与生产,拥有一系列通用性强、互补性高的自主品牌产品。 基因的服务网络遍及全国各地十多个大中城市,拥有包括仪器销售,试剂销售,市场与技术支持,维修,客服,物流等多个部门组成的完整服务体系。 我们希望通过不懈努力,为您的成功铺路搭桥,也为中国的生命科学事业赶超世界先进水平尽一己之力。欲了解更多信息,请访问www.genecompany.cn。
\r\n\n", 3,$destination); ?>