技术交流

扫描二维码
或添加“GeneGroup003”
获取更多更新资讯
商城订购

扫描二维码
或添加“基因商城(GeneMart)”
手机下单,快人一步
售后服务

扫描二维码
或添加“GeneGroup005”
获取更快速售后支持
LI-COR Odyssey:定量蛋白研究利器推动神经科学新进展
点击蓝字 关注我们 FIRE FIGHTING 文献速递
来自杜克大学医学中心的重要研究成果,该研究发表于著名学术期刊《Neuron》,研究团队聚焦于星形胶质细胞分泌的神经聚糖(NCAN),旨在阐明其在抑制性突触形成和功能中的作用。文中研究人员从小鼠或大鼠的星形胶质细胞以及大脑皮层中提取NCAN蛋白质,随后运用NCAN N端或C端特异性的抗体开展Western Blot实验,并使用LI-COR Odyssey激光成像系统。
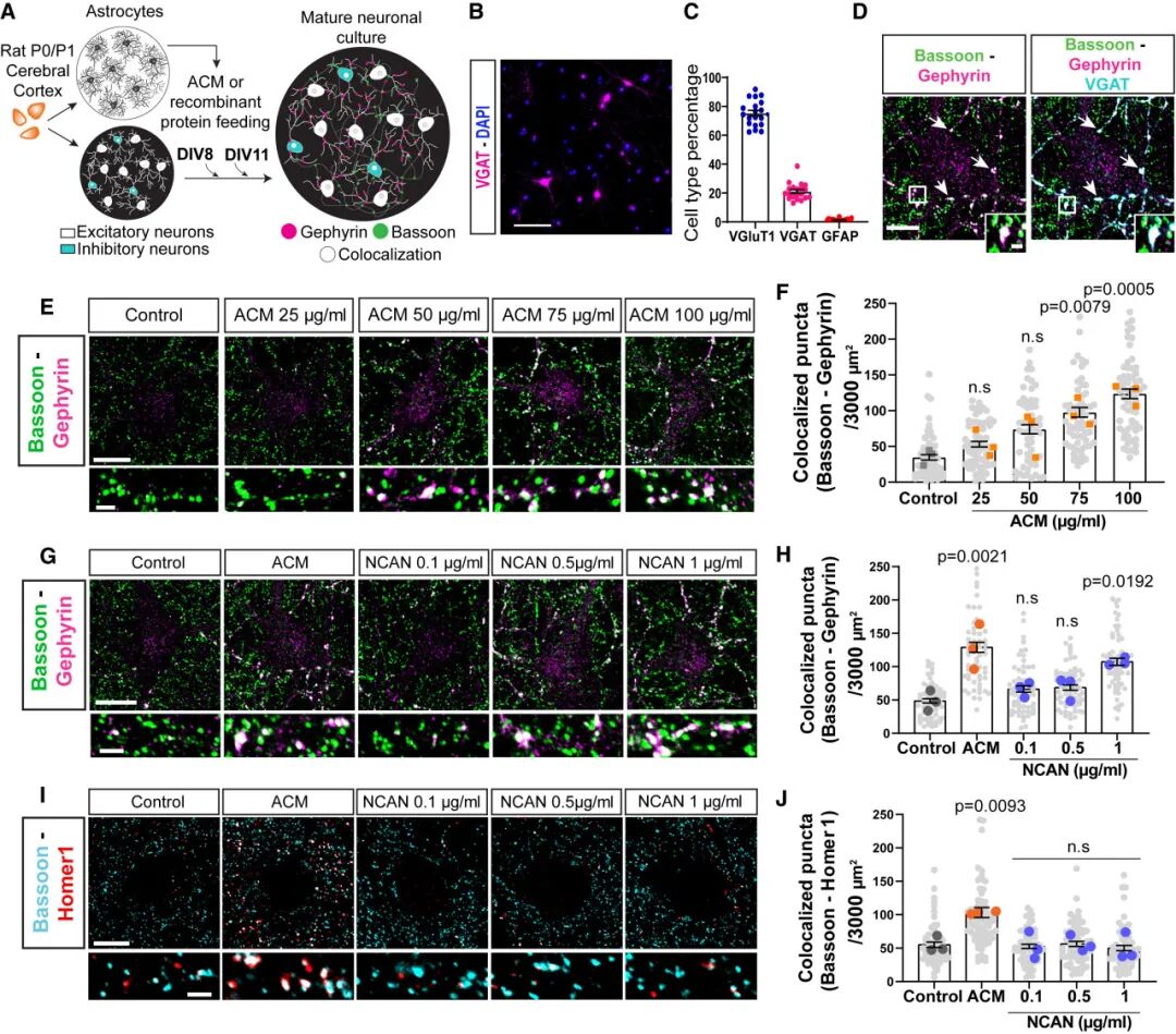
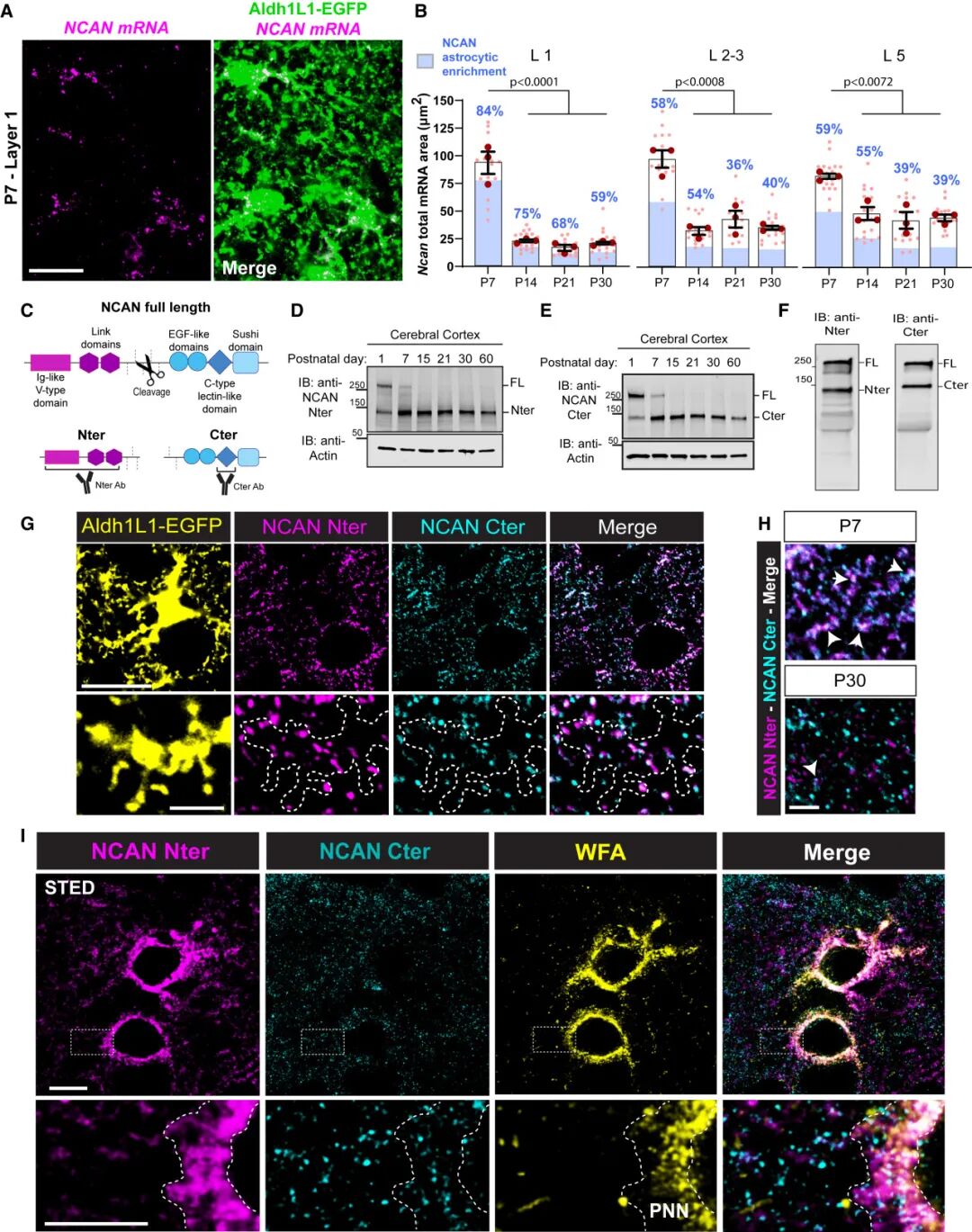
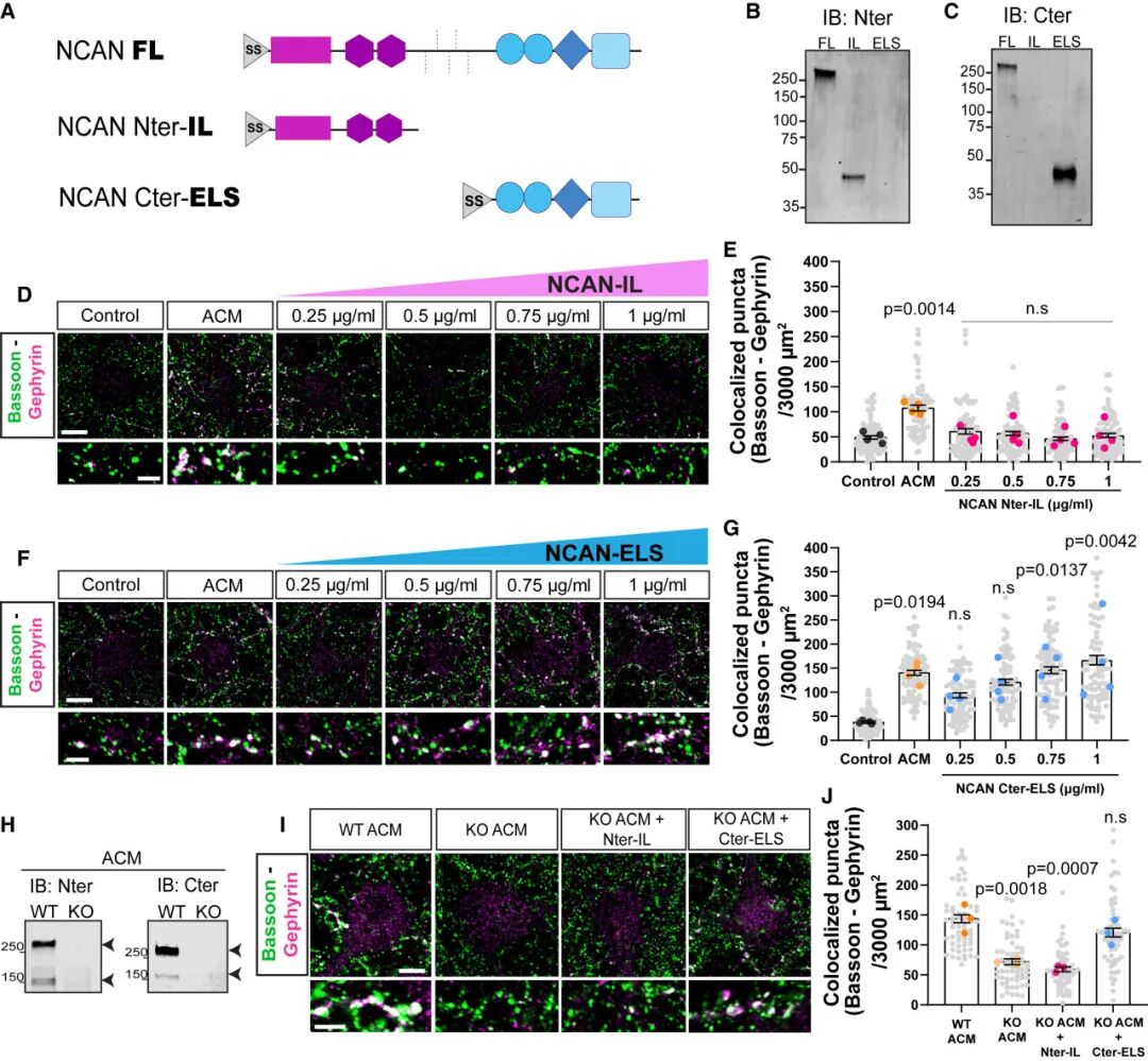
部分结果展示 NCAN促进抑制性突触的形成 研究人员利用大鼠皮层原代细胞构建无胶质细胞的培养体系,加入星形胶质细胞条件培养基(ACM)并不影响抑制性突触的形成。然而ACM中加入NCAN可显著促进抑制性突触的形成,加入其他星形胶质细胞富集分泌的clusterin(Clu),肌营养不良蛋白关联糖蛋白1 (DAG),和羧肽酶E(CpE)并不影响抑制性突触的形成。 图1.体外实验发现NCAN促进抑制性突触的形成 NCAN 在星形胶质细胞中的表达与加工 研究人员运用单分子荧光原位杂交(smFISH)技术,在Aldh1L1-eGFP小鼠模型中观察到NCAN 在出生后皮质发育过程中的表达变化,发现其在星形胶质细胞中高表达,且在出生后第7天(P7)表达量最高,随后逐渐降低,而NCAN N 端和C 端片段的表达在60天内均保持较高水平(图D,E)。最后通过定位发现N端主要表达皮层实质中,而C端主要表达在神经元周围基质网络中。 图2.NCAN在星形胶质细胞中的表达及其在被切割后的定位 NCAN C端促进抑制性突触的形成 研究人员构建了NCAN基因敲除(KO)小鼠模型,发现NCAN 缺失不影响皮质层结构和细胞数量,但会导致抑制性突触密度显著降低。 随后通过构建NCAN C端和N端的重组蛋白NCAN-Cter-ELS和Nter-IL,发现C 端的ELS结构域(Cter-ELS)能强烈诱导抑制性突触形成,而N端的IL结构域(Nter-IL)则无此作用。在NCAN KO小鼠的ACM中,抑制性突触形成功能降低,重新引入Cter-ELS可挽救这一缺陷,证明Cter-ELS是诱导抑制性突触形成的关键因素。 图3.NCAN C端区域,而不是N端,促进抑制性突触的形成


1 LI-COR Odyssey能够在同一张膜上同时成像多个条带,无需剪膜,满足了期刊杂志对于目的条带和参照条带在同一膜上成像的要求。 2 不仅如此,在进行蛋白质磷酸化Western Blot分析检测时,LI-COR公司的Odyssey 双色近红外荧光Western Blot检测方法使用不同荧光基团标记的二抗,即可同时检测磷酸化蛋白水平和该蛋白的总水平,因为无需进行剥离及再孵育,缩短了磷酸化蛋白检测的时间,实现了高效便捷的磷酸化蛋白水平和该蛋白的总水平检测,同时蛋白定量更为准确。 3 此外,LI-COR Odyssey还能实现高通量Western Blot检测,称为In-Cell WesternTM,其具有广泛的应用领域,包括药物筛选、细胞信号通路研究、病毒感染研究、疾病研究、药物治疗效果评估以及基础细胞生物学研究等诸多领域。更重要的是,它还是美国药典官方推荐的胰岛素检测技术。这种多功能性和权威认可,使In-Cell WesternTM成为了现代生物医学研究和药物开发中的不可或缺的工具。


关于Odyssey|ABOUT ODYSSEY LI-COR Biosciences公司的Odyssey® 红外激光成像系统可以实现定量Western Blot检测,具有重复性好、定量准确、 多色荧光成像、背景低、灵敏度高、可直接检测、应用范围广等多种优势,其不仅可以进行孔板的In-Cell WesternTM检测,还可以实现近红外荧光Western Blot、可见荧光Western Blot 、组织切片成像、On-Cell Western、EMSA/凝胶迁移实验、荧光蛋白质芯片、荧光核酸芯片、考染胶成像、器官成像等多种应用。 添加下方联系方式和技术人员一对一沟通 END 关于基因 基因有限公司成立于1992年,是一家提供生命科学科研仪器、试剂耗材和技术服务的综合服务商。基于“Gene Brightens Every Life • BioTech Connects the World”——“基因燃亮生命 • 生物技术连接世界”的愿景,专注于生命科学领域前沿技术的引进和推广,致力于推动该领域国内科研机构硬件水平及实验方案的革新与升级。同时,公司也一直致力于自主品牌的科研设备的研发与生产,拥有一系列通用性强、互补性高的自主品牌产品。 基因的服务网络遍及全国各地十多个大中城市,拥有包括仪器销售,试剂销售,市场与技术支持,维修,客服,物流等多个部门组成的完整服务体系。 我们希望通过不懈努力,为您的成功铺路搭桥,也为中国的生命科学事业赶超世界先进水平尽一己之力。欲了解更多信息,请访问www.genecompany.cn。


\r\n\n", 3,$destination); ?>