技术交流

扫描二维码
或添加“GeneGroup003”
获取更多更新资讯
商城订购

扫描二维码
或添加“基因商城(GeneMart)”
手机下单,快人一步
售后服务

扫描二维码
或添加“GeneGroup005”
获取更快速售后支持
基于MMI激光显微切割的皮肤空间蛋白质组学研究
人类皮肤由分层鳞状上皮和含有各种基质细胞及细胞外基质(ECM)的真皮组成。基底膜(BM)是位于真皮顶部的一层薄膜,通过传递物理和生化信号来确定表皮干细胞(EpSCs)的命运,建立表皮细胞极性,并维持皮肤组织的分层结构和功能,从而成为独特的微环境。然而,干细胞微环境如何通过调节EpSCs的行为来维持组织稳态和控制伤口愈合,目前仍不完全了解。为此,中国医学科学院北京协和医院冷泠/李军团队与国家蛋白质科学中心 (北京) 马洁/朱云平团队利用空间定量蛋白质组学结合脱细胞、MMI激光捕获显微切割和质谱法构建了一个分层皮肤蛋白质组图谱。对正常天然皮肤组织或患有皮肤病组织的特定结构的功能进行了原位分析,在基底膜中鉴定出一种由转化生长因子-β(TGFβ)诱导的细胞外基质糖蛋白ig-h3(TGFBI),能够增强EpSCs的生长和功能,促进伤口愈合。该研究结果揭示了 ECM 蛋白作为重要微环境的一部分促进表皮干细胞生长和功能的方式,有助于临床上治疗皮肤溃疡或涉及表皮细胞功能障碍和再上皮化受阻的难治性病变。相关研究“Spatially resolved proteomic map shows that extracellular matrix regulates epidermal growth”于2022年7月份发表在Nature Communications杂志上。

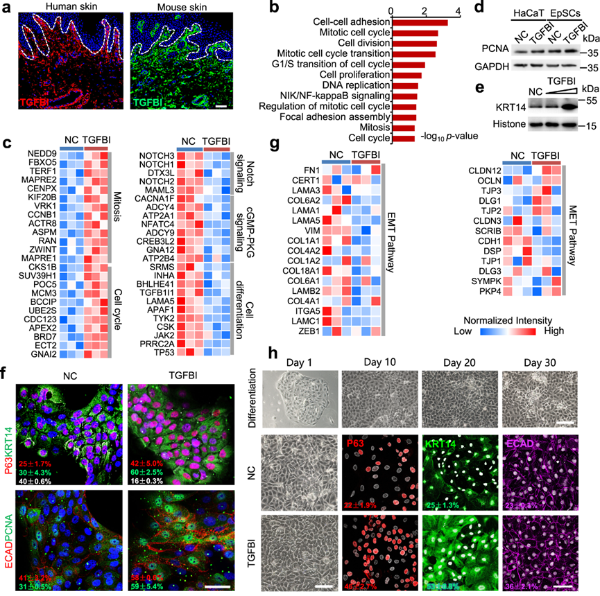
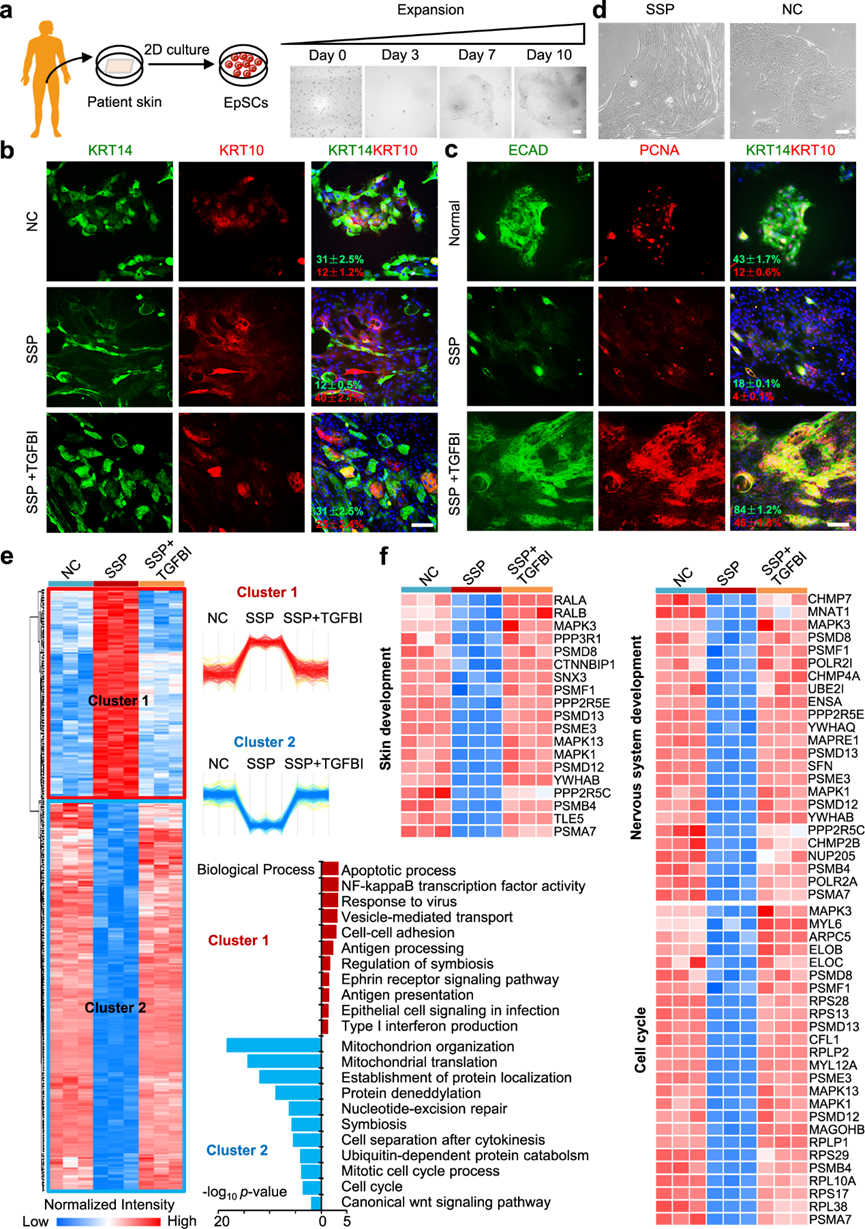
分析结果 01 人类皮肤分层的蛋白质组结构和功能 本研究采用MMI激光显微切割结合脱细胞策略从六个皮肤层中获取样本,包括角质层(SC)、颗粒棘层(GS)、基底层(BL)、基底膜(BM)、真皮浅层(SD)和真皮深层(DD),根据分层结构对皮肤功能进行深入研究,使用空间质谱分析,鉴定了每个层中的蛋白质丰度,并将这些数据与精确的解剖定位相结合,从而构建人类皮肤的空间蛋白质组图谱。 图1. 正常皮肤不同蛋白质特征的空间定量蛋白质组图谱分析。a成熟表皮标志物(KRT10,绿色)、基底干细胞标志物(COL17A1和KRT14,红色)和增殖标志物(PCNA,红色)的免疫荧光图;b使用MMI激光捕获显微切割技术对细胞进行分离和处理;c基于皮肤结构的六层人类皮肤样本的定量蛋白质组学、生物信息学和生物学验证分析的实验流程示意图;d六个皮肤层中鉴定出的蛋白质数量;e基于各层之间的相关矩阵对皮肤蛋白质组进行区域相关分析。 为了确定划分关键特征的边界及其生物学意义,本研究进行了层次聚类分析(HCA)和基因本体论(GO)分析,确定了六个蛋白质模块以表征具有不同功能的皮肤层(如图2a),另外对不同深度真皮的蛋白质组分析,构建分层人类真皮细胞外基质图谱,并将这些数据用于研究皮肤病。 图2.分层人类皮肤的空间功能特征。a基于皮肤结构,通过共表达分析揭示了六个蛋白质模块的蛋白质组特异性;b每层的蛋白质累积丰度以及构成四分位数(Q1-Q4)的蛋白质总数;c在基底膜中鉴定到的细胞外基质蛋白的免疫荧光和免疫组织化学分析。 02 二期梅毒患者的表皮功能障碍 梅毒是一种由梅毒螺旋体(T. pallidum)引起的疾病,初期表现为皮肤病变,最终会损害大脑、神经、眼睛或心脏。在本研究中,T. pallidum主要存在于二期梅毒(SSP)患者皮肤组织的上皮下层和真皮上层(BL),与之前研究结果一致(图3a)。为确定T. pallidum对SSP中不同表皮区域功能的影响,对来自GS(SSP-GS)、BL(SSP-BL)和SD(SSP-SD)组的皮肤组织进行蛋白质组学分析(图3b),并对BL中的差异表达蛋白进行HCA和GO术语分析(图3c),结果发现,与对照组相比,SSP组中与免疫相关的过程的蛋白表达上调,与细胞周期和形态发生过程、ECM组织、细胞间黏附和半桥粒组装相关的蛋白表达下调,表明BL发生了表皮细胞功能障碍。另外发现,SSP中经典的Wnt信号通路下调,表明皮肤中表皮细胞的功能障碍可能是由Wnt信号通路介导的,而该信号通路也参与了皮肤稳态和伤口愈合期间的EpSC的发育。 图3.基于空间蛋白质组图谱的二期梅毒患者表皮功能障碍。a二期梅毒患者(SSP)受损的前列腺皮和梅毒螺旋体的免疫组化和免疫荧光分析;b二期梅毒皮肤各层定量蛋白质组学和生物信息学分析的实验流程;c对照组(NC)和二期梅毒组中真皮差异表达蛋白(DEPs)的热图。 03 TGFBI增强EpSCs及SSP-EpSCs增殖 为探究BM中对EpSC功能调节起重要作用的ECM蛋白,本研究对BM和BL接触的BM组分和半桥粒复合物进行分析,结果发现,SSP皮肤组织中,TGFBI在BL和SD中的表达均下调。将TGFBI重组蛋白添加到人EpSCs的培养物中并进行转录组分析发现,与对照组相比,经TGFBI处理的样本中增殖标志物(PCNA和Ki67)和EpSC标志物(P63和KRT14)的表达增加,而细胞分化相关通路中的蛋白表达及EpSCs成熟标志物(KRT10)减少,进一步研究发现,TGFBI 处理激活了 Wnt/β-连环蛋白通路。表明TGFBI 作为皮肤EpSC的重要微环境,能够通过 Wnt/β-连环蛋白通路增强表皮干细胞的增殖,并维持其干性和细胞连接。 图4.基于转录组分析,TGFBI 通过wnt/β-连环蛋白通路促进EpSC的增殖。a人和小鼠皮肤组织中TGFBI的免疫荧光图;b与对照组相比,TGFBI 处理(100 ng/mL)的原代培养的EpSC 48小时的生物过程分析;c基于转录组数据,对TGFBI 处理和未处理样本之间差异表达基因(DEGs)的功能分析;e用TGFBI(50和100 ng/mL)培养的EpSC中 KRT14的表达;f TGFBI 处理过的EpSC中p63、KRT14、KRT10、ECAD和PCNA的免疫荧光;g 在TGFBI处理和未处理样本中鉴定出的上皮间质转化(EMT)和间质上皮转化(MET)通路成分的热图;h用TGFBI 培养的人诱导多能干细胞来源的EpSC的细胞形态以及 P63、KRT14 和ECAD的免疫荧光分析。 为确定TGFBI能否恢复SSP-EpSCs的功能,研究人员对SSP-EpSCs进行分离并培养10天,与对照组相比,SSP-EpSCs的干性、增殖和细胞间连接度降低,细胞凋亡、免疫反应和微生物入侵等生物过程上调,与细胞周期、表皮发育和神经系统发育相关的蛋白表达下调;TGFBI处理后,挽救分化过程并提高SSP-EpSCs增殖,且相关过程得到恢复。因此,TGFBI能够增强SSP-EpSC的功能,如增殖、上皮化和表皮发育等,并且可能是皮肤损伤的潜在治疗靶点。 图5. TGFBI促进SSP-EpSCs的功能。a SSP-EpSCs分离培养示意图;TGFBI 处理48小时的SSP-EpSCs中KRT14、KRT10(b)、ECAD 和 PCNA(c)的免疫荧光染色;d 14天后SSP-EpSCs的细胞形态;e TGFBI处理或未处理的SSP-EpSCs中差异表达蛋白(DEPs)的热图分析;f 簇1和簇2中DEPs 的功能分析。 MMI激光显微切割方法流程展示 关于基因 基因有限公司成立于1992年,是一家提供生命科学科研仪器、试剂耗材和技术服务的综合服务商。基于“Gene Brightens Every Life • BioTech Connects the World”——“基因燃亮生命 • 生物技术连接世界”的愿景,专注于生命科学领域前沿技术的引进和推广,致力于推动该领域国内科研机构硬件水平及实验方案的革新与升级。同时,公司也一直致力于自主品牌的科研设备的研发与生产,拥有一系列通用性强、互补性高的自主品牌产品。 基因的服务网络遍及全国各地十多个大中城市,拥有包括仪器销售,试剂销售,市场与技术支持,维修,客服,物流等多个部门组成的完整服务体系。 我们希望通过不懈努力,为您的成功铺路搭桥,也为中国的生命科学事业赶超世界先进水平尽一己之力。欲了解更多信息,请访问www.genecompany.cn。






\r\n\n", 3,$destination); ?>