技术交流

扫描二维码
或添加“GeneGroup003”
获取更多更新资讯
商城订购

扫描二维码
或添加“基因商城(GeneMart)”
手机下单,快人一步
售后服务

扫描二维码
或添加“GeneGroup005”
获取更快速售后支持
让过程,被看见——Berthold小动物活体成像
2024 SUMMER
在生物医学研究领域,成像技术的不断创新与进步为科学家们提供了更精确、更高效的工具,以揭示生命科学的奥秘。1989年,德国伯托(Berthold)研发出了第一代低光子影像系统LB980 Luminograph。1993年,在这仪器上完成了第一个动物和植物活体基因表达实验,成为世界上第一个活体动(植)物光学影像系统。Berthold NightOWL 作为一款顶尖的生物成像设备,凭借其卓越的性能和广泛的应用,为生命科学的研究和发展提供了新的支持和助力,并迅速赢得了全球科研人员的青睐。30多年来,德国伯托的小动物活体影像系统为全球众多知名医校、科研院所和制药公司服务,全球装机数百台,发表了大量的高质量文献,如Science, Nature, Nature Review Drug Discovery, Nature Biotechnology, Nature Metholds, Nature Cell Biology, Nature Communications, Journal of Clinical Oncology, Blood, Gastroenterology, Hepatology, NanoToday, J Clin Invest., ACS Nano, Advanced。本文将详细介绍Berthold Nightowl 的优势、应用,探讨该产品在生物成像领域的巨大价值。
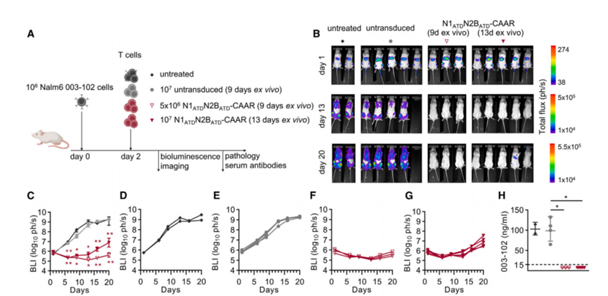
2024 SUMMER 高灵敏度与高分辨率 优异的荧光系统 多功能成像模式 简便易用的软件系统 references 应用举例 肿瘤相关研究 图1.皮下类器官体积的代表性图像和量化。小鼠每 2 天接受媒介物或二甲双胍(100 毫克/公斤/天)治疗,持续 6 周。 器官移植相关研究 图2.a.回肠类器官移植大鼠的代表性生物发光图像,显示荧光素酶阳性移植物稳定植入。b.在基于标准或计划安乐死的大鼠中,移植的荧光素酶阳性回肠(n = 5;红色)和结肠(n = 3;蓝色)类器官的估计面积。 干细胞相关研究 图3.大网膜在体内延长了 MSCs 的存活时间至少 5 天。a在第 1、3、5和 7 天使用体内荧光成像获得的小鼠的代表性图像。使用体内荧光成像跟踪移植后 RFP-MSC 的命运。b 在 AAN小鼠模型中以三种不同细胞密度(每只小鼠 2 × 106、2 × 107 和1 × 108 个细胞)移植后 RFP-MSC 的荧光强度。c 在 AAN 小鼠模型中移植不同细胞密度后 RFP-MSC 的 SNR。红色虚线圆圈代表允许的测量范围 光动力治疗相关研究 图4.静脉注射 5 nM/只小鼠后,活体小鼠 NBES 染色的荧光图像。黄色圆圈为原位肿瘤所在的区域。 光热治疗研究 图5.评估巨噬细胞渗透到肿瘤块中的情况。(a)生物发光强度显示 MU 和 M1 渗透到肿瘤块(红色圆圈内)72 小时。比例尺为 2 厘米。(b)该图表示 72 小时的生物发光强度。 CART相关研究 图6.N1ATDN2BATD-CAAR T 细胞在体内消除靶细胞并降低血清和脑抗体水平。(A) 动物实验设计示意图。(B) 靶细胞注射后第 1、13 和 20 天的生物发光。(C) 通过生物发光成像对Nalm6压力进行连续量化。(D–G) 通过生物发光成像对单个动物的Nalm6 压力进行连续量化,这些动物用 (D) 无 T 细胞、(E) 未转导的 T 细胞、(F) N1ATDN2BATD-CAAR T 细胞体外扩增 9 天,以及 (G) N1ATDN2BATD-CAAR T 细胞体外扩增 13 天。符号与 (A) 中的相同。(H) 通过 ELISA 量化N1ATDN2BATD-CAAR T细胞治疗后,从 Nalm6细胞中提取的第 20 天血清NMDAR抗体水平。 药物开发相关研究 图 7. ExosCD47-HuR 的体内分布和吞噬逃避。(A)体内荧光图像显示 DIR标记的ExosLO2 和 ExosCD47-HuR 在小鼠肝脏中的积累。(B)在不同时间点对肝脏中荧光强度的量化,其中 ExosCD47-HuR 表现出比 ExosLO2更好的积累。(C)组织分布分析表明 ExosCD47-HuR优先靶向肝脏。 动物模型研究 图8.用标记的大肠杆菌O157:H7构建BALB/s小鼠反应器和器官的图像 更多应用解读,敬请期待。。。 关于基因 基因有限公司成立于1992年,是一家提供生命科学科研仪器、试剂耗材和技术服务的综合服务商。基于“Gene Brightens Every Life • BioTech Connects the World”——“基因燃亮生命 • 生物技术连接世界”的愿景,专注于生命科学领域前沿技术的引进和推广,致力于推动该领域国内科研机构硬件水平及实验方案的革新与升级。同时,公司也一直致力于自主品牌的科研设备的研发与生产,拥有一系列通用性强、互补性高的自主品牌产品。 基因的服务网络遍及全国各地十多个大中城市,拥有包括仪器销售,试剂销售,市场与技术支持,维修,客服,物流等多个部门组成的完整服务体系。 我们希望通过不懈努力,为您的成功铺路搭桥,也为中国的生命科学事业赶超世界先进水平尽一己之力。欲了解更多信息,请访问www.genecompany.cn。

















\r\n\n", 3,$destination); ?>