技术交流

扫描二维码
或添加“GeneGroup003”
获取更多更新资讯
商城订购

扫描二维码
或添加“基因商城(GeneMart)”
手机下单,快人一步
售后服务

扫描二维码
或添加“GeneGroup005”
获取更快速售后支持
抢先看:MERFISH助力LUSC(肺鳞状细胞癌)的临床研究
01
概
要
肺癌鳞状细胞癌 (LUSC)是一种高度侵袭性的肺癌,而与癌症相关成纤维细胞(CAFs)在影响肺癌肿瘤生长和免疫反应方面至关重要,但目前仍然缺乏对其与肿瘤进展和临床结果相关的空间组学方面的全面了解。
在最新预印本文章“Spatial Transcriptomics Reveals Spatially Diverse Cancer-Associated Fibroblasts in Lung Squamous Cell Carcinoma Linked to Tumor Progression”一文中,研究人员利用MERFISH原位单细胞空间转录组技术揭示了肺鳞状细胞癌(LUSC)中CAF的空间多样性,阐明了它们对肿瘤进展和患者预后的影响。

MERFISH技术揭示了LUSC TME中
细胞类型的空间组织结构

作者通过收集来自33名患者的手术组织样本,对LUSC的肿瘤微环境( TME )进行综合分析。使用来自这些样品的2mm组织芯构建组织微阵列(TMA)以进行基于图像的空间转录组学研究(ST)。利用多重纠错荧光原位杂交(MERFISH)技术,通过定制设计的用于描绘TME细胞类型的500基因panel,作者分析了这些TMA以产生LUSC TME的高分辨率细胞图谱(如图1 所示)。每个TMA组织芯均来自LUSC病例的不同样本,因此能够观察微环境中关键标记基因的表达模式。

图1 MERFISH用于肺鳞状细胞癌(LUSC)和肿瘤微环境(TME)中的细胞类型映射
(a) 使用 MERFISH 分析了包含 33 个LUSC手术样本的2毫米组织芯的组织微阵列 (TMA)。使用定制的500个基因panel来分析空间转录组图谱,以显示不同样本中关键TME标记基因的表达模式 (b) 应用TACCO算法根据参考单细胞RNA测序 (scRNAseq) 数据集分配细胞类型 (c) UMAP 图描绘了不同的样本(左)和细胞类型(右) (d) 差异基因表达分析确定了MERFISH数据中每种细胞类型的关键标记。点图可视化了这些标记的表达,进一步确认了基于MERFISH基因表达数据的细胞类型识别
细胞空间分布揭示出显著的异质性

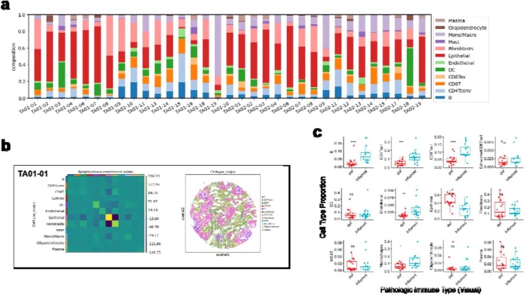
利用基于图像的MERFISH数据,作者分析了这些细胞类型的邻域。邻域分析量化组织内细胞的接近程度,将高分赋予紧密相邻的细胞类型,低分赋予远处的细胞类型。可视化的免疫细胞亚型分为三类:免疫“发炎“型、免疫缺陷型和中间型。值得注意的是,B 细胞、 T 细胞、内皮细胞和巨噬细胞在“发炎”亚型中的比例明显较高,而上皮细胞则较少见。

图2 LUSC TME中细胞类型分布和空间关系的分析
(a) 单个LUSC样本中细胞类型异质性的可视化,突出显示TME内细胞类型的多样化分布和丰度;(b) 使用空间转录组学数据进行细胞空间邻域分析,该分析量化了组织内细胞类型的接近度。高接近度分数表示细胞类型紧密相邻,反映TME细胞结构的空间关系特征;(c)LUSC免疫亚型“发炎”和“免疫缺陷”之间的细胞类型比例比较。分析显示,不同亚型之间 B 细胞、T 细胞、内皮细胞和巨噬细胞的流行率存在显著差异,说明细胞组成与疾病病理之间的相关性。
肿瘤生长与CAFs及其
在TME中的空间分布有关

作者评估了TME中细胞类型的比例与关键临床病理肿瘤特征之间的关系,特别是通过[18F ] PET 成像测量的病理总肿瘤大小和最大标准化摄取值(SUVmax)。这些特征是肺癌肿瘤生长和增殖潜能的关键指标。这些关键特征与细胞类型比例之间的Spearman相关值如图3a所示。结果显示肿瘤大小与TME内成纤维细胞比例之间呈显著负相关(rho=-0.44,p=0.011) ,而SUVmax与成纤维细胞比例之间的相关性接近统计学意义(rho=-0.22,p=0.22)(图3b)。这种反向关系表明,随着肿瘤的生长和增殖,TME内的成纤维细胞数量减少。这些发现通过使用来自癌症基因组图谱(TCGA)和癌症成像图谱(TCIA)的数据进行分析得到了证实。

图3 TME中的细胞类型比例或邻域富集与临床肿瘤特征之间的相关性
(a) 关键肿瘤特征与LUSC TME中不同细胞类型比例之间的Spearman相关性分析。该相关性图呈现相关值,强调肿瘤大小与代谢活动(SUVmax)和TME中的细胞组成之间的关系;(b) 详细的相关性结果显示肿瘤大小与成纤维细胞比例之间存在显著的负相关性,与 [18F]FDG PET上测量的SUVmax具有近乎显著的相关性;(c) 计算邻域富集分数以评估肿瘤上皮细胞与其他细胞类型的空间接近度,并与肿瘤大小和 SUVmax 相关。该评估有助于了解 TME 内与肿瘤生长和代谢活动相关的空间动态;(d) 成纤维细胞和上皮细胞之间的邻域富集分数与肿瘤大小和SUVmax的Spearman相关性结果。
成纤维细胞接近肿瘤上皮细胞
与LUSC预后的关系

成纤维细胞邻近富集评分与肿瘤大小和肿瘤中葡萄糖代谢增加的关系导致进一步研究成纤维细胞与肿瘤上皮细胞的接近程度是否影响LUSC预后。利用中位邻近富集评分作为阈值,将LUSC患者分为“成纤维细胞排除组”和“成纤维细胞浸润组”。与“成纤维细胞排除组”相比,“成纤维细胞浸润”组表现出较差的无复发生存率(图4a),其他细胞类型与肿瘤上皮细胞的接近程度与LUSC的预后无关(图4b)。“成纤维细胞浸润”病例在原发肿瘤(SUVmax = 22.6)中表现出强烈的[18F ] FDG 摄取,其中空间转录组学数据显示肿瘤上皮和成纤维细胞的混合存在。相反,“排除成纤维细胞”的病例显示成纤维细胞和肿瘤上皮细胞的明显分离,患者具有较小的肿瘤(3.0 cm)和中等的[18F ] FDG摄取(SUVmax = 13.5)(图4c)。

图4 成纤维细胞接近肿瘤上皮细胞对LUSC预后的影响
(a) 根据成纤维细胞的中位邻近富集评分对LUSC患者进行分类,分析其无复发生存率。Kaplan-Meier 图显示,“成纤维细胞浸润”组的生存结果比“成纤维细胞排除”组更差;(b) 分析各种 TME 细胞类型与肿瘤上皮细胞的接近度与无复发生存率之间的关联。风险比突出了成纤维细胞接近度对预后的重大影响,风险显著增加,同时T分期对无复发生存率有影响;(c) 代表性病例显示了成纤维细胞接近度对肿瘤代谢活性和大小的影响。“成纤维细胞浸润”组的示例显示高葡萄糖代谢和较大的肿瘤,而“成纤维细胞排除”病例则表现出较低的代谢活性和较小的肿瘤大小。
成纤维细胞与肿瘤上皮细胞
空间接近程度不同

考虑到LUSC中成纤维细胞与肿瘤上皮细胞之间的空间动力学及其对预后的影响,作者进一步深入分析了成纤维细胞相对于其空间定位的分子特征。利用MERFISH原位空间转录组数据描绘了肿瘤上皮细胞区域,用来测量成纤维细胞与这些区域的距离(图5a)。分析表明,肿瘤上皮区域的邻近程度影响了TME内不同类型细胞的分布。根据肿瘤上皮细胞的定位,揭示了TME细胞类型富集的模式。免疫细胞如B细胞和CD8T细胞密度随着距离肿瘤上皮更远而增加,而耗尽的CD8T细胞主要在肿瘤上皮附近并且随着距离而减少(图5b)。根据成纤维细胞与肿瘤上皮细胞的中位距离将其分为两组: 上皮远端成纤维细胞和上皮邻近成纤维细胞,并分析了它们的分子标志物。

图5 成纤维细胞在 TME 内的空间定位的分子表征
(a) 使用空间转录组学数据可视化成纤维细胞相对于肿瘤上皮区域的分布。测量细胞与上皮区域的空间距离,以分析其在 TME 内分布的空间定位的分子特征;(b) 探索细胞类型富集模式与其与肿瘤上皮细胞的距离的关系。该图显示,在距离肿瘤上皮较远的地方,B 细胞和CD8 T细胞等免疫细胞的密度增加,而耗尽的CD8 T细胞在靠近上皮的地方更为普遍,并且随着距离的增加而减少;(c) 根据成纤维细胞与肿瘤上皮的平均距离,将其分类并进行分子表征为“上皮邻近”和“上皮远离”组。特定分子标记物(包括上皮邻近成纤维细胞的 MMP11 和上皮远端成纤维细胞的 PDGFRA)被突出显示,以显示它们根据其空间定位而具有的不同分子谱;(d) 在癌症相关成纤维细胞 (CAFs) scRNA-seq 数据子集上分析上皮远端和上皮邻近成纤维细胞的分子特征的富集分数。成纤维细胞与肿瘤上皮细胞的空间接近性与不同的分子特征相关,而这些分子特征又与 CAFs 的特定亚型相关。
为了阐明成纤维细胞与肿瘤上皮细胞相互作用的关键分子特征,进一步将分析扩展到整个转录组水平。鉴于基于图像的空间转录组在基因组大小方面的局限性,作者结合了基于barcode的ST(Visium,10x)来全面评估LUSC中的基因表达,同时保留了空间背景。从8例LUSC患者的肿瘤样本中获得了Visium数据。使用 CellDART35和参考scRNA-seq数据,绘制了 TME内细胞类型的空间分布,重点是上皮细胞和成纤维细胞(图6a)。为了揭示成纤维细胞和上皮细胞在空间上重合的区域的分子模式,作者分析了基于barcode的ST数据中拓扑重叠的细胞类型模式。这一分析突出了特定细胞类型高密度的区域及其与其他细胞群的交叉点(图6b)。具体比较了成纤维细胞富集区域与上皮细胞重叠的区域以及成纤维细胞远离上皮细胞的区域(图6c),确定了这些区域的关键marker基因并进行了基因本体分析(图6d)。

图6 TME中成纤维细胞-上皮细胞的拓扑重叠模式
(a) 使用基于条形码的空间转录组学可视化LUSC TME内细胞类型的空间分布。两个样本图像突出显示了上皮细胞和成纤维细胞的详细细胞类型映射;(b) 在基于条形码的空间转录组学数据中分析了拓扑重叠的细胞类型模式。局部成纤维细胞密度高的区域以蓝色表示,而上皮细胞密度高的区域以黄色表示。这些细胞类型重叠的区域以绿色标记;(c) 识别成纤维细胞和上皮细胞重叠区域与无重叠的成纤维细胞丰富区域的关键marker基因;(d) 对成纤维细胞和上皮细胞重叠区域的关键标记进行了基因本体分析。值得注意的是,重叠区域与增强的糖酵解过程有关,反映了与 LUSC 中观察到的葡萄糖摄取模式相对应的活跃代谢相互作用,该模式是根据成纤维细胞与肿瘤上皮的接近程度通过 [18F]FDG 摄取检测到的。

划重点

02
MERFISH在本文中的价值
利用MERFISH技术最终得到的超高分辨率细胞空间表达谱,能够帮助研究者:
1、推断空间相互作用:肿瘤上皮和肿瘤相关成纤维细胞(CAFs)的空间相互作用与肿瘤大小和代谢活动之间存在显著关联;
2、表征分子特征:鉴定与空间上不同的成纤维细胞亚群相关的不同分子特征;
3、代谢途径研究:重叠的成纤维细胞区域以糖酵解途径上调为特征;
4、预后评估:成纤维细胞与肿瘤上皮细胞的接近程度与肺鳞状细胞癌(LUSC)患者的无复发生存率有关。
03
Vizgen MERSCOPE™
2021年,Vizgen率先将整合了MERFISH与超分辨率成像技术的分析系统MERSCOPE™推向市场。基于核心技术MERFISH技术,MERSCOPE™最大成像面积可达1或3cm2,分辨率100nm,定位单细胞中RNA的空间分布以及定量基因表达。实现真正意义上的原位单细胞空间转录组分析,让基因的表达和定位可视化,推动基因组学的研究步入下一代。

基因有限公司于2022年3月正式签约成为美国Vizgen公司MERSCOPE™超分辨显微成像分析系统在中国区的合作伙伴。负责该仪器的售前技术咨询、售后安装培训、应用支持等工作。同时,上海贝晶生物技术有限公司也提供MERFISH技术服务。想要了解关于更多有关MERFISH的技术信息,可添加下方微信。



关于基因 基因有限公司成立于1992年,是一家提供生命科学科研仪器、试剂耗材和技术服务的综合服务商。基于“Gene Brightens Every Life • BioTech Connects the World”——“基因燃亮生命 • 生物技术连接世界”的愿景,专注于生命科学领域前沿技术的引进和推广,致力于推动该领域国内科研机构硬件水平及实验方案的革新与升级。同时,公司也一直致力于自主品牌的科研设备的研发与生产,拥有一系列通用性强、互补性高的自主品牌产品。 基因的服务网络遍及全国各地十多个大中城市,拥有包括仪器销售,试剂销售,市场与技术支持,维修,客服,物流等多个部门组成的完整服务体系。 我们希望通过不懈努力,为您的成功铺路搭桥,也为中国的生命科学事业赶超世界先进水平尽一己之力。欲了解更多信息,请访问www.genecompany.cn。
\r\n\n", 3,$destination); ?>