技术交流

扫描二维码
或添加“GeneGroup003”
获取更多更新资讯
商城订购

扫描二维码
或添加“基因商城(GeneMart)”
手机下单,快人一步
售后服务

扫描二维码
或添加“GeneGroup005”
获取更快速售后支持
Iso-seq表征细胞外囊泡的全长异构体,破译sEV的选择性包装

Background

细胞释放小的细胞外囊泡(small extracellular vesicles,sEVs),包括外泌体,其直径为30 - 150 nm,通过内吞途径产生。sEVs可被受体细胞吸收并诱导其功能改变。sEVs中的生物活性分子包括蛋白质、脂质、代谢物和多种形式的RNA,包括microRNA (miRNA)、长链非编码RNA和mRNA。在大脑中,sEVs发挥着多种作用,并在神经细胞受到刺激时释放,如神经元去极化或小胶质细胞和星形胶质细胞中细胞外ATP的局部增加。脑sEVs作为错误折叠蛋白的细胞间传递的潜在通道,在神经退行性疾病领域引起了特别的兴趣,然而,患者脑中的sEV mRNA尚未被彻底探索。
Ransom等人近日在Cell Reports发表了一篇题为“Human brain small extracellular vesicles contain selectively packaged, full-length mRNA”的研究,文章报道了正常人和阿尔茨海默病患者大脑sEV mRNA的长读长PacBio分析。与先前的报道相反,大多数聚腺苷化mRNA是全长的。此外,mRNA表现出异构体多样性,包括新的序列和RNA结合蛋白motif。sEVs根据疾病状态和细胞类型表现出选择性包装。


研究结果

1.脑sEVs富集mRNA的转录组分析
从12例神经系统非病变(ND)和12例阿尔茨海默病(AD)患者死后的人脑前额叶皮层中分离出sEVs,使用Illumina测序(NGS)定量转录本丰度,进行差异表达分析。主成分分析(PCA)表明,在前500个差异表达基因中,样品类型(sEVs vs . bulk)占变异的近70%,支持sEV mRNA的选择性包装(图1A)。sEVs中约有1400个基因上调,8000个基因下调,GO分析显示,sEVs富含与翻译、氧化磷酸化和mRNA剪接相关的基因(图1B)。sEVs中500个表达最高的基因涉及细胞对应激的反应、与神经变性相关的途径和囊泡介导的运输(图1C)。接下来使用DESeq2比较疾病状态对sEVs转录组的影响,鉴定出700个AD sEVs中相对于ND sEVs上调的基因,以及近1500个下调的基因(图1D)。上调基因与炎症和免疫激活有关,反映了与神经退行性疾病相关的神经炎症的既定模式(图1E),下调基因与突触信号和通过建立离子梯度维持膜电位相关(图1F)。
接下来通过全基因组关联研究(GWASs)评估了sEV与AD相关基因的表达水平,其中最丰富的是clusterin,这是一种分泌的伴侣蛋白,可以抑制其他蛋白质的聚集,包括可能导致脑部或其他器官退化或功能障碍的淀粉样蛋白原纤维(图1G)。其他丰富的转录本包括MS4A4A和MS4A6A,这两种基因主要在小胶质细胞中表达,可能促进产生性或破坏性神经炎症(图1G)。两种MS4基因在sEVs中均显著富集,并且在AD sEVs中呈现富集趋势(图1H)。AD sEVs中转录物表达的显著改变包括USP6NL的表达增加,USP6NL编码一种调节内溶酶体运输的蛋白质(图1H)。总之,sEVs中AD相关基因表达的这些变化说明了一种炎症特征,可以作为了解AD大脑中发生疾病过程的窗口。

图1.人脑sEVs转录组在mRNA中富集,并随AD发生变化
AD和其他神经退行性疾病与转座子(transposable element,TE)表达的变化有关。与bulk相比,PCA显示了sEVs中TE包装的显著差异,但AD和ND样本之间几乎没有区别(图2A)。L1Hs是表达差异最显著的TEs之一(图2E)。L1Hs是唯一一种人类特有的、被认为仍能产生逆转录能力拷贝的长分散核元件1 (LINE1),其显著富集表明sEVs内部有很强的包装倾向,并强调了sEVs的一个子集作为病毒样颗粒的可能性,传播具有逆转录病毒血统的转录本。

图2.选择性TE转录本在sEVs中富集
作者还对小鼠原代细胞培养中生长的不同脑细胞类型的sEVs的转录组进行了表征,sEVs富集的mRNA在物种、发育阶段、sEVs制备方法和细胞类型中表现出显著的一致性,表明脑sEVs中选择性mRNA包装的保守机制。
2.神经sEVs含有全长mRNA异构体
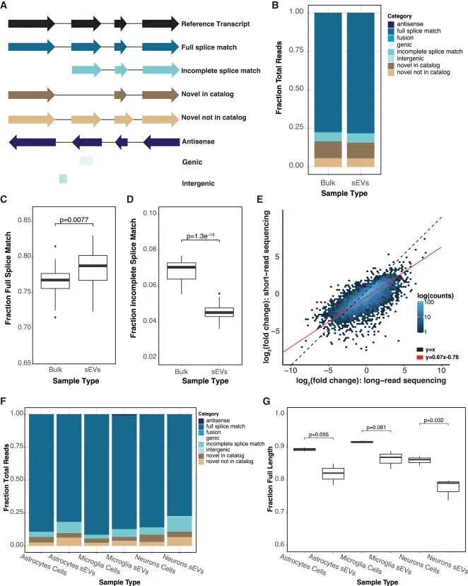
短读长测序不容易捕获全长mRNA序列及其异构体多样性。因此,作者使用了PacBio长读长测序技术对人脑sEV mRNA进行测序。使用SQANTI332来标注同种异构体类别(图3A),并使用isoSeQL 来比较不同样本的同种异构体。大多数转录本在bulk和sEVs中都是全长的(“完全剪接匹配”,full splice match,FSM),其次最普遍的异构体类别是具有先前注释的剪接连接的新组合的异构体(“包含已知剪接元件的新转录本”,novel in catalog,NIC),截断的转录本(“不完全剪接匹配”,incomplete splice match,ISM),以及具有至少一个新剪接位点的未注释连接的异构体(“未知剪接元件的新转录本”,novel not in catalog,NNC)(图3B)。反义转录本、基因间转录本和融合转录本在所有样本中都很少见(图3B)。
在sEVs中鉴定出10,755个不同基因对应的19,444个全长异构体,其中78.5%的sEVs转录本序列在参考转录组中鉴定为全长异构体 (图3C)。接下来,作者比较sEVs与bulk中全长转录本的相对丰度与使用短读长测序观察到的相对丰度发现,长读长测序数据中基因表达的差异倍数与短读长测序中检测到的相同基因表达的差异倍数呈正相关(图3E)。这表明使用短读长测序鉴定的sEVs富集转录本以全长mRNA的形式存在。
为了验证人脑组织和sEVs的长读长序列分析结果,研究人员从小鼠原代细胞和sEVs mRNA中制备了长读长文库。在小鼠sEVs中鉴定出15508个全长同种异构体,对应10,135个不同的基因。小鼠细胞和sEVs中转录本异构体的组成与人类bulk和sEVs相似(图3F)。小鼠sEVs的异构体显示出高水平的完整转录本,星形胶质细胞、小胶质细胞和神经元的全长转录本平均分别为81.7%、85.8%和77.5%(图3G)。来源于细胞的转录本异构体表现出更高的完整性,星形胶质细胞、小胶质细胞和神经元的全长转录本分别为89.2、91.4%和85.8%(图3G)。

图3.人脑源性sEVs含有全长mRNA异构体
3.Motif分析确定了人类sEV全长mRNA的一致序列,并预测了相关的RNA结合蛋白
特异性miRNA装载到sEVs中涉及RNA结合蛋白(RNA-binding proteins ,RBPs)识别的保守结合motif。为了鉴定sEVs富集异构体共享的mRNA序列,作者在MEME Suite中对928个sEVs富集异构体进行了生物信息学分析。
使用STREME40工具从头开始发现motif,鉴定出42个显著富集的8-15个碱基对序列(图4A)。第7、11和38个最显著富集的STREME motif包含RBP YBX1的已知结合位点,该motif在人类大脑皮层中有中等表达(人类蛋白质图谱),并与EV中的mRNA装载有关(图4B)。
另一个MEME Suite工具Tomtom用于将STREME识别的motif与假定的RBP进行匹配,方法是将它们与包含与160个人类RBP相关的1,194个RNA motif的数据集进行比较(图4C)。与前10个STREME motif相关的RBP包括HNRNPD和HNRNPH2,它们是异质核糖核蛋白家族的成员,可以与细胞核中的前体mRNA结合,影响转录产物的加工和向细胞质的转运,此前没有发现它们参与EV装载。
接下来,使用MEME Suite SEA工具分析了sEVs富集的异构体。SEA鉴定出121个与77种不同RBP相关的已知motif,这些motif在sEVs富集异构体中显著增加(图4C)。在重要的SEA motif中,有7个RBP已知与sEV装载相关,7个RBP已在发表的人类脑组织sEV蛋白质组学数据集中检测到(图4C)。

图4.Motif分析确定了人类sEV全长mRNA的一致序列,并预测了相关的RNA结合蛋白(RBPs)
研究人员通过交叉参考来自STREME、Tomtom和SEA的motif和相关RBP与人类蛋白质图谱和已发表的人类大脑sEVs蛋白质组学数据集中报道的前额皮质蛋白表达,确定了一个简短的RBP列表,假设这些RBP可能有助于大脑sEV mRNA的选择性包装(表1)。
表1.脑sEVs中选择性mRNA包装的候选RNA结合蛋白

讨论


文章提供了来自ND和AD大脑的人类sEVs转录组的广泛特征,并辅以小鼠原代培养研究。与先前报道的sEVs中大部分片段化的mRNA相比,文章通过使用PacBio长读长测序在人脑和小鼠原代培养sEVs中鉴定了超过10,000个全长mRNA。此外,这些全长物种的相对丰度反映了通过短读长测序观察到的差异表达,表明检测到的sEVs富集转录物作为全长mRNA有可能在翻译时产生功能蛋白。
与短读长测序技术不同,单细胞、长读长测序技术可以直接检测全长异构体多样性和新的转录本。虽然短读长转录组测序已经广泛应用了几十年,但它只能捕获转录本的小片段,缺乏明确的异构体数据。使用长读长测序技术可以端到端捕获转录本,使异构体推断明确。
PacBio推出了Kinnex试剂盒!!!
Kinnex试剂盒基于MAS-Seq方法,可将较小的DNA片段连接成较长的HiFi可用文库,提高测序通量,使长读长 RNA -seq更具成本效益。
Kinnex 单细胞 RNA 试剂盒以现有的 MAS-Seq for Single Cell 3' 试剂盒为基础,增加了对 10x Genomics 5' 试剂盒和文库复用的额外支持。可使测序通量提高16倍,获得基因表达及全长isoform信息,在单细胞水平上揭示RNA异构体多样性。
Kinnex 全长 RNA 试剂盒可进行全长 RNA 测序,与典型的Iso-seq文库相比,其通量提高了8倍,可实现从5’端到3’端全长异构体测序,准确表征剪接位点,发现新基因和新异构体,鉴定融合基因,并获得基因及异构体read计数信息进而分析表达量。


基因有限公司作为PacBio公司中国区合作伙伴,自2011年以来将PacBio第三代单分子实时测序技术引入国内,一直为国内用户提供专业的三代测序系统的安装培训,技术支持,应用培训与售后维护工作,赢得客户的一致好评与信任。基因有限公司将一如既往的支持越来越多的PacBio用户。 关于基因 基因有限公司成立于1992年,是一家提供生命科学科研仪器、试剂耗材和技术服务的综合服务商。基于“Gene Brightens Every Life • BioTech Connects the World”——“基因燃亮生命 • 生物技术连接世界”的愿景,专注于生命科学领域前沿技术的引进和推广,致力于推动该领域国内科研机构硬件水平及实验方案的革新与升级。同时,公司也一直致力于自主品牌的科研设备的研发与生产,拥有一系列通用性强、互补性高的自主品牌产品。 基因的服务网络遍及全国各地十多个大中城市,拥有包括仪器销售,试剂销售,市场与技术支持,维修,客服,物流等多个部门组成的完整服务体系。 我们希望通过不懈努力,为您的成功铺路搭桥,也为中国的生命科学事业赶超世界先进水平尽一己之力。欲了解更多信息,请访问www.genecompany.cn。

\r\n\n", 3,$destination); ?>