技术交流

扫描二维码
或添加“GeneGroup003”
获取更多更新资讯
商城订购

扫描二维码
或添加“基因商城(GeneMart)”
手机下单,快人一步
售后服务

扫描二维码
或添加“GeneGroup005”
获取更快速售后支持
MMI CellCut激光显微切割使空间可视化蛋白质组学成为可能
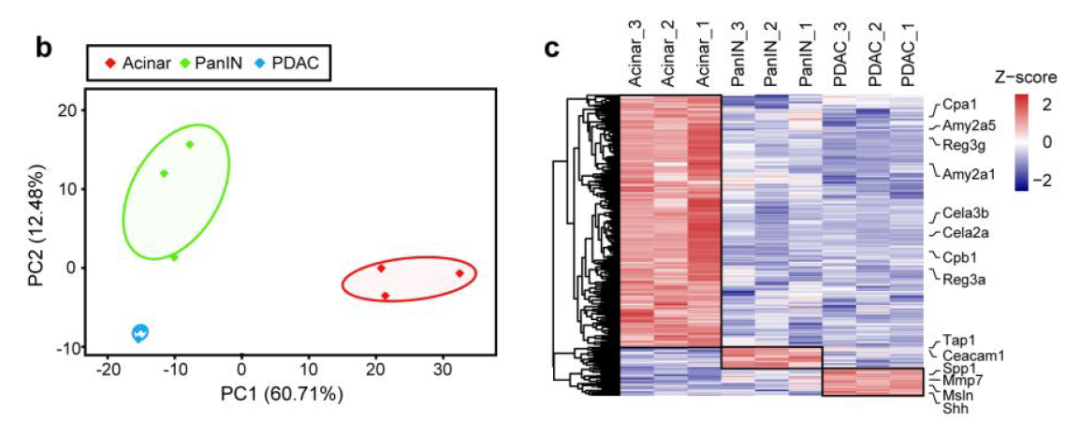
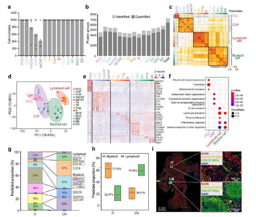
蛋白质是所有细胞的功能性分子,并且是所有生物过程的效应产物。蛋白质的空间表达对于确定蛋白质在组织中的准确定位和功能至关重要,其可随着细胞类型、细胞周期进展、疾病状态和诊疗方法的变化而改变。因此,空间蛋白质组学可以用来研究疾病相关的蛋白质空间表达谱变化,为寻找生物标志物和开发新的诊疗方法提供全新的视角。近年来,空间蛋白质组学研究在微环境与疾病发展、机制与药物靶点、器官结构异质性和组织器官空间图谱等方面取得了突出的进展。 基于激光显微切割(LMD)空间蛋白质组学在保留空间位置信息的同时,可以无偏倚地获得数千种蛋白质表达信息,加深对疾病进程的理解,对生物标志物或药物靶点发现有着巨大的推动作用。但随着对组织微环境研究的愈加深入,进行罕见细胞类型、耐药细胞和特殊功能区域等极微量样品进行分析时,往往无法同时做到特异性空间位置获取和高深度的蛋白质组学检测。 近日,南方科技大学田瑞军教授课题组在bioRxiv上线了题为“Multimodal single cell-resolved spatial proteomics reveals pancreatic tumor heterogeneity”的文章,介绍了名为多模态的空间细胞类型蛋白质组学技术Spatial and Cell-type Proteomics(SCPro),在单细胞分辨率下揭示了胰腺癌病理切片组织的异质性。 SCPro包括了全新的空间可视化蛋白质组和细胞类型蛋白质组,在厘米级mIHC染色图像上使用MMI CellCut激光显微切割平台实现了单细胞分辨率高深度蛋白质组学检测。 作者选取7周龄KPf/fC小鼠中最能代表疾病进展的胰腺导管癌(PDAC)FFPE组织切片进行4重的免疫荧光(mIHC)标记,然后使用全景多光谱系统进行整张切片的扫描成像。SCPro的空间蛋白质组学识别算法基于细胞核和细胞膜信号,精确地定义了厘米尺度mIHC图像中的单细胞轮廓。 厘米级多色全景切片图像全面概括了胰腺肿瘤免疫微环境(TME)内不同病理特征和细胞类型的空间分布:邻近的正常腺泡细胞Acinar、小叶内管的胰腺上皮内瘤变PanIN和胰腺导管癌细胞PDAC(EpCAM+)、免疫细胞(CD45+),癌症相关成纤维细胞CAFs (aSMA+)。根据表面标记物的表达水平和细胞形态学得到胰腺TME中具有空间分布异质性的6个典型区域。 在以上ROI中选出细胞并进行边界的描绘作为LMD的路径。然后将获取的图像导入MMI CellCut激光显微切割系统,并与其上的实时图像进行对齐,根据原先描绘的路径在MMI CellCut激光显微切割系统上进行自动的单细胞切割和捕获。系统极细的切割线使目标细胞无损地被切割,切割线与原先圈选的路径偏移控制在1μm内,且管盖填充材质主动粘附切割下来的细胞,保证100%的细胞捕获效率,下游对接基于离子交换的蛋白质聚集捕获技术(iPAC)用于集成蛋白质组学样品制备和高灵敏度的蛋白质组学分析。 为了在足够的蛋白质鉴定深度和最小的组织使用之间取得平衡,作者使用MMI CellCut 激光显微切割系统分离收集了60-100个表型匹配的细胞进行定量蛋白质组学分析。得益于iPAC技术的高灵敏度,从以上细胞中分别定量了3000-5000种蛋白质。 LN:肿瘤周围淋巴结内的免疫细胞;IT:肿瘤微环境内的免疫细胞 对三种主要的的细胞类型(Acinar、PanIN和PDAC细胞)进行了空间蛋白质组学分析,以研究胰腺的进展。结果显示,各阶段显著富集的差异蛋白和功能富集的主要通路均与已报道的标志物和通路吻合。更进一步发现了胰腺癌早期发生显著差异变化的功能蛋白,为寻找胰腺癌早筛标志物提供了重要数据参考。 作者对分别处于肿瘤环境(IT)和癌周淋巴结(LN)的CD45+免疫细胞进行空间蛋白组学分析,发现二者存在显著差异。进一步的GO分析两个区域免疫细胞的蛋白表达差异。IT中表达上调的蛋白与髓样白细胞分化和抗原加工与递呈途径有关;LN中呈现富集的蛋白与T细胞和B细胞相关的信号通路有关。这些发现揭示了髓系和淋系免疫细胞在IT和LN空间上的特定分布特征。 后续作者还利用流式细胞术分离了14种细胞类型(4种CAFs、9种免疫细胞和PDAC细胞),并通过质谱获取了细胞类型的蛋白质组信息;随后,通过Tangram解卷积算法对肿瘤区域和肿瘤临近淋巴结构区域中11种细胞亚群的占比进行预测;并通过多重免疫荧光进行验证,证明了空间解卷积算法对细胞比例预测的准确性。并根据细胞膜蛋白筛选策略发现了CD25+的Treg细胞新亚型,其定位于PDAC区域而非临近的淋巴区域,该发现为后续针对胰腺癌的治疗提供了潜在靶点。 综上所述,本篇文章开发了基于MMI CellCut的激光显微空间可视化蛋白质组学平台,使得病理专家远程挑选目的细胞与LMD流程进行无缝对接。作者对MMI CellCut激光显微切割系统给出高度评价“在可视化条件下,通过粘性管盖直接下压于膜片上主动收集切割下的细胞,而不是像其他LMD系统那样通过激光脉冲或重力收集可能造成样品损失,特别是在以单细胞分辨率收集细胞时。” 除此之外,MMI CellCut的三明治样本制备方式、极细的切割线、管盖空间的自动化合理利用、切割前后的区域和收集管盖上细胞成像质控,使得微量均质细胞的获取和不同空间位置细胞的蛋白组特征深入解析成为可能。为进一步解析癌症、神经、生殖发育等领域的组织微环境提供了坚实可靠的技术平台。 原文链接: https://www.biorxiv.org/content/10.1101/2023.11.04.565590v1 更多微量空间蛋白组学案例: MMI CellCut 激光显微切割平台特点 1 三明治式样本制备,使样本被保护在膜片(MembraneSlide)与载玻片之间,避免环境中的灰尘或其他杂质污染以及酶等对RNA或蛋白的破坏。同时使得样本在切割时不直接接触激光产生热损伤。 2 精细切割,在切割过程中除了环境的污染会影响实验外,切割技术的精细程度也同样地决定实验结果的优劣,粗糙的切割会对切割路径周边的部位造成损坏,破坏样品的完整性。CellCut激光显微切割系统采用激光静载物台动的切割方式,切割时激光光斑标准正圆形,能量集中,切割线窄。载物台步进精度0.15微米,可切割单个细胞甚至更加微小的细胞亚单位比如染色体。100x油镜下,切割线宽度只有0.3微米。 3 主动粘附收集样本,CellCut激光显微切割系统采用主动粘附收集技术,收集管盖内有有机硅填充,与PET材质的膜之间有一定的粘性。当切割完成后,收集管盖主动降下将切割下来的单细胞或者组织区域粘走收集。该种收集方式不易受到空气静电或者气流等的影响,可保证尽可能高的收集效率。 4 样本收集质控,CellCut可以对切割前后的组织区域以及管盖上的样本进行成像,对切割是否为所选区域、是否成功切割、是否成功采集、采集是否完整多个环节进行质控,进一步保证切割和收集的成功率。 5 样本采集量控技术PTP(Predefined Target Positioning),MMI该项设计对收集管盖做了区域的预划分,在收集时以中心1号位为首份样本的粘附位置,后面切割下来的样本将以此开始,逆时针方向依次有序排布。这种方式一方面可以有效利用收集管盖的有限空间,另外一方面可以便于对切割收集后的样本进行量控,自动统计此次切割收集共收集到多少份样本。如图所示,一个管盖收集到了大约300个精子细胞。 6 非染色切片切割。切片染色可以帮助实验人员更好地挑选目标区域,但染色过程可能会影响生物大分子活性, MMI CellCut的非染色切片切割功能很好地解决这一问题。如下图,可根据每张连续切片的整体形态进行坐标定位,选择其中一张切片进行染色并进行ROI圈选,软件自动将ROI区域印射至非染色切片上进行目标区域的切割。 7 适用于多种样本类型。MMI CellCut激光显微切割系统适用的样本包括新鲜冰冻切片、FFPE样本、存档片、涂片等或者培养的贴壁活细胞。

















MMICellCut 激光显微切割其他应用案例
切割捕获血管和肺泡 切割捕获均质前列腺肿瘤细胞 切割捕获恒河猴舌头味蕾细胞 切割捕获小鼠内侧神经嵴细胞 切割捕获小鼠脑冰冻切片海马CA2区细胞




德国Molecular Machine & Industries (MMI)是专门致力于将显微操作技术与高精度激光技术相结合应用于生命科学领域的一家专业公司,其标志性产品MMI CellCut激光显微切割系统和CellEctor单细胞分选系统成为目前世界上性能优异的样本处理系统。基因有限公司作为MMI产品中国区合作伙伴,可为感兴趣的客户提供专业的产品咨询、技术答疑及联系试用等。

关于基因 基因有限公司成立于1992年,是一家提供生命科学科研仪器、试剂耗材和技术服务的综合服务商。基于“Gene Brightens Every Life • BioTech Connects the World”——“基因燃亮生命 • 生物技术连接世界”的愿景,专注于生命科学领域前沿技术的引进和推广,致力于推动该领域国内科研机构硬件水平及实验方案的革新与升级。同时,公司也一直致力于自主品牌的科研设备的研发与生产,拥有一系列通用性强、互补性高的自主品牌产品。 基因的服务网络遍及全国各地十多个大中城市,拥有包括仪器销售,试剂销售,市场与技术支持,维修,客服,物流等多个部门组成的完整服务体系。 我们希望通过不懈努力,为您的成功铺路搭桥,也为中国的生命科学事业赶超世界先进水平尽一己之力。欲了解更多信息,请访问www.genecompany.cn。
\r\n\n", 3,$destination); ?>