技术交流

扫描二维码
或添加“GeneGroup003”
获取更多更新资讯
商城订购

扫描二维码
或添加“基因商城(GeneMart)”
手机下单,快人一步
售后服务

扫描二维码
或添加“GeneGroup005”
获取更快速售后支持
从细菌基因组组装到耐药分析,HiFi测序给您答案
细菌基因组测序
很多科学家已经把SMRT测序当做细菌基因组测序新的金标准,因为通过一次实验就可以获得三种信息,包括参考基因组的组装,一些移动元件信息的准确定位以及同时检测甲基化修饰。
那么PacBio SMRT测序具体表现怎么样,下面我们一起来看几篇细菌基因组的文献吧!
1.全基因组分析
癌组织是一个在很大程度上未开发的微生物生态位,它为特定细菌群落的定植和生长提供了独特的环境,并提供了识别新细菌物种的机会。在这里,研究人员报告了一种从原发性结肠癌组织中分离出来的新型梭杆菌种F. sphaericum sp. nov.(Fs)的独特特征。研究人员基于 PacBio SMRT测序获得了该生物体的完整、封闭的基因组,由两条假定的染色体和两个额外的染色体外元件组成(图1a),并在系统发育上确认其分类为梭杆菌属(图1b-d)。Fs的表型和基因组分析表明,这种新型生物体呈球状(图1e),在梭杆菌成员中很少见,并且具有不同的基因组结构和基因含量。

图1. 梭菌属Fs的分类学和形态学分析(SB021)。
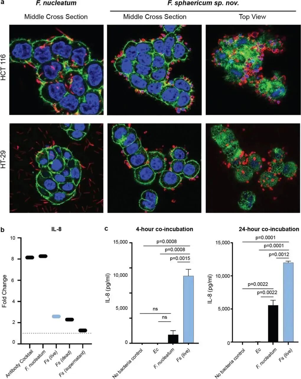
Fs显示出与其他梭杆菌属一致的代谢谱和抗生素耐药性。在体外,Fs具有贴壁和免疫调节能力,因为它与人结肠癌上皮细胞密切相关并促进IL-8分泌(图2a-b)。对∼1,750个人类宏基因组样本中Fs的流行率和丰度的分析表明,它是人类口腔和粪便中普遍存在的低丰度的成员(图3a)。有趣的是,对来自结直肠癌患者的约1,270个标本的分析表明,与粘膜或粪便相比,Fs在结肠和肿瘤组织中显着富集(图3b-c)。

图2. 梭菌属粘附在结肠上皮细胞上,刺激IL-8分泌。

图3. 梭菌属在人体普遍存在。
该研究揭示了一种在人类肠道微生物群中普遍存在的新型细菌物种,其在人类健康和疾病中的作用需要进一步研究。
2.耐药性分析
贝达喹啉(Bedaquiline)是治疗耐多药结核病的核心药物,然而其耐药机制并不清楚。并且一些贝达喹啉耐药突变体也对氯法齐明(clofazimine)具有交叉耐药性。为了破译贝达喹啉和氯法齐明耐药决定因素,研究人员使用了体外+计算机数据分析的方式,先在体外建立一种新的体外进化模型,使用亚抑菌药物浓度(sub-MIC)来选择贝达喹啉耐药和氯法齐明耐药突变体。然后基于Illumina和PacBio HiFi测序分别对270个贝达喹啉抗性突变株以及其中3个具有贝达喹啉耐药性但耐药相关基因没有变异的突变株(作为野生型)进行测序,并结合超过14 000种临床菌株的全基因组测序数据、定量MIC数据和蛋白质结构建模,建立了突变目录(包括265个具有贝达喹啉耐药性以及同时有117个对氯法齐明具有交叉耐药性),确定了新的贝达喹啉耐药决定因素:Rv0678的结构建模显示了贝达喹啉耐药的四个主要机制:DNA结合受损、蛋白质稳定性降低、蛋白质二聚化破坏以及对其脂肪酸配体的亲和力改变解释(图1)。

图1. 贝达喹啉耐药的结构机制。
得到注意的是,研究人员还鉴定了40个新的变异,并发现了一种由大规模基因组重排引起的新的贝达喹啉耐药机制。这是基于使用PacBio Sequel II系统进行长读长HiFi测序对近似野生型的突变体全基因组序列进行了从头组装,才使得能够鉴定出破坏Rv0678的大型基因组倒位(这是一种新的贝达喹啉抗性机制)。如图2所示,所有三个基因组都显示出大规模基因组重排,其中2.7 Mb片段被倒置。这种基因组重排将Rv0678基因分成两半,这是通过短读长测序无法检测到的。

图2. Rv0678基因中的大规模基因重排(倒位)。
总的来说,这项工作扩展了对临床结核病菌株耐药性机制的理解以及使用基因组学为高度耐药结核病感染患者提供个性化药物的理论基础。
3.甲基化与基因组
限制性修饰(RM)系统为细菌物种之间和内部的DNA交换提供了强大的屏障,也在细菌表观遗传学中具有重要功能,可调节DNA复制和原核表型的相位变量表达等基本途径。迄今为止,关于葡萄球菌DNA甲基化的研究主要集中在金黄色葡萄球菌(Staphylococcus aureus)和表皮葡萄球菌(S. epidermidis)两个物种上。对该属的其他成员知之甚少,如木糖葡萄球菌(S. xylosus),一种哺乳动物皮肤的凝固酶阴性共生菌,通常用作食品发酵的发酵剂,但也越来越多地被认为在牛乳腺炎感染中具有未知的潜在功能。
因此为了更好地了解木糖葡萄球菌中活性RM系统,研究人员使用PacBio SMRT测序技术确定了14株S. xylosus的DNA甲基化谱,并通过对基因组的详细生物信息学分析进一步探索了RM系统的发生,并将相应的酶分配到发现的修饰模式。(表1)。
敲重点:PacBio SMRT测序无需像二代测序进行重亚硫酸盐处理和多套测序数据的比对,一次测序可同时获得碱基序列和碱基修饰信息。
表 1 识别的RM系统和相应的修饰模式。

结合测序数据,研究人员发现在不同菌株中存在不同数量和组合的I, II, III和IV型RM系统,可清楚地将该物种与迄今为止已知的该属其他成员区分开来。此外,该研究还描述了一种新发现的I型RM系统,该系统由S. xylosus编码,但也由多种其他葡萄球菌编码,其基因排列迄今未知,涉及两个特异性单位而不是一个(hsdRSMS)。不同的操纵子在大肠杆菌中的表达,只有当编码两个hsdS亚基的基因存在时,才显示出适当的碱基修饰。这项研究为了解RM系统的多功能性以及葡萄球菌属的分布和变异提供了新的见解。
PacBio HiFi测序系统
HiFi测序读长能达到10-25 kb,准确度也在Q30(99.9%)以上,在微生物研究上表现优异,主要具有以下显著优势:
细菌基因组测序金标准:一次实验就可以获得三种信息,包括参考基因组的组装,移动元件的准确定位以及甲基化修饰的同时检测;
全长16S测序,对菌种有更高的分辨率,能识别到更多的属和种;还有包含16S+ITS+23S区域的StrainID试剂盒,全长2.5 kb,甚至可以达到菌株级别的分辨率;
Shotgun profiling不经过组装,能够进行更全面、精细的物种分辨,识别到种甚至菌株水平,无偏好性,能提供比短读长更多、更丰富的功能信息;
Shotgun assembly能组装更多、更完整、拥有更高质量的MAGs,即使在较低的覆盖范围,也可以获得单个或者成环的MAG来帮助您解析一些难以培养或分离的微生物基因组。
综上,HiFi测序不仅能提供更全面的微生物基因组视图,还能极大提升样本覆盖度和多样性,在微生物群落基因组的分类和组装上的表现都更加优异。更多关于微生物的文献速递请看下回分享!
参考文献:
https://doi.org/10.1101/2023.06.16.545380
https://doi.org/10.1016/S2666-5247(23)00002-2
https://doi.org/10.3389/fmicb.2023.946189

关于基因 基因有限公司成立于1992年,是一家提供生命科学科研仪器、试剂耗材和技术服务的综合服务商。基于“Gene Brightens Every Life • BioTech Connects the World”——“基因燃亮生命 • 生物技术连接世界”的愿景,专注于生命科学领域前沿技术的引进和推广,致力于推动该领域国内科研机构硬件水平及实验方案的革新与升级。同时,公司也一直致力于自主品牌的科研设备的研发与生产,拥有一系列通用性强、互补性高的自主品牌产品。 基因的服务网络遍及全国各地十多个大中城市,拥有包括仪器销售,试剂销售,市场与技术支持,维修,客服,物流等多个部门组成的完整服务体系。 我们希望通过不懈努力,为您的成功铺路搭桥,也为中国的生命科学事业赶超世界先进水平尽一己之力。欲了解更多信息,请访问www.genecompany.cn。
\r\n\n", 3,$destination); ?>