技术交流

扫描二维码
或添加“GeneGroup003”
获取更多更新资讯
商城订购

扫描二维码
或添加“基因商城(GeneMart)”
手机下单,快人一步
售后服务

扫描二维码
或添加“GeneGroup005”
获取更快速售后支持
科研前沿 | In-Cell Western 高通量抗癌药物筛选新利器!

简介
In-Cell WesternTM(ICW)是由LI-COR Biosciences公司开发的一种直接在微孔板内对细胞内目标蛋白进行定量免疫荧光检测的方法。无需进行裂解细胞、制胶、电泳、转膜等步骤,微孔板内的细胞只需经过固定、透化、一抗、二抗孵育、洗涤等步骤后进行微孔板扫描成像,即可实现对细胞内目标蛋白的精确定量。In-Cell WesternTM快速,精确,高效的特性是高通量筛选的理想工具。该技术加速新药物的发现,让我们更好地理解基因表达,这将在未来为疾病治疗开辟新的可能性。


背景
长散布核元件1(LINE-1)是人类基因组中的显性自主逆转录转座子,在影响体细胞基因组的结构和功能中发挥作用。LINE-1编码的ORF1p蛋白可在多种肿瘤中检测到,其过度表达被认为是组织侵袭性癌症的标志。在本篇文章中,作者将在LI-COR Odyssey®近红外激光成像系统上进行的In-Cell WesternTM作为一个快速、准确、高通量的筛选方法,用于筛选ORF1p表达抑制剂。相关研究《A High Throughput Cell-Based Screen Assay for LINE-1 ORF1p Expression Inhibitors Using the In-Cell Western Technique》于2022年发表在Frontiers in Pharmacology。 部分结果展示
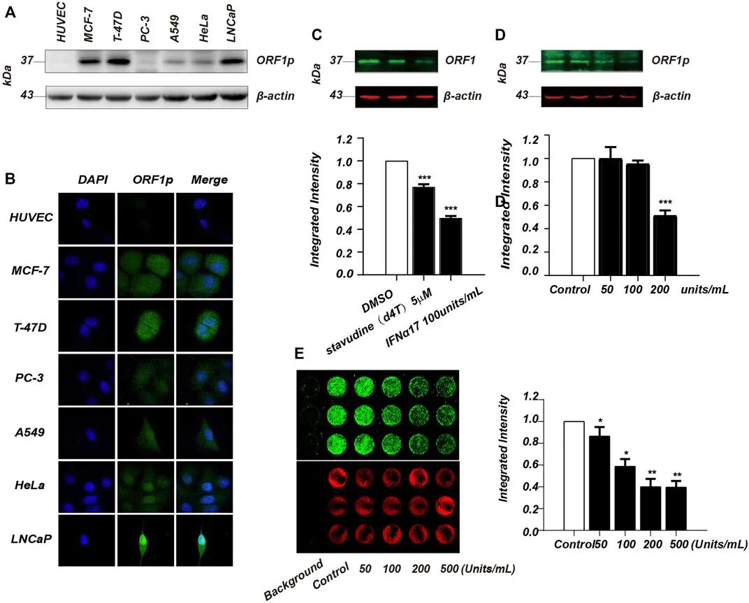
01 建立基于In-Cell WesternTM的ORF1p表达抑制剂筛选试验 为了开发适用于作者的In-Cell WesternTM筛选体系,需要寻找具有高ORF1p表达水平的细胞系。通过Western Blot和免疫荧光确定人乳腺癌细胞(MCF7)、人乳腺管癌细胞(T-47D)和人前列腺癌细胞(LNCaP)的ORF1p表达水平高于其他细胞系(图1A,B)。随后作者使用Western Blot和In-Cell WesternTM在LI-COR Odyssey®近红外激光成像系统上评估ORF1p抑制剂IFN-α在T-47D细胞中的ORF1p抑制水平。对比基于膜的Western Blot,In-Cell WesternTM显示了更为显著的结果,随着IFNα17浓度增加对ORF1p的抑制效果呈现出递增的趋势(图1D,E)。结果表明In-Cell WesternTM是一种准确、高效的ORF1p 表达抑制剂筛选方法。 图1. 建立基于In-Cell WesternTM的ORF1p抑制剂筛选试验。(A). MCF7、T-47D、PC-3、A549、HeLa 和 LNCaP 六种癌细胞系的ORF1p表达的Western Blot分析,人脐静脉内皮细胞(HUVEC)为阴性对照。(B).六种癌细胞系中ORF1p 表达的免疫荧光测定。(C).Western Blot 分析评估IFNα17和d4T对T-47D细胞中的ORF1p的抑制活性。(D).用递增剂量的IFNα17(50、100、200和500U)处理T-47D细胞,通过Western Blot分析检测ORF1p的表达水平。(E).用剂量递增的IFNα17处理后,In-Cell WesternTM测定分析T-47D细胞中ORF1p表达水平。Western Blot 和In-Cell WesternTM检测结果中的绿色荧光图像(ORF1p表达水平)和红色荧光图像(β-actin表达水平)分别为LI-COR Odyssey® 近红外激光成像系统800nm和680nm通道的成像结果。
02 基于In-Cell WesternTM高通量筛选的Z'因子测定 Z'因子是高通量筛选实验评估和验证中使用最广泛的参数。作者评估了In-Cell WesternTM测定的关键性能参数,确定其性能和稳定性。该测定的 Z'因子 为 0.55,表明In-Cell WesternTM是一种优异的高通量筛选方法。 图 2.将半板的T-47D 细胞和IFNα17(200U/ml)或作为载体对照的 PBS 一起孵育 48 小时,使用LI-COR Odyssey®近红外激光成像系统扫描孔板,计算荧光强度和Z'因子。
03 使用In-Cell WesternTM检测筛选天然化合物库结果 作者使用In-Cell WesternTM方法在LI-COR Odyssey®近红外激光成像系统中筛选了 Target Mol 和Selleckchem 天然化合物库,总共包含 1947 种化合物。与DMSO对照相比,其中 3 个化合物,#1(羟基孕酮)、#2(2,2':5′,2″-三噻吩)和 #3(乙炔雌二醇)显示出超过一倍的抑制活性(图3A)。随后作者通过Western Blot验证了三种化合物对ORF1p 的抑制活性(图3B)。 图3.In-Cell WesternTM 方法对抑制ORF1p表达的天然化合物筛选结果及验证。(A).天然化合物筛选结果。所有化合物添加量均为每孔10 μM。(B)用不同浓度的#1、#2和#3处理T-47D细胞,48小时后,通过Western Blot检测ORF1p表达水平。 结论 文章结果表明,由In-Cell WesternTM 技术筛选出的ORF1p 表达抑制剂可抑制多种癌细胞的增殖。In-Cell WesternTM 可以作为一种高效、经济、准确的高通量筛选方法,用于寻找抑制ORF1p 表达或 LINE-1 转座子的新分子。
In-Cell WesternTM优势 技术优势 准确:固定保留翻译后修饰。原位检测体现有细胞环境的真实结果。近红外激光扫描成像。 高效:可同时检测多个蛋白表达。比Western Blot更省时,实验重复性更高。 经济:所需细胞更少,接种不等量细胞也可准确定量。 所需更少试剂和缓冲液,一抗可重复使用。 细胞可用于后续处理。 高通量:使用96孔板/384孔板试验和检测。 应用优势 Advantages In-Cell WesternTM具有广泛的应用领域,包括药物筛选、细胞信号通路研究、病毒感染研究、疾病研究、药物治疗效果评估以及基础细胞生物学研究等诸多领域。更重要的是,它还是美国药典官方推荐的胰岛素检测技术。这种多功能性和权威认可,使In-Cell WesternTM成为了现代生物医学研究和药物开发中的不可或缺的工具。

Odyssey®的丰富应用 LI-COR Biosciences公司的Odyssey® 红外激光成像系统可以实现定量Western Blot检测,具有重复性好、定量准确、 多色荧光成像、背景低、灵敏度高、可直接检测、应用范围广等多种优势,其不仅可以进行孔板的In-Cell WesternTM检测,还可以实现近红外荧光Western Blot、可见荧光Western Blot 、组织切片成像、On-Cell Western、EMSA/凝胶迁移实验、荧光蛋白质芯片、荧光核酸芯片、考染胶成像、器官成像等多种应用。
✦ ✦ Odyssey® 家族 欲了解更多详情及应用,欢迎扫描下方微信二维码与我们技术人员一对一在线联系


\r\n\n", 3,$destination); ?>