技术交流

扫描二维码
或添加“GeneGroup003”
获取更多更新资讯
商城订购

扫描二维码
或添加“基因商城(GeneMart)”
手机下单,快人一步
售后服务

扫描二维码
或添加“GeneGroup005”
获取更快速售后支持
MERFISH助力获得小鼠视网膜单细胞图谱
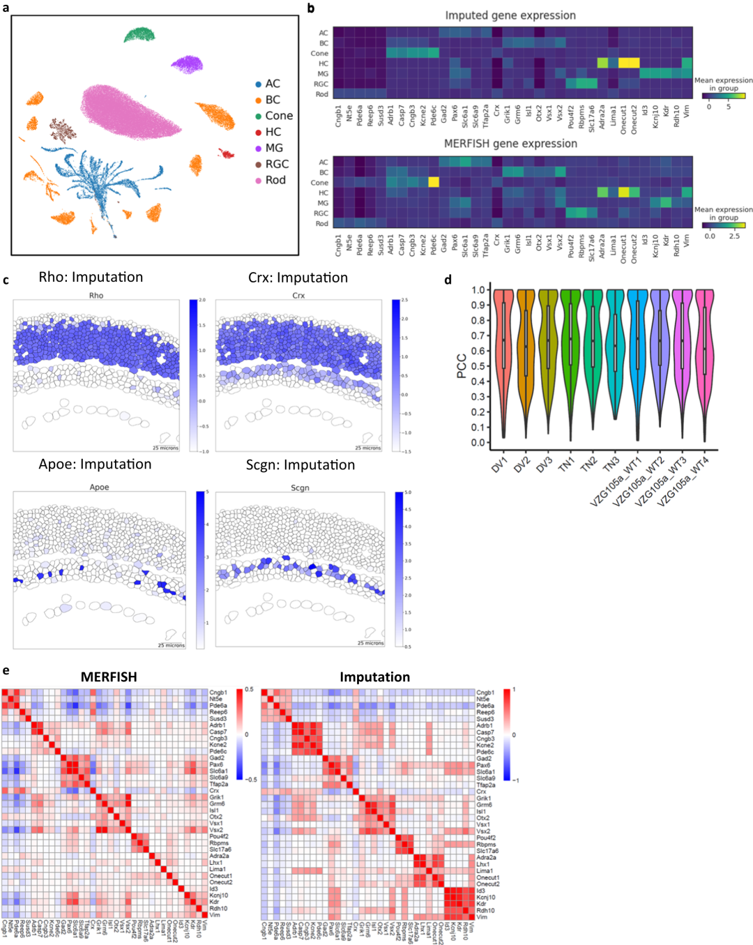
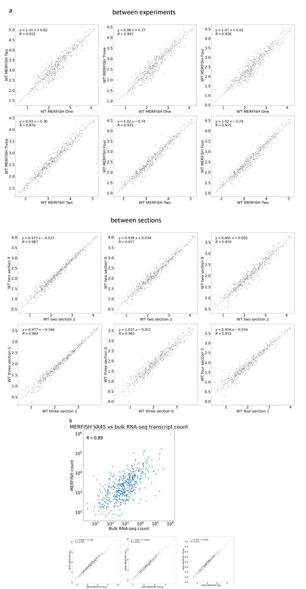
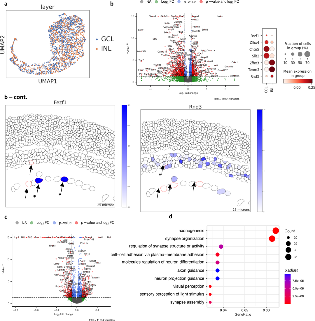
空 间 转 录 组 MERFISH —MERFISH助力获得小鼠视网膜的单细胞图谱— 什么是MERFISH? MERFISH (Multiplexed Error-Robust Fluorescence In Situ Hybridization) 是基于多轮原位探针杂交和超分辨荧光显微成像技术相结合的空间转录组检测技术。MERFISH是多重纠错荧光原位杂交技术,基于其稳健的抗错机制得以保证实验结果的精确性和一致性。 01 文献速览 视网膜中视觉信号的处理需要多种神经元协同作用。单细胞测序技术已经在小鼠视网膜中发现了128种不同的神经元亚型,由于单细胞测序技术的局限性,尚不知道它们的空间信息。研究人员使用MERFISH技术生成了小鼠视网膜的单细胞空间图谱,通过将单细胞测序技术(scRNA-seq)和MERFISH相结合,对小鼠视网膜中几乎所有的细胞亚型进行了注释,深入分析了小鼠视网膜细胞的空间分布和转录水平。研究人员还通过MERFISH技术揭示了8种以前未知的移位无长突细胞亚型,并建立了许多细胞亚型的分子分类与其空间排列之间的联系。此外,研究人员还发现不同位置、同一亚型细胞内,基因表达水平具有显著差异。研究表明MERFISH技术可以通过空间信息将细胞亚型进一步划分为具有功能和转录差异的不同组别,而这是单靠 scRNA-seq 无法实现的。 02 小鼠视网膜空间转录组分析 研究人员根据scRNA-seq数据设计了368个基因的panel来捕获小鼠视网膜的细胞异质性,对21只C57B1/6J野生型小鼠的视网膜进行了MERFISH实验,得以生成单细胞空间图谱(图1)。为了研究视网膜细胞的空间分布模式,研究人员对 21张视网膜切片进行了额外的 MERFISH 实验,切片分别定位在背侧/腹侧和颞侧/鼻侧区域,该实验设计了500个基因的panel来研究细胞分布模式。多项实验结果表明了MERFISH数据质量很高。首先,不同组织切片和重复实验中单个基因的总拷贝数显示出高度的相关性,表明其具有极佳的可重复性(图2a、2b)。其次,已知细胞类型标志物基因呈现出正确的空间排布。比如,光感受器标志物基因Pde6a和Pde6c基因表达在外核层(ONL),双极细胞(BC, bipolar cell)和无轴突细胞(AC,amacrine cell)标志物基因 Grm6和Tfap2a表达在内核层(INL), 以及视网膜神经节细胞(RGC)标志物基因Slc17a6表达在神经节细胞层(GCL)(图1c)。最后,MERFISH的count数与bulk测序的count数具有很高的相关性(图1d)。 图1 小鼠视网膜空间转录组分析概述。a MERFISH工作流程概览。MERFISH 实验在 10 μm厚的小鼠视网膜横切面上进行。b MERFISH 探针转录本表达热图(基因选择参考scRNA-seq 数据)。368个主要细胞类型和亚型特异性标志物基因选自scRNA seq数据。c 主要细胞类型标志物基因在视网膜组织中的分布。解码后的转录本在整个组织中显示出预期的模式,比如在 ONL(外核层) 中的光感受器标志物基因 Pde6a 和 Pde6c,在 INL(内核层) 中的中间神经元标志物基因 Grm6、Tfap2a 和 Onecut2,以及在 GCL(神经节细胞层) 中的神经节细胞标志物基因 Slc17a6。d MERFISH 和bulk RNA-seq 的转录本counts数比较。高相关性表明 MERFISH 的转录检测水平与 RNA-seq 相当。e 细胞边界染色图像和分割结果。具有代表性的视野显示了典型的染色和细胞分割。f 每个 MERFISH 细胞的细胞直径和转录本计数的散点图。单细胞质量控制指标显示,每个细胞平均有 ~80 个转录本计数,直径约为 7µm。 图2 MERFISH数据的可重复性。a 四次MERFISH 实验(368个基因panel)重复样本之间以及同一实验中视网膜组织切片之间的皮尔逊相关系数。组织切片和实验重复之间的重现性很高。b MERFISH(500个基因panel)与bulk测序的count数比较,以及四次MERFISH实验(500个基因panel)之间的皮尔逊相关系数。高相关性表明 MERFISH 的转录检测水平与 bulk的转录检测水平相当。使用500个基因panel的MERFISH重复实验之间的重复性很高。 03 细胞聚类分析 正确的细胞分割对于生成高质量的单细胞空间图谱至关重要。因为视网膜细胞密集且大小和形态各异,所以研究人员采用了细胞核染色与细胞膜染色相结合的方法,辅助细胞分割。最终得到了平均直径约为 7 µm 的约 39 万个细胞。聚类分析确定了 38 个视网膜簇和 8 个非视网膜簇(图3a)。随后又通过整合 scRNA-seq 数据进行细胞亚型分类(图4),成功地鉴定出涵盖了各种细胞类型和亚型的视网膜细胞簇。不仅如此,研究人员还将MERFISH和scRNA-seq 数据整合,估算得到了高度准确的小鼠视网膜的空间图谱(图5)。 图3 MERFISH 单细胞图谱的主要细胞类型鉴定。a UMAP图呈现整合10次的MERFISH实验综合分析得到的细胞聚类结果,有38个主要的视网膜细胞类型簇和8个非主要的视网膜细胞类型簇。b 视网膜单细胞群中主要细胞类型标志物基因的表达。c 主要细胞类型的构成。d 主要细胞类型组织分布图。 图4 MERFISH与单细胞测序整合进行细胞亚型鉴定。a,d,g MERFISH和scRNA-seq之间的双极细胞, 无轴突细胞和神经节细胞的共嵌入图。通过整合 MERFISH(左)和 scRNA-seq(右),可得到一个高分辨率的聚类图,两者之间有很强的重叠。b,e,h 双极细胞, 无轴突细胞和神经节细胞标志物基因表达的点图。c,f,i 双极细胞, 无轴突细胞和神经节细胞亚型比例条形图。 图5 通过整合MERFISH和scRNA-seq对整个转录组进行推算。a 由推算基因表达构建的单细胞聚类。b 主要细胞类型标志物基因的表达。c 通过推算推断的细胞类型标志物基因空间表达模式。d 每个数据集 MERFISH 和 scRNA-seq 之间相关系数的小提琴图。所有十个数据集的正相关表明可靠的推算(PCC 0.65)。e MERFISH和推算转录组之间细胞类型标志物基因表达的对应关系。 不同细胞基因表达之间的 Pearson 相关系数显示MERFISH和推算转录组之间的密切相似性。 04 基因表达与细胞位置密切相关 尽管完全根据转录组对细胞类型进行分类是一种非常强大的方法,但它也有其局限性,因为没有考虑细胞类型的细胞生理学或形态学信息。例如,星爆无长突细胞(SAC)由于其在GCL和INL中的不同功能和位置,可将其分为ON和OFF两种类型。虽然在成熟过程中观察到ON 和OFF SACs 之间有不同的转录谱,但随着年龄的增长,这种转录差异会逐渐减小,而且通过scRNA-seq无法区分这两种SACs。相反,通过MERFISH可以很容易地识别移位的SAC,从而检测ON和OFF SACs之间是否存在细微的基因表达差异。令人惊讶的是,当对位于INL和GCL的SAC之间进行基因差异表达分析时,发现了许多先前已知在ON和OFF SAC中特异性表达的基因。例如,Fezf1 和 Cntn5 是调节与某些 RGC 的同质相互作用的关键转录调节因子和表面蛋白,它们在位于GCL的SAC中富集。在INL的SAC 中,Rnd3、Zfhx3 和 Tenm3 等基因表达富集,这些基因通过神经突调节支持适当的OFF SAC功能(图6)。证明了可以利用空间信息将细胞亚型根据功能和基因表达进一步分类,这是仅通过scRNA-seq无法实现的。 图6 细胞位置不同基因表达有差异。a 星爆无长突细胞簇。b INL 和 GCL 星爆无长突细胞之间差异表达基因的火山图、已知位置特异性基因的点图以及 Fezf1 和 Rnd3 基因表达图的代表图。c INL 和 GCL 之间所有移位 AC 亚型中差异表达基因的火山图。d INL和 GCL之间所有移位 AC 亚型中差异表达基因的基因通路分析。 Vizgen 助力 MERFISH 商品化 2021年,Vizgen率先将整合了MERFISH与超分辨率成像技术的分析系统MERSCOPE™推向市场。基于核心技术MERFISH技术,MERSCOPE™可在1天内对1cm²的组织进行超分辨成像,分辨率100nm,定位单细胞中RNA的空间分布以及定量基因表达。实现真正意义上的原位单细胞空间转录组分析,让基因的表达和定位可视化,推动基因组学的研究步入下一代。 参考文献: Choi J, Li J, Ferdous S, Liang Q, Moffitt JR, Chen R. Spatial organization of the mouse retina at single cell resolution by MERFISH. Nat Commun. 2023 Aug 15;14(1):4929. doi: 10.1038/s41467-023-40674-3. 点击下方“阅读原文”查看论文原文 基因有限公司于2022年3月正式签约成为美国Vizgen公司MERSCOPE™超分辨显微成像分析系统在中国区的合作伙伴。负责该仪器的售前技术咨询、售后安装培训、应用支持等工作。同时,上海贝晶生物技术有限公司也提供MERFISH技术服务。 想要了解关于更多有关MERFISH的技术信息,可添加下方微信。








基因有限公司成立于1992年,是一家提供生命科学科研仪器、试剂耗材和技术服务的综合服务商。基于“Gene Brightens Every Life • BioTech Connects the World”——“基因燃亮生命 • 生物技术连接世界”的愿景,专注于生命科学领域前沿技术的引进和推广,致力于推动该领域国内科研机构硬件水平及实验方案的革新与升级。同时,公司也一直致力于自主品牌的科研设备的研发与生产,拥有一系列通用性强、互补性高的自主品牌产品。
基因的服务网络遍及全国各地十多个大中城市,拥有包括仪器销售,试剂销售,市场与技术支持,维修,客服,物流等多个部门组成的完整服务体系。
我们希望通过不懈努力,为您的成功铺路搭桥,也为中国的生命科学事业赶超世界先进水平尽一己之力。欲了解更多信息,请访问www.genecompany.cn。

\r\n\n", 3,$destination); ?>