技术交流

扫描二维码
或添加“GeneGroup003”
获取更多更新资讯
商城订购

扫描二维码
或添加“基因商城(GeneMart)”
手机下单,快人一步
售后服务

扫描二维码
或添加“GeneGroup005”
获取更快速售后支持
Nature Cell Biology | ChIP好帮手!Covairs AFA助力促癌转录新机制的发现
文献速递
癌症患者基因组常携带转录因子(Transcription factors, TF)突变,而儿童群体患癌后基因组很少发生突变,但常有TF的哨点突变,这为精准研究突变TF诱导肿瘤发生的转录机制提供了背景。已有越多越多研究关注与突变TF在自我强化核心转录回路(core regulatory circuits, CRCs)中劫持野生型谱系特异性TF能力相关的机制,然而目前尚不清楚这种特定类型的回路是否在所有突变TF诱导的癌症中同样重要。
近日,波士顿儿童癌症中心Kimberly Stegmaier团队于《Nature Cell Biology》发表了题为“The ETS transcription factor ETV6 constrains the transcriptional activity of EWS–FLI to promote Ewing sarcoma”的研究,发现了一种以前未知的促癌转录机制:尤文肉瘤特有的关键ETS转录因子ETV6通过抑制EWS-FLI的转录活性促进尤文肉瘤(Ewing sarcoma)发展。

结果展示
尤文肉瘤是第二大常见的儿科骨癌,其定义为病理染色体易位,将RNA结合蛋白(FET家族的基因成员)与TF(ETS家族成员)融合。在85-90%的病例中,易位融合了EWSR1和FLI1基因来编码EWS-FLI融合蛋白。EWS-FLI蛋白通过染色质修饰复合物的多聚合和募集,在含有串联ETS 5'-GGAA-3'基序重复序列的微卫星上表现出新形态的能力,从而导致基因表达程序的改变。
1 ETV6在尤文肉瘤中是选择性TF依赖性
为了进一步揭示尤文肉瘤特有的关键疾病机制,特别是EWS-FLI的关键依赖关系,研究人员进行了基因组级CRISPR-Cas9功能缺失筛选,结果表明野生型ETS TF——ETS variant 6(ETV6)是一个关键的尤文肉瘤选择性TF依赖性的转录因子。
图2展示了CRISPR-Cas9功能缺失筛选发现转录激活因子在几种儿科癌症亚型中呈现出高度富集的选择性依赖性(特定癌症类型特有的遗传脆弱性)。在神经母细胞瘤(neuroblastoma)和横纹肌肉瘤(rhabdomyosarcoma)中,具有最高度选择性依赖的是激活CRC TF(图1a)。神经母细胞瘤(PHOX2B、HAND2、ISL1和GATA3)中参与MYCN增选的CRCs TF以及肺泡横纹肌肉瘤(MYOD1、MYOG、SOX8和MYCN)中的PAX3-FOXO1和PAX7-FOXO1融合蛋白对每种肿瘤类型的依赖性最强。相比之下,尤文肉瘤中具有选择依赖性的TF是转录抑制因子,包括已知的依赖性BCL11B和ZEB2(由EWS-FLI激活)和之前未表征依赖关系的ETV6(图1a)激活。

图1. 抑制性ETV6在尤文肉瘤细胞中的选择依赖性。
2 ETV6通过抑制EWS-FLI的转录活性促进尤文肉瘤发展
研究人员在体外和体内验证了这种依赖性。与选择性TF依赖性在其他癌症类型中加强突变TF的致癌程序相反,ETV6的抑制活性抑制了EWS-FLI基因在5'-GGAA-3'重复增强子处的激活,从而促进尤文肉瘤的生长。因此,研究人员发现了先前未描述的促进癌症的机制:致癌融合TF(EWS-FLI)和抑制TF(ETV6)之间在染色质上的竞争。
2.1 ETV6和EWS-FLI共同占据全基因组的位点
ETV6和EWS-FLI包含ETS家族DBD,它识别共识的5'-GGA(A/T)-3'基序。因此,研究人员探索它们是否在染色质上共定位。首先,研究人员在亲代A673细胞中使用靶向和标记下切割(cleavage under targets and tagmentation, CUT&Tag)分析了内源性ETV6结合位点(图2a),还基于Covaris E220的聚焦式超声处理进行了H3K27ac ChIP-seq并结合H3K4me3 ChIP-seq公共数据对ETV6结合位点进行注释。结果表明,这些位点出现在活性启动子和增强子上(图2c)。同时,使用抗HA染色质免疫共沉淀测序(ChIP-seq)分析了ETV6-dTAG(降解TAG)细胞中ETV6-FKBP12F36V-HA结合位点,发现dTAGV-1处理降低了染色质上ETV6的丰度(图2b)。其次,研究人员在A673和EW8亲本细胞中通过C端FLI1结构域免疫沉淀对EWS-FLI进行了ChIP-seq检测。在两种模型中,EWS-FLI普遍结合在ETV6结合位点上(图2c),其中共占用的结合位点仅占EWS-FLI结合位点总数的一小部分(图2d)。

图2-1. ETV6的缺失导致EWS-FLI结合增加。
接着研究人员根据它们是否在6小时获得或失去EWS-FLI结合以及它们是否发生在转录起始位点(TSS)或H3K27ac定义的增强子(图2g,h)对基因座进行分类。失去EWS-FLI结合的区域的变化程度没有获得结合的区域大(图2i)。因此,ETV6的缺失主要导致了EWS-FLI结合的增加,这为这些TF竞争结合的假设提供了支持。

图2-2. ETV6的缺失导致EWS-FLI结合增加。
2.2 ETV6是尤文肉瘤中的转录抑制因子
接下来,研究人员对ETV6(已报道的转录抑制因子)调控的基因进行了表征。研究人员在二甲亚砜(DMSO)或dTAGV-1处理后的6、24和72小时对两种dTAG模型进行了RNA测序(RNA-seq)(图1e)。在6 h时,大多数差异表达基因上调,这表明ETV6在尤文肉瘤中主要作为转录抑制因子(图3a)。在ETV6降解后,ETV6抑制的基因随着时间的推移表达大幅增加(图3b)。由于ETV6是与神经和间充质谱系的正常发育有关的主要TF,因此发育谱系特异性基因集在ETV6抑制基因(图3f)和ETV6激活基因中富集。

图3. ETV6是尤文肉瘤中的主要转录抑制因子。
2.3 ETV6的缺失改变了基因表达和染色质状态
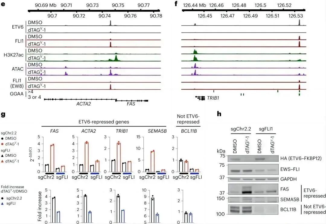
ETV6缺失后EWS-FLI结合增加(图4a)、染色质打开(图4c)和基因表达增加(图4d)。而EWS-FLI则作用相反,其占用增加可上调基因表达(如FAS、ACTA2、TRIB1和SEMA5B,图4e-h)。总之,ETV6和EWS-FLI呈现拮抗的关系。不过对癌细胞存活、生长和转移具有情境依赖性的SOX11表达而言,EWS-FLI的DBD是激活SOX11表达所必需的,但SOX11的活性被ETV6抑制。

图4. ETV6抑制EWS-FLI诱导基因的表达。
讨论
结果表明,尤文肉瘤生物学的标志涉及依赖于抑制EWS-FLI活性的机制来促进肿瘤生长。未来的工作可能最终寻求通过降低或增加其活性来调节这种药理学上具有挑战性的蛋白质的活性。总之,研究人员发现了TF突变体和野生型同源体之间在染色质上竞争的致瘤作用,有助于理解可以促进癌症失调的表观遗传机制,提高了类似机制在其他疾病背景下相关的可能性。
参考文献:https://www.nature.com/articles/s41556-022-01059-8
Covairs AFA高性能样本处理系统
划重点
Covaris 非接触式聚焦超声技术(Adaptive Focused Acoustics,AFA)可提供标准化的染色质制备和剪切的方案以获得ChIP-qPCR、ChIP-Seq完整数据。文中所有的ChIP-qPCR实验中染色质剪切步骤由基于AFA技术原理的Covaris E220系统搭配milliTUBE实现,纯化DNA后用于测序分析。

图5. 文中ChIP-qPCR实验中染色质剪切步骤。
Covairs AFA高性能样本处理系统
Covaris公司一直致力于研发基于声学、机械及分子生物学的高性能组织样本处理系统,旨在帮助研究者实现快速、稳定、高效样品的预处理,其相关产品线从低通量到高通量、从低功率到高功率,满足您的不同实验需求。

AFA技术在ChIP-Seq应用的优势:
随机剪切保证了无偏好性的染色质片段化。
紧密的片段大小分布确保构建的测序文库具有综合的代表性。
可重复性剪切允许比较不同来源的样本,如癌症亚型或进展性疾病的不同阶段的样本。
恒定低温保护了蛋白质抗原表位,有利于下游IP实验中抗体的结合以及完整数据的获取和分析。
除ChIP实验外,AFA还可助力NGS文库构建、FFPE样本核酸提取、蛋白提取解决方案......
欲了解更多应用,可点击下方链接:

— End —
基因有限公司
Covaris公司一直致力于研发基于声学、机械及分子生物学的高性能组织样本处理系统,旨在帮助研究者实现快速、稳定、高效样品的预处理。基因有限公司作为Covaris在中国的合作伙伴和全国代理商,为您提供DNA片段化、ChIP实验、FFPE样本核酸提取、蛋白提取解决方案等。想要了解更多,请关注我们的官方微信“基因快讯”或联系您身边的基因人。

\r\n\n", 3,$destination); ?>