技术交流

扫描二维码
或添加“GeneGroup003”
获取更多更新资讯
商城订购

扫描二维码
或添加“基因商城(GeneMart)”
手机下单,快人一步
售后服务

扫描二维码
或添加“GeneGroup005”
获取更快速售后支持
文献速递---AFA技术助力蛋白组学在临床诊断上的应用
背景介绍 · GBM 胶质母细胞瘤(GBM)是一种致命的成人脑癌,是原发性恶性脑肿瘤最常见的形式,具有高度增殖和浸润性,患者诊断后的中位生存期仅为12-15个月。目前可用的治疗方法是全切除法,然后联合放疗、化疗和替莫唑胺的治疗,但基本上也都是无效的。事实上,90% 的患者在初次治疗后6-9个月内都会复发。 之前在基因组、转录组和表观遗传水平上进行了非常多的研究,试图找出主要致癌因素和治疗上可行的干预点,但其在临床上的应用还是有限,仍只有少数几个生物标志物可用于临床诊断。 对于其他癌症种类的蛋白基因组学研究已经证明了在DNA和RNA水平上的改变不足以预测蛋白活性。因此,在GBM背景下的基于大规模蛋白质组学数据的病人分层可能会提供一个更有效的方法来进行预后和预测对靶向药物的敏感性。
在2020年发表于Nature的“Integrated pharmaco-proteogenomics defines twosubgroups in isocitrate dehydrogenase wild-typeglioblastoma with prognostic and therapeuticopportunities”一文中,Sejin Oh 等研究人员阐明了基于蛋白质组学数据的GBM肿瘤特性,确定了可用于预后和治疗的生物标志物,特别是针对于IDH野生型GBM(IDH野生型GBM是最具侵袭性的胶质瘤亚型,在90%的GBM病例中可见)。 此项研究最后总共为50个胶质瘤组织生成了global-proteomic和磷酸化蛋白质组数据,对GBM肿瘤间和瘤内起源异质性、致癌信号和代谢途径进行了深入了解。 蛋白质谱前样本制备✦ 对于样本的粉粹、组织裂解和蛋白提取等一系列蛋白质谱前的关键处理步骤,文中用到了Covaris系列产品。 作者先使用Covaris CryoPREP™ CP02 对肿瘤及癌旁组织粉碎,粉碎后的样本直接转移到Covaris S220聚焦超声系统进行组织裂解,使用8M尿素进行多肽提取。 划重点---- Covaris 技术优势 Adaptive Focused Acoustics 1、在样品前处理的过程中,可以加速处理过程,提高效率和蛋白得率,保护蛋白活性,适用于细胞、组织和FFPE样本等多种样本类型。 2、辅助酶解,加速酶解过程,酶解过程在30~60分钟就可以完成。

1、蛋白质组学结果揭示了病人间和病人自身胶质母细胞瘤的分子异质性
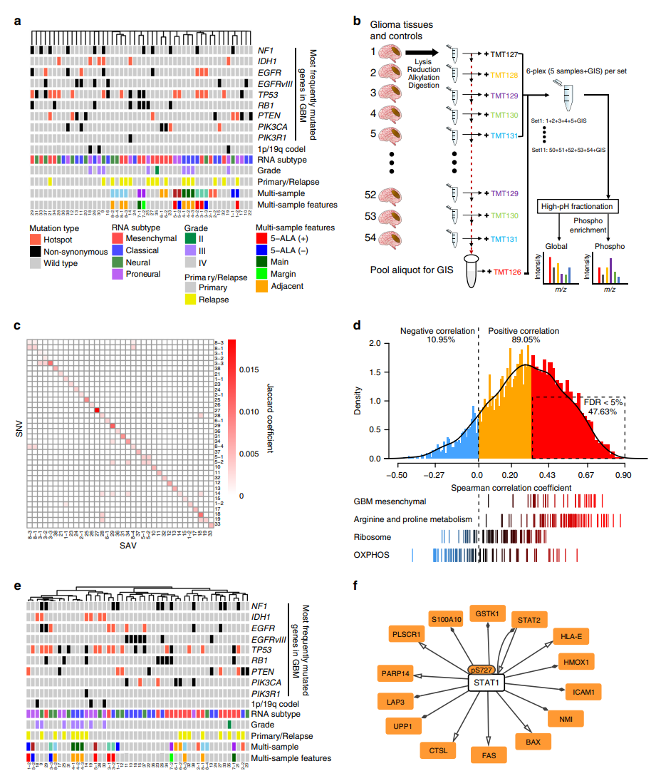
图1 蛋白质组学数据特征揭示出病人间和病人自身内胶质母细胞瘤的分子异质性(GBM) 为了在蛋白质组水平上深入研究GBM,首先对收集的39份IDH野生型GBM样本、2份IDH突变型GBM和9份对照组低级别胶质瘤(LGG)样本进行了全外显子组测序和转录组测序。这些样本显示出主要基因突变的广泛覆盖,包括EGFR, EGFRvIII、 TP53, RB1, PTEN 和 PIK3CA ,以及CDKN2A/TP53(缺失)和EGFR/PDGFRA(扩增)的拷贝数变异,表明这些样本能够代表GBM的突变谱。 随后对胶质瘤组织进行了定量蛋白质组学研究。具体流程如上图b显示,胰蛋白酶消化的胶质瘤(N= 50)和正常组织(N= 4)分别采用液相色谱-串联质谱法对高PH分离的多肽进行鉴定,利用global-proteomic数据对50个样本进行聚类分析。 结果显示IDH野生型肿瘤的基因调控网络被激活。如上图f显示,IDH野生型肿瘤中的磷酸化蛋白和global proteins的表达显著上调,从而形成了转录因子靶分子的再生网络。
2、IDH野生型GBM的蛋白质组亚型与临床表征和基因组特征相关
图2 IDH 野生型 GBM 的蛋白质组亚型与临床和基因组特征相关 基于global-proteomic数据,对IDH野生型GBM样本(n = 39)进行聚类分析可分成GPC1和GPC2两个不同的亚型。随后是对蛋白质组亚型的特征鉴定(见上图b),GPC1总蛋白质组表达模式与正常脑组织的蛋白不同,而GPC2总蛋白质组表达呈正常脑组织样特征,但是这两种亚型中变异等位基因频率(VAF)分布无明显差异。c图解释了蛋白质组学和RNA亚型之间的关联性。两个子类型之间边缘的宽度与相应的样本数成比例显示出来。 GBM引发的突变类型与蛋白亚型相关,通过cBioPortal(肿瘤数据库)基因注释,按蛋白质组亚型分组对GBM中六个频繁突变基因的突变类型进行了标注。如上图d右所示,EGFRvIII和PIK3CA的体细胞突变,只在GPC1和GPC2中发现。
3、参与中心碳代谢的蛋白质是IDH野生型GBM蛋白质组亚型的主要决定因素 图3 参与中枢碳代谢的蛋白质是IDH野生型GBM蛋白质组亚型的主要决定因素 利用global-proteomic数据对39个IDH野生型GBM样品进行主成分分析(PCA),并对两个蛋白质组亚型之间参与到中心碳代谢通路的差异表达的蛋白进行了比对分析。GPC1表达较高水平的丙酮酸激酶 m2(PKM2)和 HK2,而GPC2表达较高水平的PKM1(图d)。此外,GPC1肿瘤的IDH1蛋白的表达水平高于GPC2肿瘤(图c)。GPC1激活的PPP和单碳通路也会产生NADPH,对于受Warburg效应影响的肿瘤细胞来说,这是一种还原作用。与蛋白质组学数据相一致,GPC1亚型(sGPC1)的GBM细胞系在分析肿瘤细胞线性代谢组学数据时表现出较高的蛋白酶活性。综上所述,这些结果表明GPC1肿瘤的代谢依赖于Warburg效应。 参考文献: Integrated pharmaco-proteogenomics defines twosubgroups in isocitrate dehydrogenase wild-typeglioblastoma with prognostic and therapeuticopportunities .NATURE COMMUNICATIONS(2020) 11:3288 | https://doi.org/10.1038/s41467-020-17139-y |
关键技术 END






基因有限公司作为Covaris公司在中国的合作伙伴和全国代理商,为您提供DNA 片段化、ChIP实验、FFPE样本核酸提取、蛋白提取解决方案等。基因有限公司的宗旨是“专才为专家服务”,有专业团队为各大科研机构提供安装培训,技术支持,应用培训与售后维护一条龙服务,赢得客户的一致好评与信任。想要了解更多,请关注我们的官方微信“基因快讯”或联系您身边的基因有限公司员工。
扫描二维码,关注我们



\r\n\n", 3,$destination); ?>