技术交流

扫描二维码
或添加“GeneGroup003”
获取更多更新资讯
商城订购

扫描二维码
或添加“基因商城(GeneMart)”
手机下单,快人一步
售后服务

扫描二维码
或添加“GeneGroup005”
获取更快速售后支持
【文献速递】在线解锁Odyssey近红外荧光成像系统的多种应用
美国LI-COR公司的Odyssey系统由于采用近红外荧光成像技术,可获得稳定且可重复的实验数据;其宽广的动态范围,在一次扫描成像即可同时获得高丰度和低丰度蛋白的表达信息,避免信号的饱和;双色或多色的检测方式可在单次实验中同时检测多个目标信号,保证实验结果的一致性,且更符合期刊杂志对Western Blot数据发表的要求。利用Odyssey近红外成像系统可实现非常丰富的应用,包括定量Western Blot、In/On-Cell Western、EMSA实验、蛋白芯片、组织切片成像、器官成像等。本文旨在解锁如何利用Odyssey近红外荧光成像系统进行定量Western Blot及器官成像,进而揭示小鼠肺部感染所导致的血脑屏障功能障碍的机制。
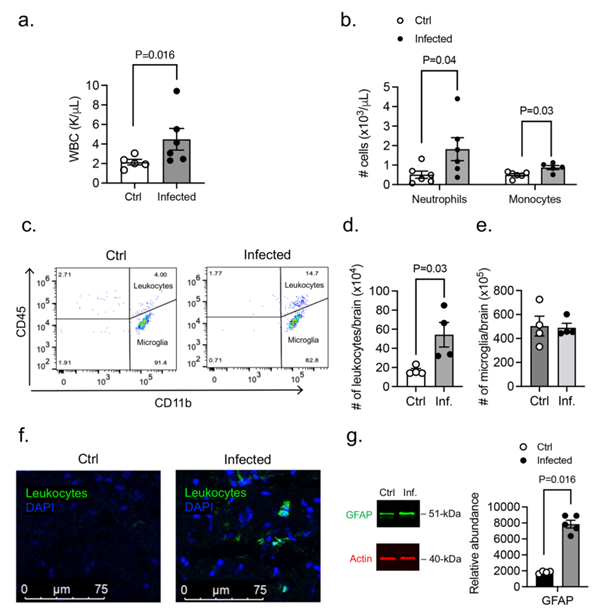
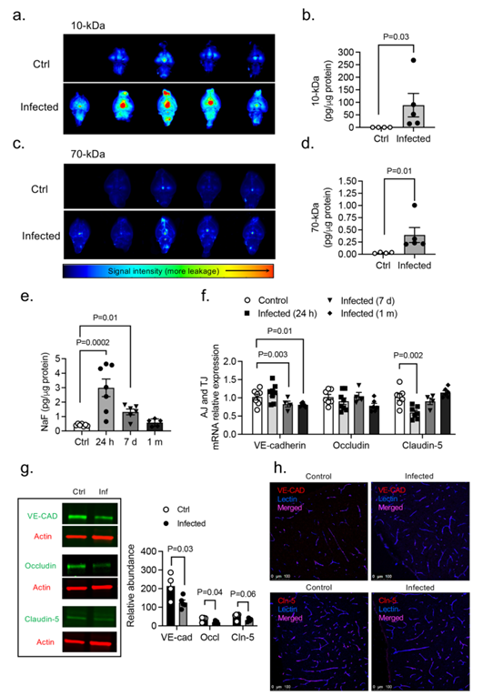
背景 严重的肺部感染可导致脑功能障碍和神经行为障碍,然而呼吸道感染炎症反应的肺-脑轴调控机制目前尚不完全清楚。因此,本研究通过气管内灌注铜绿假单胞菌(PA)来诱导小鼠肺部感染,检测细菌在组织中的定植、微血管渗漏、细胞因子的表达和白细胞向大脑的浸润,从而探讨肺部感染对全身和神经炎症的影响,揭示导致血脑屏障(BBB)渗漏和行为障碍的潜在机制。相关研究“Lung infection by Pseudomonas aeruginosa induces neuroinflammation and blood–brain barrier dysfunction in mice”于2023年5月发表在Journal of Neuroinammation上。 部分结果展示 01 PA接种对小鼠死亡率和肺损伤的影响 与对照组相比,感染小鼠存在肺微血管的血浆渗漏,表现为70-kDa葡聚糖(近红外荧光示踪剂)在肺间质积累较高(图1b, c),另外,PA感染还导致肺部明显的白蛋白渗漏和强烈的炎症反应。 图1. PA肺炎对肺部炎症的影响。a.实验设计的示意图;b.对照组和PA感染小鼠感染后24小时后,利用Odyssey CLx近红外荧光成像系统对左肺叶组织内代表性近红外荧光示踪剂70-kDa分布的成像结果;c.70‑kDa示踪剂的肺通透性数据展示;d.在感染后不同时间点,对照组和PA感染小鼠支气管肺泡灌洗液(BALF)中白蛋白水平的变化情况。 02 PA肺部感染后导致血脑屏障渗漏 为探究PA诱导的肺部感染是否会引起血脑屏障通透性改变,研究采用静脉注射10-kDa和70-kDa近红外荧光示踪剂,利用Odyssey CLx近红外荧光成像系统对小鼠全脑进行成像并评估血脑屏障渗漏。结果显示,感染组中两种示踪剂明显渗漏到脑实质,且血脑屏障的开放程度取决于示踪剂大小(图2a-d);与血脑屏障破坏一致,与对照组相比,感染动物的VE-cadherin和occludin蛋白水平显著降低(图2g)。 图2. PA肺感染对血脑屏障通透性及细胞-细胞连接表达的影响。a、c.10‑kDa和70‑kDa示踪剂在组织内分布的全脑代表性近红外荧光图像;b、d.10-kDa和70-kDa荧光示踪剂对血脑屏障细胞间通透性的数据展示;e.感染后不同时间,通过NaFI摄取测量血脑屏障通透性向小尺寸溶质转变的时间过程;f.感染后不同时间,对照组和PA感染小鼠大脑中VE-cadherin、occludin和claudin-5 mRNA表达水平的数据展示;g.对照组和肺感染小鼠(24 h)的脑匀浆中VE-cadherin、occludin和claudin-5蛋白的免疫印迹结果展示;h.对照组和PA -感染小鼠(24h)大脑皮层中,VE-cadherin和claudin-5(红色)与凝集素(蓝色,品红合并)共同染色的的代表性共聚焦图像。 03 PA肺炎时中枢神经系统白细胞的表现 为探究PA肺炎是否会引发脑内炎症反应,该研究评估了循环白细胞是否浸润到脑内以及小胶质细胞数量的变化。结果显示,在中枢神经系统实质中,感染后24小时白细胞浸润增加(图3c, d, f);与对照组相比,感染组小鼠脑组织中GFAP蛋白表达增加(图3g),经免疫荧光验证显示反应性星形胶质细胞增生。 图3. PA诱导肺部感染时中枢神经系统白细胞的表现。a.对照组和感染PA的动物白细胞计数;b.对照组和PA感染小鼠血液中的中性粒细胞和单核细胞计数;c.用抗CD45和抗CD11b抗体标记的脑组织匀浆的流式细胞术分析;d、e.对照组和PA感染小鼠中浸润的白细胞和小胶质细胞的定量分析;f.对照组(左)和PA-肺感染小鼠(右)的大脑中浸润白细胞(CD45+;绿色)情况;g.对照和PA感染小鼠(感染后24小时)脑匀浆中GFAP蛋白的免疫印迹结果。 结论 肺部细菌感染与血脑屏障破坏和行为改变有关,这是由全身细胞因子释放介导的。 划重点 01 为评估PA感染小鼠微血管中循环溶质的渗漏,本研究采用Odyssey CLx近红外荧光成像系统测量不同大小的示踪分子在肺和脑组织中的积累。 02 不仅如此,为获得准确的定量Western Blot数据,本研究同样采用LI-COR Odyssey CLx双色红外激光成像系统进行Western Blot成像,并通过Image Studio Lite 5.2.5软件进行分析并获得定量Western Blot数据。 01 关于LI-COR公司 LI-COR Biosciences公司作为近红外荧光成像的创始者,在近红外荧光成像领域已有几十年的积淀。 由于LI-COR Odyssey近红外荧光成像系统可实现Western Blot精确定量,多重Western Blot检测,且重复性更高,通量更高,拥有丰富的应用范围,因而得到了全球生物医学研究人员的信赖。 02 Odyssey系统丰富的应用 基因有限公司作为LI-COR产品中国区代理商,为您提供专业的近红外荧光成像技术在Western Blot、In/On-Cell Western、双色EMSA、活体成像等方面的解决方案,提供更多应用咨询及技术支持。进一步了解更多详细内容,请关注我们的官方微信“基因快讯”或联系您身边的基因有限公司工作人员。










\r\n\n", 3,$destination); ?>