技术交流

扫描二维码
或添加“GeneGroup003”
获取更多更新资讯
商城订购

扫描二维码
或添加“基因商城(GeneMart)”
手机下单,快人一步
售后服务

扫描二维码
或添加“GeneGroup005”
获取更快速售后支持
垂直电泳中的小问题常见Q&A

科研人

基因人,基因人,上次你发给我关于水平电泳中遇到的问题和解决方案,可以再发我一下吗?
可以关注“基因快讯”搜索历史文章"水平电泳中的小问题常见Q&A"哦,或者直接访问超链接。


基因人

科研人

谢谢哒,帮大忙了,我正拿不准配置多少浓度的凝胶。
这次可以讲讲垂直电泳吗?原理啥的都还给老师了
不客气哦。那我们就一起温故而知新吧!


基因人
什么是垂直电泳?
垂直电泳相对于水平电泳,使用的电泳支持物垂直放置,通常将垂直电泳等同于聚丙烯酰胺凝胶电泳(polyacrylamide gel electrophoresis,PAGE),因其网状结构起到分子筛效应,用于分离蛋白质和寡糖核苷酸。按是否在配方中加入十二烷基磺酸钠(SDS),可将PAGE电泳分为非变性聚丙烯酰胺凝胶及SDS-聚丙烯酰胺凝胶(SDS-PAGE)。
SDS-PAGE电泳有什么特点?
待分离蛋白质样品在电泳中的泳动速度,或相对迁移率与蛋白质本身性质(如分子大小)、凝胶孔径和电泳条件(如电流、电压)等密切相关,蛋白质结合大量SDS后,各组分之间的形状和电荷差异被抵消,此时蛋白质在电场中泳动速度的快慢,仅与各自分子量的大小有关。
蛋白质变性使亚基聚合形式存在的蛋白质解聚成单个亚基。因此,对于一个纯化蛋白质,可经SDS-PAGE确定其亚基种类、数目及大小。
SDS-PAGE具有电荷效应、浓缩效应和分子筛效应,从而使蛋白质达到高分辨率的分离效果。
SDS-PAGE电泳各成分对电泳的影响?
丙烯酰胺(Aery)单体及N,N-亚甲基双丙烯酰胺(Bis)的含量及比例决定了凝胶孔径的大小,影响电泳速度和分离效果。凝胶聚合过程中,Acry单体之间形成延伸的多聚链,并通过Bis的作用,连接和交叉成网状结构,最终成为肉眼可见的凝胶。
催化剂过硫酸钠(APS)和加速剂四甲基乙二胺(TEMED)直接影响凝胶聚合质量。二者加量过多,会使Acry单体聚合链较短,聚合不充分,胶的脆性增加;反之,如加量过少,则聚合速度大大降低,甚至只出现所配置的胶溶液黏度稍增加、无胶状物出现的现象。
Tris缓冲液的pH值对于电泳效果起到至关重要的作用。在SDS-PAGE不连续电泳中,制胶缓冲液使用的是Tris-HCl缓冲系统,浓缩胶是pH 6.7,分离胶pH 8.9;而电泳缓冲液使用的Tris-甘氨酸缓冲系统。在浓缩胶中,其pH环境呈弱酸性,因此甘氨酸解离少,在电场作用小,泳动效率低;而氯离子却很高,两者之间形成导电性较低的区带,蛋白分子就介于两者之间泳动。由于导电性与电场强度成反比,这一区带便形成了较高的电压梯度,压着蛋白质分子聚集到一起,浓缩为一狭窄的区带。当样品进入分离胶后,由于胶中pH呈碱性,甘氨酸大量解离,泳动速率增加,直接紧随氯离子后,同时由于分离胶孔径的缩小,在电场的作用下,蛋白分子根据分子大小进行分离。
如何提高垂直电泳的分辨率?
保证聚丙烯酰胺充分聚合,可提高凝胶的分辨率。配置凝胶在室温凝固后,可在室温放置一段时间使用。忌即配即用或4度冰箱放置,前者易导致凝固不充分,后者可导致SDS结晶。
根据待测蛋白的分子量大小,配置合适浓度的凝胶,可参考下图。
使用长胶电泳效果更好,使较大分子量的蛋白质也能实现更好地分离。
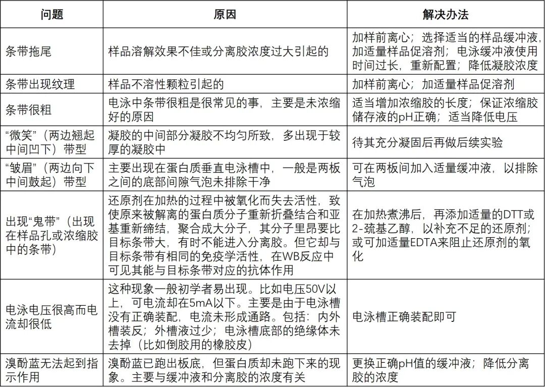
垂直电泳常见问题和解决方案

北京百晶生物技术有限公司是香港基因集团下属子公司,专注于生命科学领域的仪器研发、生产和销售。多种规格垂直电泳仪,转印电泳仪,电泳电源和多功能成像系统等,帮助解决垂直电泳/Western Blot检测中遇到的各种小问题。


扫描二维码 获得解决方案
基因有限公司官网:
www.genecompany.cn

\r\n\n", 3,$destination); ?>