技术交流

扫描二维码
或添加“GeneGroup003”
获取更多更新资讯
商城订购

扫描二维码
或添加“基因商城(GeneMart)”
手机下单,快人一步
售后服务

扫描二维码
或添加“GeneGroup005”
获取更快速售后支持
【文章精读】Genome Biology|scTAM-Seq高分辨率单细胞靶向甲基化分析

研究背景 CpG二核苷酸DNA甲基化(DNA甲基化)是一种在健康和疾病中用于广泛调节的表观遗传标记。迄今为止,DNA甲基化主要在批量样品中进行研究,这限制了对稀有细胞类型、细胞分化过程和细胞异质性的研究。单细胞DNA甲基化(scDNA甲基化)方法可以克服这些局限性,但覆盖人类基因组中2800万个CpG的测序工作让人望而却步。对于能够获得通量超过100个单细胞的研究方法只能获得稀疏的数据集,其中只有1-7%的CpG被随机覆盖在单个细胞中。基因组中的大多数CpG在单细胞水平上评估没有提供有效信息,因为它们要么是持续性的(未)甲基化,要么在感兴趣的组织中没有显示可变的甲基化。 大多数人体组织和细胞类型已有批量DNA甲基化数据,可用于鉴定具有可变甲基化的CpG。单细胞全基因组参考DNA图谱正在出现,并作为鉴定可变甲基化CpG的丰富资源。将测序集中在可变CpG上的靶向方法可以有效地剖析组织内DNA甲基化异质性,并补充单细胞全基因组方法。目前的单细胞靶向DNA甲基化研究仅限于每个实验少于100个细胞的通量,每个细胞少于60个CpG。为填补高通量、靶向单细胞DNA甲基化方法的现有空白,研究者开发了scTAM-seq检测手段。 研究方法

图1a. scTAM-Seq实验流程和检测原理
Protein Panel设计:46种偶联有寡链核苷酸的抗体。
样本类型:从骨髓和外周血分离的B细胞。
实验处理:每个样本都设置HhaI消化组和未经HhaI消化组。
研究结果
图1b,c. 消化vs未经消化的单细胞结果比较以及scTAM-seq的假阴性率和假阳性率评估
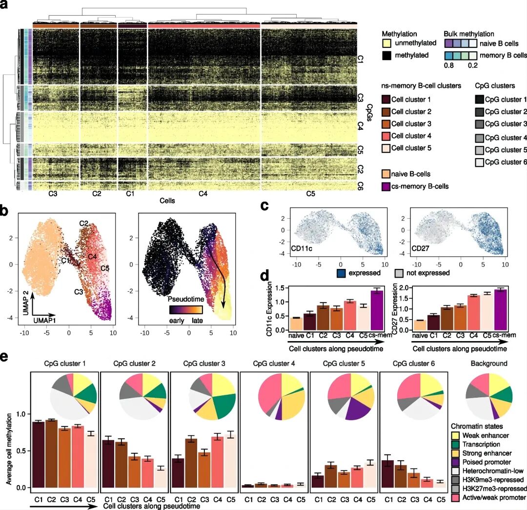
为评估scTAM-seq解析细胞群的能力,研究者首先分析了外周血样本中的B细胞。利用高置信扩增子覆盖的CpG的,并使用无监督聚类确定了三个细胞聚类。通过使用批量DNA甲基化参考数据将这些聚类识别为幼稚、non-switch (ns-)和class-switch(cs)-记忆B细胞(图1d)。 图1d,e. scTAM-seq对B细胞分群结果 为评估scTAM-seq是否可以解析群体内的异质性,研究者进一步对4100个ns-记忆B细胞进行了集中分析。结果显示在DNA甲基化水平上发现了该群体中的大量异质性,这与CD27和CD11c细胞表面蛋白表达的差异有关(图2a-d)。此外,将ns-记忆B细胞簇内的不同DNA模式与染色质状态关联分析表明,沿分化伪时间,甲基化减少的CpG簇(CpG cluster 1)富集在异染色质上,而甲基化增加(CpG cluster 5)在Polycomb相关的启动子中更频繁地发生(图2e)。总结来说,结果显示了scTAM-seq具有将细胞类型解析为前所未有的分辨率的潜力,表征在批量DNA甲基化数据中被掩盖的细胞亚群,并将它们与其他机制(如逐渐分化和增殖历史)联系起来。 图2. scTAM-seq识别与增殖相关的细胞状态

研究进一步探究scTAM-seq在骨髓B细胞分化过程中分析DNA甲基化动态变化的能力。scDNA甲基化数据的降维聚类鉴定出五组细胞,并以推断的B细胞分化伪时间轨迹排列:造血干细胞和祖细胞(HSC),前B细胞(Pre-B cells),未成熟B细胞(immature B cells),幼稚B细胞(naïve B cells)和记忆B细胞(memory B cells)。值得注意的是,幼稚、cs和ns记忆B细胞在骨髓和血液样本中均有鉴定出,展现出用scTAM-seq分析在生物重复之间的高度相关性。
图3a. scTAM-seq对ns-记忆B细胞的分群
为实现在不使用bulk DNAm数据的情况下以自动方式鉴定细胞类型,研究者利用单细胞CITE-seq参考数据结果,对scTAM-seq捕获的表面蛋白表达数据进行细胞注释(图3d)。这些注释以及簇特异性细胞表面蛋白的表达通过伪时间分析证实了B细胞分化阶段的顺序(图3e)。研究者进一步证明,表面蛋白表达数据可用于将scDNAm和scRNA-seq数据整合到公共参考空间中。这使我们能够在整个分化轨迹中识别CpGs与基因表达的反相关和相关性,例如CXCR5(负相关,CpG位于基因启动子中)和SMARCA4(正相关,CpG位于内含子区域,图3f,g)。这些分析证明了scTAM-seq剖析复杂细胞群DNA甲基化异质性的能力。
研究结论
scTAM-seq为研究DNA甲基化动态变化提供了单细胞和单核苷酸分辨率的检测手段。这种方法弥补了全基因组甲基化分析是位点分散的问题,能够对更加复杂的细胞群体的靶向甲基化位点进行动态分析,是现有批量甲基化分析的有效补充和深度挖掘的手段。
基于Tapestri平台的检测能力,研究者能够将DNA突变、DNA CpG甲基化修饰、表面蛋白表达三组学整合到同一个单细胞检测流程中,揭示肿瘤克隆和亚克隆的发育过程。
1、DNA+Protein | Mission Bio 单细胞多组学平台
2、Mission Bio前沿共享|深入解析意义未明的克隆性造血(CHIP)S2
3、实体瘤单细胞DNA建库怎么做?自动化组织解离+微流控技术来帮你!
5、研究分享|单细胞DNA+protein数据,准确预测白血病复发
6、【文章精读】 Cell Genomics|多患者靶向单细胞DNA测序重建乳腺癌突变谱系
作为一家生命科学公司,Mission Bio自2014年成立以来,便致力于为研究人员提供他们所需的工具,以更好地衡量、预测新疗法的响应和耐药,从而加速发现、治愈各种复杂疾病的进程。Mission Bio的多组学方法不仅缩短了新疗法的上市时间,还为治愈癌症提供了细胞和基因疗法的新途径。Mission Bio旗下的Tapestri平台将帮助全球的研究人员检测细胞中的每个分子,从而全面了解单个样本的活性。 Tapestri平台更是唯一的可以提供单细胞DNA和细胞表面蛋白高通量多组学的平台。该平台正在被全球领先的研究中心、制药和诊断公司应用于研究、治疗、治愈癌症的广泛实践中。
基因有限公司于2022年正式成为美国Mission Bio公司的合作伙伴,提供Tapestri系统的售前技术咨询、售后安装培训、应用支持等工作。期待和更多领域先锋一道,攻克疾病研究难题,造福更多患者。如果您对单细胞多组学感兴趣,可以扫描下方二维码进行一对一沟通,或联系您身边的“基因人”。
\r\n\n", 3,$destination); ?>