技术交流

扫描二维码
或添加“GeneGroup003”
获取更多更新资讯
商城订购

扫描二维码
或添加“基因商城(GeneMart)”
手机下单,快人一步
售后服务

扫描二维码
或添加“GeneGroup005”
获取更快速售后支持
【方法推荐】类器官研究应用第二弹
类器官是一种自组织干细胞衍生的3D结构,由器官特异性细胞组成,与单层培养系统相比,类器官在结构特征、功能和遗传特征等方面类似于原始组织,基于该优势,类器官已成为疾病建模、药物筛选、再生医学和宿主-微生物相互作用的研究工具。以往的分享中,已经介绍了类器官在药物筛选方面的相关应用,【方法推荐】类器官研究应用第一弹,今天,我们将继续分享类器官在疾病建模研究中的相关应用。 Lionheart FX智能活细胞成像分析系统作为一款功能强大的成像检测设备,不仅能够对2D细胞、3D细胞进行成像检测,同样也能够对类器官进行成像研究,在这一过程中,Lionheart FX可以对类器官的培养过程进行长时间动力学成像检测,可以进行Z轴的层扫和叠加,并且可以实现明场和不同荧光场的多通道色彩叠加,满足不同的成像检测需求。
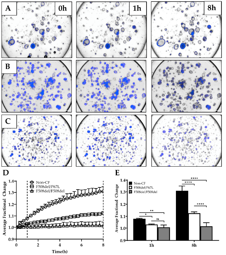
应用分享 案例一 Lionheart FX助力HNE类器官用于CF治疗的发展 囊性纤维化(CF)是由CF跨膜传导调节基因(CFTR)的致病变异引起的常染色体隐性遗传疾病。在CF中,CFTR的调节平衡被破坏,从而导致炎症和感染的循环,最终导致CF人群中显著的发病率和死亡率。确定CF的有效治疗方法是至关重要的,但是以往的体外模型方法其可用性在一定程度上受到了限制。因此,在本项研究中,研究人员通过构建人鼻上皮(HNE)类器官的方式进行CF的研究,基于类器官的这种方式,仅需少量活检材料,即可实现高通量的应用需求,并且,基于类器官的这种模型可以实现自动化地成像和分析,有更强的能力发现细微的差异。相关研究“Human Nasal Epithelial Organoids for Therapeutic Development in Cystic Fibrosis”于2020年发表在Genes杂志上。 从结果看,除了管腔大小外,CF和非CF样本的培养之间没有明显差异,早在培养的第3天,就可以看到管腔,到第7天,大多数样本都可以看到管腔,培养21天时,非CF和CF类器官的总表面积(TSA)和管腔面积(LA)有显著差异(图1)。 图1.鼻类器官生长特征。(A-C)三周内类器官形成的形态特征;(D)非CF和CF受试者类器官在培养21天时的总表面积(TSA)和管腔面积(LA)。 为了评估该类器官模型的分化情况,又进一步检测了纤毛、粘蛋白、紧密连接蛋白、CFTR和离子细胞等标记物的表达情况,结果显示,该模型分化良好,可进行多种结果测量。另外,该模型的一个新特征就是腔形成的预测能力,如图1D,虽然TSA和LA可以广泛区分非CF和CF表型,但基线管腔比(BLR),即LA与TSA的比例,可以进一步区分非CF和CF以及不同程度的CFTR功能障碍(图6A-C)。 图6.基线管腔比。(A)F508del/G551D类器官总面积掩模(B)相同类器官的管腔区域掩模;(C)非CF与CF类器官的基线管腔与总表面积之比;(D)用Forskolin刺激后,比较每个样本的平均类器官BLR和相应的短路电流变化(∆Isc)的Pearson相关性。 由于类器官之前已被证明是CFTR依赖的流体转运的预测因子,因此,本研究也测试了该类器官模型对Forskolin诱导的膨胀(FIS)的适用性,较长时间的检测可能会显示更大的动态范围,如图7所示,从健康非CF患者(7A)、F508del/P67L患者(7B)和F508del/F508del患者(7C)的细胞中提取的HNE类器官在0、1、8h的膨胀状态。 图7. FIS实验。(A -C)非CF (A)、F508del/P67L (B)和F508del/F508del (C) CFTR HNE类器官在0、1和8小时的三张具有代表性的Brightfield和DAPI染色图像;(D)每个受试者在8小时内相对基线的平均分数变化;(E)非CF、F508del/P67L和F508del/F508del类器官的平均分数变化时间点为1-h vs. 8 h。 总之,本研究构建的HNE类器官模型提供了高度分化的类器官培养的证据,并且,基于该类器官模型可实现多种应用,包括FIS、粘蛋白表达、运输、纤毛活性及荧光显微镜的评估等。而在本研究中,类器官的动力学成像、类器官的大小和计数及FIS实验都是通过BioTek Lionheart FX自动成像系统及对应的Gen5软件实现的。 应用分享 案例二 Lionheart FX助力人脑类器官中弓形虫感染的建模 弓形虫是一种细胞内原生动物寄生虫,感染大多数温血动物包括人类,导致弓形虫病,而弓形虫与宿主相互作用研究和药物开发的主要挑战就是缺乏一个最佳的体外模型,来有效模拟弓形虫在人类中的感染。因此,本研究以脑类器官作为生理相关的体外模型系统,进行弓形虫感染与宿主相互作用的研究。相关研究“Modelling Toxoplasma gondii infection in human cerebral organoids”于2020年发表在Emerging Microbes & Infections杂志上。 为测试大脑类器官是否能够模仿人脑的关键结构特征,研究人员进行了组织学分析以确定脑细胞的特定类型,如图1所示,分化的第50天在心室区观察到双极形SRYBox 2 (SOX2)+ /配对box 6 (PAX6)+ /祖细胞群,在第55天,胶质纤维酸性蛋白(GFAP)+星形胶质细胞和O4+少突胶质细胞开始出现,到第70天,在脑类器官中观察到大量GFAP+和O4+细胞(图1C),表明该类器官模型的可靠性。 图1. 大脑类器官的生成。(A)生成hESC衍生的脑类器官方法的示意图;(B)发育中的大脑类器官在特定时间点的代表性图像;(C)神经元(SOX2和TUJ1)、放射状胶质细胞(PAX6)、星形胶质细胞(GFAP)和少突胶质细胞(O1和O4)检测标记物的免疫组化;(D)本研究生成的脑类器官示意图。 为进一步确定脑类器官是否可以用作弓形虫感染的体外模型,将表达绿色荧光蛋白的I型(RH)株和II型(ME49)株的速殖子与人脑类器官共孵育,结果显示弓形虫细胞侵入类器官表面,到第27天,寄生虫在大脑类器官内繁殖(图2B)。紧接着,研究人员进一步鉴定弓形虫是否优先感染特定的脑细胞,结果显示,弓形虫主要优先靶向神经元细胞、星形胶质细胞和少突胶质细胞,而不靶向放射状胶质细胞(图2C-F)。 图2.弓形虫在人脑类器官中的分布。(A)弓形虫生命周期示意图;(B)感染弓形虫的脑类器官的3D图像(绿色);(C - F)两株刚地弓形虫感染的脑类器官的代表性荧光图像:ME49(上)和RH(下)感染的脑类器官染色(C) 神经元标记物TUJ1;(D)星形胶质细胞标记物GFAP;(E)少突胶质细胞标记物O1;(F)放射状胶质细胞标记物SOX2。 在中间宿主中,弓形虫可以形成组织囊肿(缓殖子),在宿主的整个生命周期中持续存在,因此本研究鉴定了大脑类器官中组织囊肿结构的形成及其在类器官中的发育阶段(图3)。结果表明,弓形虫在脑类器官中很有可能有效地模拟了其无性生命周期,并在速殖子和缓殖子阶段之间转换。另外,通过将分离的受感染类器官腹腔注射至小鼠体内发现,感染大脑类器官的弓形虫仍然具有毒性。而基于转录组测序的分析数据也进一步揭示了受感染的人脑类器官中,两种弓形虫株的宿主-病原体相互作用反应。 图3.人脑类器官中弓形虫囊肿的形成。(A) ME49和(B) RH感染类器官囊肿样结构的典型荧光图像;(C-D) ME49和(E) RH感染的脑类器官的透射电镜图像。PVM(寄生液泡膜),Nu(核),Rh(弓形虫棒状体蛋白),Co(类锥体),Mt(线粒体),Dg(致密颗粒),Am(支链淀粉)。 总之,本研究利用人脑类器官评估了弓形虫感染疾病建模的可能性,并有效地模拟了弓形虫的无性生命周期和阶段转换,基于脑类器官的建模为理解弓形虫感染和宿主相互作用提供了技术支撑。在本研究中,对于类器官的感染及活细胞成像是通过BioTek Lionheart FX系统实现的,其培养条件如下图所示。 参考文献: [1] Zhongyu Liu, Justin D. Anderson, Lily Deng, et al. Human Nasal Epithelial Organoids for Therapeutic Development in Cystic Fibrosis[J]. Genes, 2020, 11(6), 603. [2] Seo HH, Han HW, Lee SE, et al. Modelling Toxoplasma gondii infection in human cerebral organoids[J]. Taylor & Francis, 2020(1). 基因有限公司作为Agilent BioTek在中国的合作伙伴,致力于为您提供更加完备的多功能微孔板检测和成像设备。邀您一同关注我们的官方微信“基因快讯”,如需要了解更多产品信息,可留言或者直接联系基因有限公司各地办事处。







\r\n\n", 3,$destination); ?>