技术交流

扫描二维码
或添加“GeneGroup003”
获取更多更新资讯
商城订购

扫描二维码
或添加“基因商城(GeneMart)”
手机下单,快人一步
售后服务

扫描二维码
或添加“GeneGroup005”
获取更快速售后支持
HiFi测序|揭示酵母表型多样性背后的奥秘
背景介绍
一个物种的个体成员会有无数的性状差异,包括疾病表型、农业性状、受自然选择影响的性状等等。解析遗传变异与表型变异的联系一直是遗传学研究的中心目标。
酿酒酵母(Saccharomyces cerevisiae)作为遗传学研究中常用的模式生物,是第一个具有参考基因组的真核生物,其大多数基因已有功能注释。除此之外,酿酒酵母不同菌株间差异较大,呈现出遗传和表型多样性,这使得酵母成为理解不同个体之间性状差异的遗传基础的首要模型。
然而在构建菌群泛基因组时由于测序技术的限制,基因组的不完整往往造成个体变异的不完全注释。菌株基因组中的变异通常存在于重复的亚端粒区域,这些区域经常重组,很难进行基因分型。如果是依赖于将短读长测序与参考基因组对齐,不仅得到的基因组序列通常是碎片化和不完整的,而且在标准基因分型流程中就可能会遗漏泛基因组中的可变基因。相比之下,HiFi测序的出现,产生数十kb的高精度(>99.9%)的reads,允许组装高度完整的酵母基因组,有可能极大地帮助解析真正的潜在遗传因素。
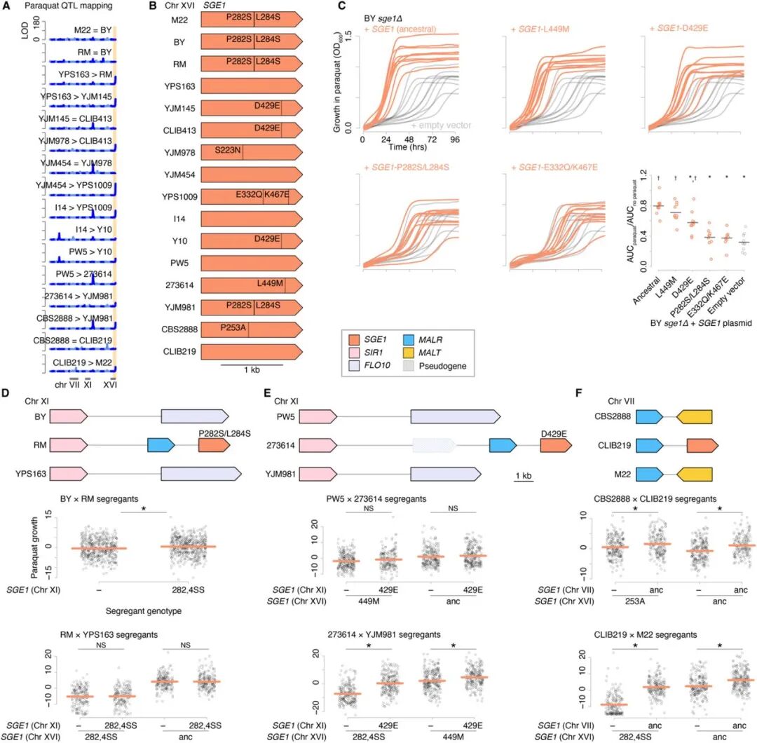
来自美国国家人类基因组研究所(National Human Genome Research Institute, NHGIR)的Meru J. Sadhu团队在预印本上发表了“Long-read genomes reveal pangenomic variation underlying yeast phenotypic diversity”的研究,利用HiFi测序揭示了酵母表型多样性背后的泛基因组变异,证明了HiFi测序在识别性状变异的遗传基础方面的能力。 ★结果★ 1 HiFi基因组数据表现&基因注释 为了确定16个酿酒酵母菌株映射到泛基因组中的数量性状位点(quantitative trait loci,QTL)的数量,研究人员使用Pacbio HiFi技术为每个菌株生成从头组装的基因组,该技术产生的reads长度约为10-20 kb,最终的组装包含精确的17个contigs,对应于16个核染色体和线粒体DNA(表1)。 表1 Pacbio HiFi测序生成的16个酿酒酵母菌株的基因组数据表现 在16个菌株中,对应16个核染色体的contig的512个末端中有505个具有TG1-3重复或端粒相关的Y'或X元件(图1-1) 。其中11个菌株的每条染色体序列都以端粒TG1-3重复开始和结束,这表明基因组组装基本或完全完整。 图1-1. HiFi基因组组装情况。A.检测组装contig末端的端粒重复序列和/或端粒相关序列。 相较于参考基因组,研究人员发现有4株菌株的基因组发生了重大的染色体重排(图1-1)。其中3株基因组存在先前已知的染色体重排:M22和YJM981在染色体VIII和XVI之间发生了相互易位,YJM454在染色体V和XIV之间发生了相互易位。还有一个是存在于菌株CBS2888中染色体X和XV之间的新型易位。为了验证HiFi测序技术识别新型易位的准确性,研究人员对CBS2888和CLIB219的双亲本杂交产生的分离株进行分析,观察到了染色体X和XV遗传标记之间的连锁,证实在CBS2888中观察到的易位确实存在(图1-2)。总的来说,HiFi测序数据组装的基因组高度完整,反映了染色体的真实结构。 图1-2. CBS2888×CLIB219杂交中染色体X和XV的连锁分析。 2 解析表型变异背后的奥秘 利用HiFi测序技术生成的16个菌株的高置信基因组序列,研究人员确定了在麦芽糖、氧化应激、蔗糖和棉子糖条件下生长的主要QTL的泛基因组变异,证明了泛基因组对于解决表型多样性的遗传基础的重要性。 2.1 麦芽糖 麦芽糖是由两个葡萄糖分子组成的双糖,是由淀粉酶作用于淀粉产生的,是啤酒麦芽汁的主要成分。麦芽糖在酿酒酵母中的代谢涉及三种蛋白质:一种转运体MALT,它将麦芽糖转运进细胞;一种麦芽糖酶MALS,可以将一个麦芽糖分子分解为两个葡萄糖分子;以及一种转录因子MALR,在麦芽糖存在而葡萄糖不存在时激活MALT和MALS基因的转录。先前对不同菌株的分析发现MAL位点位于5条不同的染色体上,而参考基因组只编码染色体II和VII上的MAL位点,因此许多MAL位点存在于泛基因组中的可变基因中。 研究人员发现麦芽糖生长变化的主要遗传因素是染色体VII右端一个反复出现的QTL,可能是由MALR、MALT或MALS基因的功能变异引起的。检测16个高质量基因组中染色VII右端MAL位点上的MAL基因发现,与参考基因组染色体VII右端亚端粒区存在的由MAL11 (MALT)、MAL12 (MALS)和MAL13 (MALR)组成的MAL位点相比,16个菌株的染色体VII右端MAL簇的组成变化显著,由0到4个MALR、1到3个MALT、0到1个MALS和0到2个IMA组成(图2-1)。表明这些基因在功能上的多样化可能是麦芽糖生长差异的基础。 图2-1. VII号染色体上多样、高度复杂的MAL位点。 7个不同类型的酿酒酵母MALR基因中MAL23、MAL43和MAL63支持在麦芽糖上的生长,而MAL13、MAL33、MAL64和YPR196W则不支持。为了测试不支持在麦芽糖上生长是否是由于染色体VII的MAL位点缺乏MALR引起的,研究人员使用CEN质粒将MALRYJM145引入6个不能在麦芽糖上生长的菌株中,MALRYJM145已被证明可以表达与MAL63具有99%同源性的蛋白质,显著改善菌株在麦芽糖上的生长能力。结果发现MALRYJM145显著提高了五种菌株的麦芽糖生长能力(图2-2),剩下的菌株CLIB219是由于缺乏MALS而没能改善。因此,证明了MALR的存在与否是菌株在麦芽糖上生长能力差异的主要因素。 图2-2. 染色体VII上多样、高度复杂的MAL位点。 麦芽糖生长变化的遗传因素除受染色体VII上的MAL簇影响外,还受RM和CLIB413染色体XI的右端的MAL簇影响,这在参考基因组的染色体XI中缺失:RM中的MALR和CLIB413中的MALR、MALT和MALS,二者的MALR基因都编码Mal23和Mal43的嵌合体(图3A-C)。在四种不同的杂合体中,遗传有RM和CLIB413染色体XI的MALR的分离株始终表现出良好的麦芽糖生长能力(图3D)。 因此,值得注意的是,HiFi高质量基因组组装使得研究人员能够将麦芽糖QTL分离到参考基因组中染色体XI上完全缺失的因果潜在基因。 图3. 染色体XI上的麦芽糖QTL是由参考基因组之外的MAL基因引起的。 2.2 氧化应激 百草枯是一种小分子,可催化细胞电子供体形成活性氧,通常用于实验室研究氧化应激,也是一种广泛使用的除草剂。由于百草枯是阳离子,而SGE1是阳离子化合物的转运蛋白,因此科学家们已将SGE1过表达作为赋予百草枯抗性的标记,SGE1缺失作为导致百草枯敏感性的标记。 为了探索氧化应激耐受性的自然变化,研究人员对16个菌株的百草枯抗性进行了QTL定位,发现染色体XVI右端有一个百草枯抗性QTL(图4A),该位点具有三个SGE1等位基因之一:SGE1-P282S/L284、D429E或E332Q/K467E(图4B)。通过测试这三个SGE1等位基因对BY sge1D菌株中百草枯抗性的影响(图4C),得出结论:染色体XVI上SGE1的广泛遗传变异是酿酒酵母种群中百草枯抗性差异的主要原因,在这三个SGE1等位基因中SGE1-D429E对百草枯的抗性最强,但均低于祖先SGE1的抗性。 同样地,虽然SGE1仅在参考基因组的染色体XVI中发现,但HiFi基因组测序在其它染色体末端发现了额外的SGE1拷贝:染色体XI的SGE1-P282S/L284S、D429E以及染色体VII的祖先SGE1(图4D-F)。经验证都会不同程度的增强菌株对百草枯的抗性(图4D-F)。 因此得出结论,与麦芽糖染色体XI的QTL一样,如果没有HiFi测序就不能得到全基因组变异的特征,进而更无法解析这些百草枯抗性相关QTL。 图4. SGE1的多样性是百草枯耐受性广泛变化的遗传基础。 2.3 蔗糖&棉子糖 蔗糖是由葡萄糖和果糖构成的二糖,是水果和树汁中常见的植物糖。酵母中蔗糖的代谢需要一种蛋白质,即转化酶。转化酶在酿酒酵母参考基因组中由染色体Ⅸ上的SUC2基因编码。一些菌株在其端粒附近携带编码转化酶的其他基因,此前已鉴定出9个亚端粒区域的SUC基因座,所有这些基因都不在参考基因组中。在该研究的16个基因组中,8条染色体上都发现了SUC基因(图5A)。 先前的研究发现,亚端粒SUC基因既不是沉默的,也不是无功能的,因为它们可以让缺乏SUC2的菌株在蔗糖上生长。菌株YJM981具有移码造成的功能缺失型的SUC2,而菌株273614在染色体IV上同时具有功能性SUC2和亚端粒SUC。在273614×YJM981 QTL定位中,如果具有移码突变的SUC2片段的菌株YJM981从菌株273614中继承了染色体IV亚端粒SUC,则其在蔗糖上的生长明显优于染色体IV没有SUC的YJM981(图5E)。相反,如果从菌株273614中继承了功能性SUC2等位基因的片段之外还继承了染色体IV上的亚端粒SUC,则对其蔗糖生长没有明显的促进作用,对于大多数携带功能性SUC2的酵母群体,蔗糖上的生长可能不会选择依赖亚端粒SUC发挥功能。 亚端粒SUC基因还有其他作用吗?由于转化酶也会消化其他糖,因此研究人员推测,其他糖的代谢可能选择了端粒SUC基因提供的额外的转化酶活性。比如酵母中棉子糖的代谢,与蔗糖相比,转化酶水平更可能限制棉子糖的生长,因为转化酶对棉子糖具有较低的活性。事实上也是如此,与蔗糖相比,273614×YJM981杂交中遗传了亚端粒SUC基因和功能性SUC2片段的后代在棉子糖上的生长明显更好(图5F)。因此,亚端粒SUC基因提供的额外转化酶活性可能更有利于复杂糖环境中的生长。 因此得出结论,与麦芽糖和百草枯染色体XI QTL一样,如果没有HiFi测序就不能得到全基因组变异的特征,就不能解析这些存在于参考基因之外的亚端粒区的QTL。 图5. 编码转化酶基因的亚端粒拷贝。 ★讨论★ 人们对泛基因组越来越感兴趣,因为可以解释物种中不同个体之间存在的各种基因。该研究使用HiFi测序为16株酿酒酵母生成了高度完整的基因组序列,并注释了泛基因组变异。在酿酒酵母中,泛基因组中的可变基因(如MALR, SGE1和SUC)大多位于参考基因之外的亚端粒区域。这可能与酵母亚端粒在染色体之间的重组有关。随着MALR对麦芽糖、SGE1对百草枯、SUC对棉子糖适应度的增加,功能基因从一个增加到两个。使用参考基因组和短读长基因分型检测不同染色体上高度相似序列的可变基因尤其具有挑战性。正确检测可变基因的基因组位置对于解析QTL的遗传基础尤为重要,这需要既长且准的HiFi测序去精确区分QTL中的序列差异。 有趣的是,不只是酿酒酵母,在人类中也观察到亚端粒染色体间重组现象,可能导致人类性状变异。因此基于HiFi长读长测序对基因组进行高度完整的组装将对了解性状变异的遗传来源至关重要。 相信通过本篇文章大家也对HiFi在识别性状变异的遗传基础方面的力量有所了解,如果您对HiFi测序技术感兴趣,欢迎与您身边的基因人联系了解HiFi测序技术的更多面! 基因有限公司作为PacBio公司在中国区的独家代理商,自2011年以来将PacBio第三代单分子实时测序技术引入国内,一直为国内用户提供专业的三代测序系统的安装培训,技术支持,应用培训与售后维护工作,赢得客户的一致好评与信任。基因有限公司将一如既往的支持越来越多的PacBio用户。










\r\n\n", 3,$destination); ?>