技术交流

扫描二维码
或添加“GeneGroup003”
获取更多更新资讯
商城订购

扫描二维码
或添加“基因商城(GeneMart)”
手机下单,快人一步
售后服务

扫描二维码
或添加“GeneGroup005”
获取更快速售后支持
HiFi测序助您识别假基因的真面目!
假基因 or “假”基因
Pseudogenes -
假基因被定义为类似功能基因、包含基因致残突变、缺乏转录或翻译所需的调节元件的基因组区域。自从“假基因”一词被引入以来,这种草率的分类就被假定为“相似但有缺陷的”拷贝,不能被转录或翻译,长期以来被认为是基因组中演化的遗迹和无功能的化石。然而,高通量数据和先进实验方法的出现,使假基因的表达和功能得到了揭示,从而挑战了传统的观点。此外,未表达的假基因可能含有顺式调控元件,在生理和健康中起重要的调控作用。
尽管高通量RNA测序(RNA-seq)已经彻底改变了生物学研究的方式,但较短的读取长度限制了它们在假基因转录组中的应用。由于只能对转录本进行拼接,二代测序不能识别真假基因,也不能表征全部假基因转录本,拼接得到的基因会有3'或5'的缺失。具有长读长(10-25 kb)的HiFi测序技术则可以直接获得全长转录本,同时极高的精准度(Q30)也能实现对高度相似序列的区分。而在表达定量上,二代测序具有价格方面的一些优势,但是,不进行真假基因的更精准区分,不表征基因的全长异构体,何谈真实而全面的定量转录组数据?所以,越来越多科学家选择利用既长且准的HiFi测序来进行研究,辅之以二代深度数据,能在揭示基因全貌的基础上进行更精准、更深层次的功能研究。下面就借助一篇文章来一起看看HiFi测序如何揭示假基因的真面目~
华中农业大学陈振夏团队于2022年11月8日在Genome Biology杂志在线发表题为“Evolution and function of developmentally dynamic pseudogenes in mammals”的研究论文,揭示了哺乳动物发育动态假基因的进化与功能。他们使用PacBio全长测序数据识别了全长假基因转录本,结合Illumina深度测序数据和公开的RNA-seq数据,扩展了全基因组假基因表达模式。此外,他们优先考虑了具有功能富集特征的发育动态假基因(developmentally dynamic pseudogenes,DDPs),发现它们可能代表一个额外的调控层,并确定了它们在疾病中的意义。

表达的假基因有助于器官的鉴别
为了准确地表征和量化假基因转录模式,研究团队使用C57BL/6J雄性和雌性成年小鼠组织,包括大脑、小脑、心脏、结肠和性腺,进行PacBio Isoform Sequencing (Iso-seq)和样本匹配RNA-seq,鉴定了177个假基因,其中114个(64%)为mRNA逆转录转座形成的加工假基因(图1c),。结果显示,Iso-seq检测到的转录本比ENSEMBL注释的要长(图1b),且大多数Iso-seq鉴定的转录假基因在GENCODE注释中缺失,只有56个(31.6%)假基因在它们之间共享(图1d)。
图1.假基因转录本
研究团队应用两个指标:组织特异性及发育阶段特异性,来获得假基因的表达谱。他们发现,在人和小鼠中,假基因的组织特异性比蛋白质编码基因更高,却明显低于lncRNA (图2k)。作者进一步研究了假基因表达量最高的组织分布,发现假基因明显偏好人类和小鼠的睾丸(图2l),这可能是由于广泛的染色质重塑导致的渗漏表达。小鼠假基因优先表达于所有与大脑相关的组织中,这表明假基因在小鼠大脑发育和进化中的潜在作用。
图2.假基因表达的组织特异性
至于发育阶段特异性,他们观察到,在人和小鼠的几乎所有组织中,假基因表达的阶段特异性都比蛋白质编码基因和lncRNA更高 (图3)。
图3. 假基因表达的发育阶段特异性
所以说,假基因具有较强的时空表达特异性,表现出严格的转录调控模式,而不是非自主表达,这为生物标记物的开发提供了新的策略。
DDP功能特征及意义
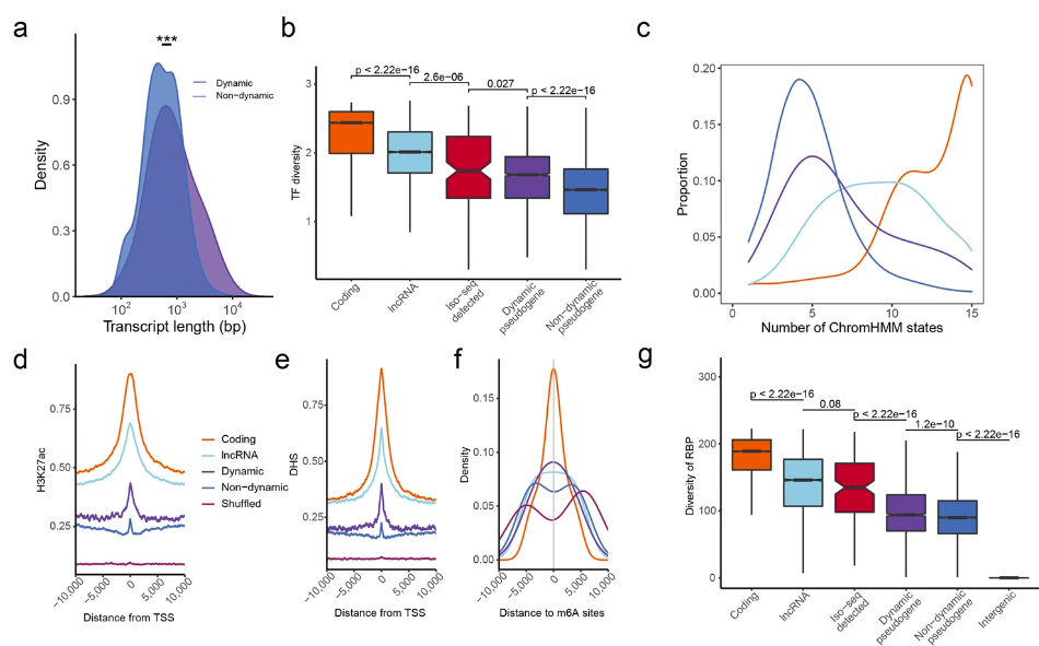
研究人员根据假基因在发育过程中的表达波动情况,进一步鉴定了在发育过程中的DDPs,结果表明,DDPs的转录本比非动态假基因的转录本更长(图4a),与DDPs启动子结合的转录因子(transcription factors ,TFs)明显多于与非动态假基因启动子和随机打乱的基因间区结合的TFs(图4b),说明转录调控更为复杂。值得注意的是,Iso-seq检测到的DDPs比其他DDPs显示出更多样化的TFs结合。此外,DDPs被更多的表观遗传信号覆盖(图4c),这表明不同的表观遗传状态也有助于DDPs的动态表达。为了进一步验证DDPs中的活跃转录,作者将转录起始位点(transcription start sites ,TSSs)与ChIP-seq数据相交,包括组蛋白3赖氨酸27乙酰化(histone 3 lysine 27 acetylation,H3K27ac)和DNase I超敏位点(DNase I hypersensitivity sites,DHS)。与非动态假基因和随机打乱区域相比,在DDPs的TSSs处H3K27ac和DHS信号更丰富(图4d, e),这表明DDPs具有积极的调控增强子或启动子。此外,DDPs的TSSs更接近m6A修饰信号(图4f),并且DDPs的转录本携带更多的RNA结合蛋白(图4g),这暗示了DDPs,特别是Iso-seq检测到的DDPs参与了转录后调控或作为RNA结合蛋白的支架。此外,编码潜力评估显示,超过19%的假基因翻译和编码了潜在功能肽。

图4. 动态假基因调控层
为了调查假基因和疾病相关区域之间的关系,作者将假基因与GWAS目录中的141418个独特的疾病相关SNPs重叠。假基因转录本包含3538个SNPs (0.07/kb)。其中,2762个SNPs(0.18个/kb)位于其启动子区域,表明这些SNPs可能在其表达中起调控作用。
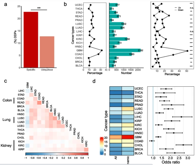
在这些数据的激励下,作者将研究范围扩展到癌症。他们发现,与普遍表达的假基因(20%)相比,更多的癌症类型特异性假基因(35%)是DDPs(图5a)。考虑到某些癌症类型特异性假基因可能只代表某种癌症类型特有的生物学特征,而不是在癌变中发挥关键作用,作者随后分析了癌症样本和良性肿瘤样本之间差异表达的假基因,从17种癌症类型中鉴定出173 ~ 2182个差异表达假基因,占所有差异表达基因的9.2 ~ 32%(图5b),表明假基因对癌症转录组变化的显著贡献。在这些差异表达(diferentially expressed ,DE)假基因中,上调的假基因比下调的假基因检测到的更多,上调的假基因具有作为治疗靶点的潜力。

图5. 不同癌症类型中差异表达的假基因
作者还观察到器官来源相同的肿瘤类型,如结肠腺癌(COAD)和直肠腺癌(READ)表现出相似的假基因表达变化(图5c)。这些分子特征可用于开发癌症早期筛查和检测的替代标记。在17种癌症类型中的16种中,DDPs和DE假基因高度重叠(图5d)。这些结果表明,该研究中关于动态假基因的分析将为未来人类疾病和癌症生物学提供有价值的见解。
- Summary -
作为一篇“组学”论文,作者针对演化发育生物学中的关键科学问题,综合运用计算与实验手法对假基因表达与调控进行了系统分析,发现DDP具备响应转录因子和组蛋白修饰等精准调控的能力,为深入了解人类基因组中假基因的进化起源、表达动态、生理功能与调控机制提供了全面系统的线索,有望推动假基因功能研究相关的重要发现的产出。
而日益发展的测序技术,尤其以 “既长且准”而著称的HiFi测序,将毋庸置疑地为组学提供更丰富更精准的数据,进一步全面表征假基因及全长转录本,揭示这些假基因的调控规律,阐明它们的表型后果和潜在的分子机制,从而为科学家们揭开假基因的真面目。
参考文献:
https://genomebiology.biomedcentral.com/articles/10.1186/s13059-022-02802-y
基因有限公司作为PacBio公司在中国区的独家代理商,自2011年以来将PacBio第三代单分子实时测序技术引入国内,一直为国内用户提供专业的三代测序系统的安装培训,技术支持,应用培训与售后维护工作,赢得客户的一致好评与信任。基因有限公司将一如既往的支持越来越多的PacBio用户。


\r\n\n", 3,$destination); ?>