技术交流

扫描二维码
或添加“GeneGroup003”
获取更多更新资讯
商城订购

扫描二维码
或添加“基因商城(GeneMart)”
手机下单,快人一步
售后服务

扫描二维码
或添加“GeneGroup005”
获取更快速售后支持
从分析到育种,HiFi测序助力动植物体系化研究
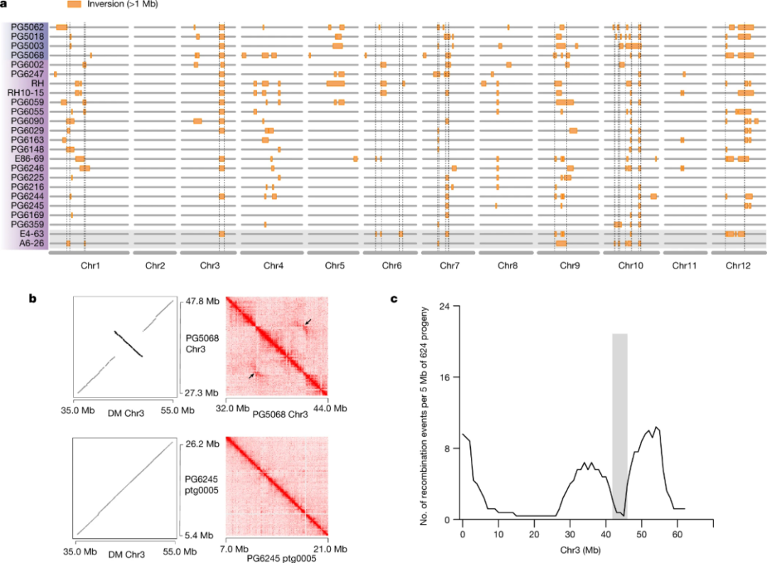
Background 马铃薯是世界上最重要的块茎类粮食作物,养活了全球大约13亿人口。栽培马铃薯是同源四倍体,主要靠薯块进行无性繁殖。并且马铃薯的基因组高度杂合,有害突变镶嵌在四套染色体中,依靠复杂的遗传重组才能使优良基因聚合。目前广泛种植的一些四倍体品种,例如美国的Russet Burbank(1902年育成)等已经有上百年的历史, 这表明改良四倍体马铃薯难度高、见效慢。 随着基因组测序和育种技术的发展,中国农业科学院农业基因组研究所黄三文研究员联合各优势单位发起了“优薯计划”,即运用基因组设计的理论和方法体系培育杂交马铃薯,用二倍体育种替代四倍体育种,并用杂交种子繁殖替代薯块繁殖。自2017年提出以来,“优薯计划”取得了一系列成果,在国际顶级期刊发表多篇重量级文章,这其中就少不了HiFi测序的身影。我们一起来看看HiFi有着怎样的贡献吧~
Summary 总的来说, HiFi测序在马铃薯的高质量基因组组装、单倍型分型、结构变异的检测、泛基因组的构建乃至设计育种上都有很重要的作用。有了HiFi测序技术,有助于去建立一个真正从分析到育种、从理论指导到实践检验的平台,实现对特定动植物基因组的体系化研究! 参考文献: 1. Haplotype-resolved genome analyses of a heterozygous diploid potato. Nature Genetics (2020). DOI: 10.1038/s41588-020-0699-x 2. Genome architecture and tetrasomic inheritance of autotetraploid potato. Molecular Plant (2022). DOI: 16.10.1016/j.molp.2022.06.009 3. Genome evolution and diversity of wild and cultivated potatoes. Nature (2022). DOI:10.1038/s41586-022-04822-x 4. Genome design of hybrid potato. Cell (2021). DOI:10.1016/j.cell.2021.06.006 5. Construction of homozygous diploid potato through maternal haploid induction. aBIOTECH (2022). DOI:10.1007/s42994-022-00080-7 基因有限公司作为PacBio公司在中国区的独家代理商,自2011年以来将PacBio第三代单分子实时测序技术引入国内,一直为国内用户提供专业的三代测序系统的安装培训,技术支持,应用培训与售后维护工作,赢得客户的一致好评与信任。基因有限公司将一如既往的支持越来越多的PacBio用户。
\r\n\n", 3,$destination); ?>