技术交流

扫描二维码
或添加“GeneGroup003”
获取更多更新资讯
商城订购

扫描二维码
或添加“基因商城(GeneMart)”
手机下单,快人一步
售后服务

扫描二维码
或添加“GeneGroup005”
获取更快速售后支持
AFA技术助力ChIP-seq在表观遗传学中的应用
表观遗传图谱在表观遗传疗法的生物标志物和靶标的识别与鉴定方面具有巨大的应用前景。将染色质免疫沉淀(ChIP)与测序技术相结合的ChIP-Seq技术,能够高效地在全基因组范围内检测与组蛋白、转录因子等互作的DNA区段。 然而,现有的染色质免疫沉淀工作流程手工步骤较多,也面临着诸多挑战,比如需要耗费大量的时间对感兴趣的细胞或组织类型进行条件优化等。 以上问题如何解决 AFA技术可以帮您 AFA技术优势 ● Covaris AFA非接触式聚焦超声技术能够对几乎任何样本进行标准化的染色质制备和剪切从而得到一致的结果,为研究人员提供了一种简单、快速、可重复和可扩展的工作流程,以得到高质量的剪切片段,从而在全基因组范围内分析样本的表观遗传构成。 ● AFA技术在ChIP-Seq应用的优势: 1、随机剪切保证了无偏好性的染色质片段化; 2、紧密的片段大小分布确保构建的测序文库具有综合的代表性; 3、可重复性剪切允许比较不同来源的样本,如癌症亚型或进展性疾病的不同阶段的样本。

下面就一起来看一下关于Covaris AFA助力ChIP-Seq表观遗传学研究的应用进展。
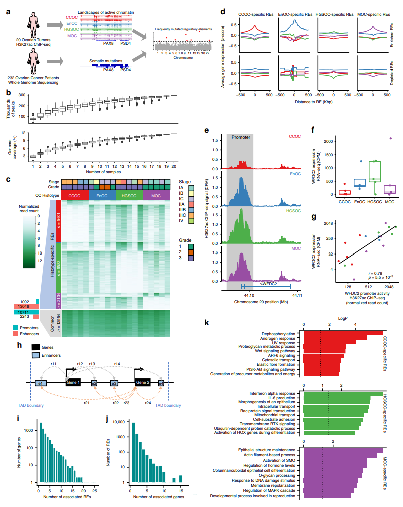
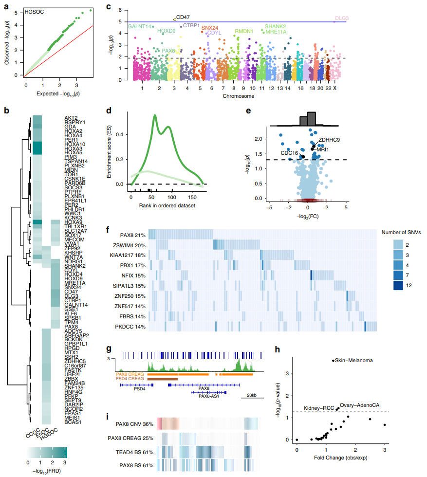
发表在《Nature Communication》上的题为“Non-coding somatic mutations converge on thePAX8 pathway in ovarian cancer”一文中,作者证实了卵巢癌(OC)中非编码体细胞突变与PAX8通路相关,其中使用了对H3K27ac(acetylated lysine 27 of histone H3protein)的ChIP-seq作为实验关键的一步,对获得的非编码突变体干扰的调控元件(RE)和相关基因进行了鉴定。
\ | / ★ 作者首先利用Covaris CryoPREP™ CP02 冷冻粉碎仪(文末有“真相”)将病人的组织样本进行干性粉碎;然后将粉碎后的组织用1%甲醛在磷酸盐缓冲溶液中固定10分钟,并用125mM甘氨酸终止反应。用冷的磷酸盐缓冲溶液冲洗两次后,将染色质重悬并在预冷的裂解缓冲液(50mM Tris,10mM EDTA,1%SDS与蛋白酶抑制剂)中裂解10分钟,然后转移到Covaris E系列聚焦式超声系统染色质剪切至300-500bp长度,最后进行IP、染色质洗脱、纯化、测序文库的构建等实验操作。 \ | / ★ 数据展示
上皮性卵巢癌的表观基因组和转录组 图1、对20例上皮性卵巢癌患者的表观基因组分析揭示了REs(regulatory elements)的组织型特异性。a为研究概述ーー利用卵巢癌中活性染色质结构来鉴定频繁突变的调控元件。c热图显示活跃RE处的20个OC样品的归一化H3K27ac ChIP-seq 信号。d显示的是在组织型特异性REs周围,不同OC组织学亚型中(CCOC-透明细胞卵巢癌,红色; EnOC-子宫内膜样卵巢癌,蓝色; HGSOC-高度浆液性卵巢癌,绿色; MOC-黏液性卵巢癌,紫色)基因的平均表达水平。 OCs 中体细胞突变的REs 图2、OC中频繁突变的调控元件(FMREs)。b曼哈顿图显示HGSOC(高度浆液性卵巢癌)所有活跃的REs的基因组位置(x轴)和突变负担的显著值(y轴)。c显示了跨CCOC,EnOC和 HGSOC的25个FMREs的突变负荷(P值)的热图; 星号代表 FDR ≤10%。d火山图显示了在具有活跃性RE样本与野生型样品中,具有重叠的单核苷酸变异的推定靶基因的基因表达(x 轴)中值与表达显著值(y 轴)之间的差异倍数。 突变REs的Gene-centric分析 图3、基因中心突变率在与基因相关的REs集合中聚集(CREAG)。a为显示所有CREAG的突变负荷的预期(x轴)和观察到(y轴)的显著性值的QQ-plot图。g显示了PAX8 CREAG基因突变的 PAX8位点。


AFA技术
Covaris自动声波聚焦技术(Adaptive Focused Acoustics,AFA),是在传统超声波处理基础上的技术革新,通过球面固态超声换能器将声波聚集到样本区域,对样本进行处理。聚焦声波能够以极低的能量输入获得良好的处理效果,避免传统超声能量过剩引起的样本处理过度及热损伤。Covaris AFA通过精确的计算机控制系统和自动化的仪器操作,为样本处理提供高效可控、重复性优良、温度恒定及无污染的处理环境。 Covaris公司一直致力于研发基于声学、机械及分子生物学的高性能组织样本处理系统,旨在帮助研究者实现快速、稳定、高效样品的预处理,其相关产品线从低通量到高通量、从低功率到高功率,满足您的不同实验需求。 左右滑动查看更多
往期精彩内容,点击链接可了解更多:
全力以赴,与AFA聚焦超声技术共同攻克蛋白质组学研究中样本处理难关(一)
Covaris CryoPrep™ CPO2冷冻粉碎仪助力斑马鱼蛋白质组学研究
JAMA | Covaris R230助力自动化快速WES揭示COVID-19重症病人免疫缺陷
✦ ✦✦ ✦✦ ✦✦ ✦ 今年成立三十周年的基因有限公司作为Covaris在中国的合作伙伴和全国代理商,为您提供DNA片段化、ChIP实验、FFPE样本核酸提取、蛋白提取、样本制备等解决方案。想要了解更多,请关注我们的官方微信“基因快讯”或联系您身边的基因有限公司员工。
\r\n\n", 3,$destination); ?>