技术交流

扫描二维码
或添加“GeneGroup003”
获取更多更新资讯
商城订购

扫描二维码
或添加“基因商城(GeneMart)”
手机下单,快人一步
售后服务

扫描二维码
或添加“GeneGroup005”
获取更快速售后支持
PacBio SMRT测序高质量基因组组装和泛基因组研究助力绿豆遗传本底解析及品种改良
绿豆(Vigna radiata (L.) R. Wilczek)是我国重要的杂粮作物之一,具有抗旱、耐贫瘠和固氮能力,同时也是碳水化合物和优质蛋白质以及叶酸和铁等微量元素的重要来源。相对于大豆、菜豆等豆科作物而言,绿豆的基因组研究比较落后,这严重限制了绿豆分子育种的进展。该研究首先利用Pacbio三代测序结合二代测序数据和Hi-C数据对选育的绿豆优良栽培品种“冀绿7号”(Vrad_JL7)进行基因组从头组装,组装了一个染色体级别的高质量绿豆参考基因组,构建了首个绿豆泛基因组和全基因组变异图谱,并首次利用高深度测序鉴定到的SNP和PAV对33个重要农艺性状进行全基因组关联分析(GWAS),发掘出一系列与产量、品质、抗性等性状相关的重要候选位点。这种高质量的参考基因组和泛基因组将为绿豆育种提供见解。


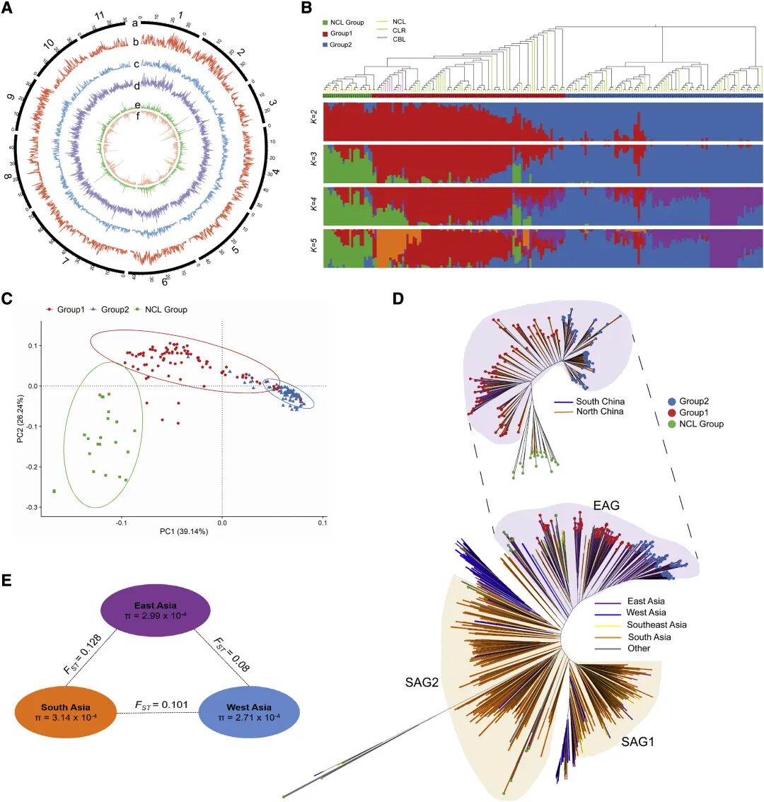
绿豆基因组组装和比较基因组分析 利用 PacBio Sequel II 平台(长读长,约 52.83 Gb,110.213 × 基因组覆盖率)和 Illumina 双末端(短读长,约61.28 Gb,127.853 × 基因组覆盖率)对中国广泛种植的高产早熟绿豆品种(Jilv 7 [JL7])进行测序。利用Hi-C数据从头组装的基因组(Vrad_JL7)大小为475.19 Mb , 约占估计基因组大小的99.13%,98.72%的序列能挂载到11条假染色体上。该参考基因组的发布为绿豆遗传本底解析和重要性状基因克隆奠定了基础。 为了确定绿豆基因组的进化特征,将来自12种真双子叶植物物种的注释基因序列与Vrad_JL7基因组的序列进行了比较。共形成32253个基因家族,其中单拷贝组432个。共有35059个(87.4%)绿豆编码基因聚集成基因家族,其中1532个(包含5482个基因)是绿豆特有的。这些特定基因的功能富集于淀粉和蔗糖代谢;氨基酸的生物合成;真核生物中的核糖体生物发生;甘氨酸、丝氨酸和苏氨酸代谢等。大规模基因组比较显示绿豆(Vrad_JL7)和小豆(Vang)的染色体之间存在完美的共线性。豇豆(Vung)的大多数染色体与绿豆和小豆具有良好的共线性,但5号染色体除外,该染色体在绿豆和小豆中分裂为两条染色体,表明该事件发生在豇豆祖先与绿豆和小豆共同祖先分歧之后。 图1:绿豆基因组组装和豆科成员的比较基因组分析。(A)绿豆基因组,圆圈从最外层到最内层分别表示:a.假染色体 b.GC含量 c.基因分布 d. DNA转座子和反转录转座子密度 e.基因组内共线区块;(B)通过OrthoFinder鉴定的12种豆科和拟南芥中的同源基因家族;(C)绿豆中特定基因家族的 KEGG 途径富集;(D)绿豆(Vrad_JL7)、小豆(Vang)和豇豆(Vung)之间的基因组共线性。 绿豆群体基因组分析 通过对217份材料(24个中国育种系(CBLs)、165个中国地方品种(CLRs)和28个非中国品系(NCLs))进行重测序,深入评估了绿豆的遗传多样性。平均测序深度为12.283,范围为7.063至15.313。共鉴定出2229343个SNPs、230025个短插入和缺失(indels,<15 bp)和56545个结构变异(SVs)(包括39228个大indels(>15 bp)、1991个拷贝数变异、13937个易位和1389个倒位)。基于核心 SNPs 构建了包含207个绿豆种质(去除10个来源不明确的种质后)的无根树,将这些种质分为3组。结果表明,绿豆适应过程中遗传基础变窄,可能是由于从中国境外向华南迁移到华北。为了查看绿豆的全球多样性分布,收集了来自22个国家的533个种质的公共GBS 数据,并与217个种质进行了比较。共鉴定了来自23个国家的所有750份材料共有的5671个SNP,并用于构建无根树。结果似乎支持绿豆起源于南亚(印度)并被驯化从而传播到世界各地,包括西亚,然后到东亚,可能是通过丝绸之路。经过多年的适应和选择,我国绿豆品种已经形成了两个截然不同的群体。 图2:绿豆种群基因组分析。(A)217种材料的变异图谱。圆圈从最外层到最内层代表:a.假染色体 b-d.SNP、插入缺失和SV密度 e和f.非同义和同义SNP;(B) 从核心SNP推断的207个种质的无根树和ADMIXTURE (K = 2-5)图;(C)207个加入的前2个特征向量的PCA图;(D) 207和750个种质的无根树;(E)亚洲不同亚群的F-统计(FST)和核苷酸多样性(p)。 绿豆泛基因组和PAV分析 该研究首次对217份绿豆核心种质进行全基因组重测序,使用"Map-to-pan"策略构建了首个绿豆泛基因组,其大小约763Mb,共鉴定出43462个预测基因。根据基因频率,33258(76.5%)个基因被定义为核心基因,2872(6.6%)个基因被定义为软核基因,7154(16.5%)个基因被定义为外壳基因,178(0.4%)个基因被定义为云基因。核心基因的功能涉及基本的生物过程,例如细胞过程、代谢过程、催化活性和结合。可变基因的功能主要富集在许多调节和环境反应过程中,包括催化活性、对压力和刺激的反应、多细胞生物和发育过程的调节以及光周期开花。该泛基因组的构建有利于找回绿豆育种中丢失的遗传力,全面鉴定参与重要生物过程的基因,为解析复杂性状的遗传机制提供新的思路。 图3:中国绿豆种质资源泛基因组。(A)基于每个给定数量的材料的100个随机组合,模拟泛基因组大小的增加和核心基因组大小的减少。使用所有随机子样本的数据点拟合泛基因组和核心基因组曲线,并用实心黑线表示。紫色和绿色区域的上边缘和下边缘分别对应于最大和最小基因数;(B)绿豆泛基因组的组成;(C)基因PAVs的分布;(D)可变基因的GO富集。 该研究也详细比较了NCLs、CLRs和CBLs中的基因计数和频率。为了确定适应过程中被选择的基因PAV,绘制了NCLs中每个基因的频率与CLRs中每个基因的频率的对比图。两组之间809个基因的频率存在显著差异,其中215个基因被认为是有利的,412个基因被认为是不利的。在适应过程中,与开花调节和程序性细胞死亡相关的基因在有利和不利基因中显著富集。已鉴定出9个与开花调控相关基因的PAV事件,其中3个(jg13350、jg13746和Pang80812)存在于大多数CLRs和CBLs中。表型数据表明,这些基因的存在可以促进春季早花,但与夏季晚花有关。其他六个基因(jg1521、jg5273、jg5274、jg5281、jg5284和Pang68295)在大多数CLRs和CBLs中缺失,并存在于大多数NCLs中。它们与开花表型的关系与前一种情况完全相反,这些基因的缺失,而不是存在,与春季开花早而夏季开花晚有关。 图4:绿豆从NCLs 到 CLRs 适应过程中选择的基因PAV。(A) 散点图显示NCLs和CLRs中的基因出现频率;(B)对在适应过程中发生显著表达变化的基因进行KEGG通路富集。(C和D)在不同环境中调节开花期的2个基因(jg13746 和 jg5284)的存在/不存在变体的示例。 基于SNP和基因PAV的农艺性状 GWAS 此外,该研究还调查了217份材料的33个重要农艺性状在6个环境下的表型,基于SNP的GWAS分析,鉴定出2912个显著关联信号(STAs)。除SNP GWAS外,基于gene PAV的关联研究还鉴定到391个与STAs具有较高一致性的PAV显著关联事件(GPTAs)。深入解读这些关联信息,有助于锁定重要性状的关键控制基因,促进绿豆分子标记辅助育种和全基因组选择育种。 图5:SNP GWAS和基因PAV GWAS结果总结。由Vrad_JL7 基因组内的 SNP GWAS(白框)和基因 PAV GWAS(灰框)识别的所有STAs和GPTA事件的分布,用于6种不同环境下的6种类型的32种性状。 参考文献:Changyou Liu,Yan Wang,Jianxiang Peng, et al. High-quality genome assembly and pan-genome studies facilitate genetic discovery in mung bean and its improvement[J]. Plant Communications,2022, 100352. 本研究通过结合长读长和短读长测序技术构建的高质量Vrad_JL7基因组、遗传变异图谱和泛基因组为绿豆基因发现和育种奠定了良好的基础。要打赢种质资源翻身仗,需要不断提升我国农业科技水平,使农业生物技术引领新一轮农业科技变革。该研究成果使我国绿豆相关研究处在了世界引领地位,将有力促进以国家重大需求为导向的绿豆优异基因挖掘和突破性新品种培育。PacBio HiFi高保真测序可以为种质资源研究提供帮助。HiFi Reads以其长读长(最长可达25 kb),高准确率(≥Q30,即超过99.9%的测序精度)、单分子分辨率,高灵敏度、无GC偏好性等优势在动植物基因组、微生态领域及农业基因组等研究中正崭露头角,成为基因组学研究技术的新宠。 长按并识别二维码,添加企业微信联系人,在线了解PacBio的最新资讯。 基因有限公司作为PacBio公司在中国区的独家代理商,自2011年以来将PacBio第三代单分子实时测序技术引入国内,一直为国内用户提供专业的三代测序系统的安装培训,技术支持,应用培训与售后维护工作,赢得客户的一致好评与信任。基因有限公司将一如既往的支持越来越多的PacBio用户。










\r\n\n", 3,$destination); ?>