技术交流

扫描二维码
或添加“GeneGroup003”
获取更多更新资讯
商城订购

扫描二维码
或添加“基因商城(GeneMart)”
手机下单,快人一步
售后服务

扫描二维码
或添加“GeneGroup005”
获取更快速售后支持
【文献速递】Nature Communication解析小肠区域化结构的形成
Nature Communication解析小肠区域化结构的形成
小肠——负责消化和吸收的主力军,其区域化结构使其对食物的处理和顺序吸收成为可能。你是否好奇过小肠的区域化结构是如何形成的?
来自哥本哈根大学的Kim Jensen研究团队,于今年2月在Nature Communication上发表的文章Mesenchymal-epithelial crosstalk shapes intestinal regionalisation via Wnt and Shh signalling为我们揭示了小肠发育后期区域化结构形成的机制。研究人员发现, PDGFRahigh 间充质细胞在晚期肠道形态过程中构成了一个细胞层,指导上皮的区域化。PDGFRahigh 细胞具有与其余间充质细胞不同的区域特异性特征,并表达促进 Wnt 信号梯度的基因,进而影响上皮细胞的基因表达和沿小肠前后轴的绒毛形成。同时,作者发现远端小肠中的 Wnt 信号直接调节小肠上皮 SHH 的表达(促进绒毛生长)。综上所述,Kim B. Jensen的研究结果揭示了 Wnt 和 Hedgehog 信号跨不同细胞区室之间的联系,这对于小肠前后区域化和正确形成至关重要。

01
小肠上皮下间充质细胞促进
上皮发育
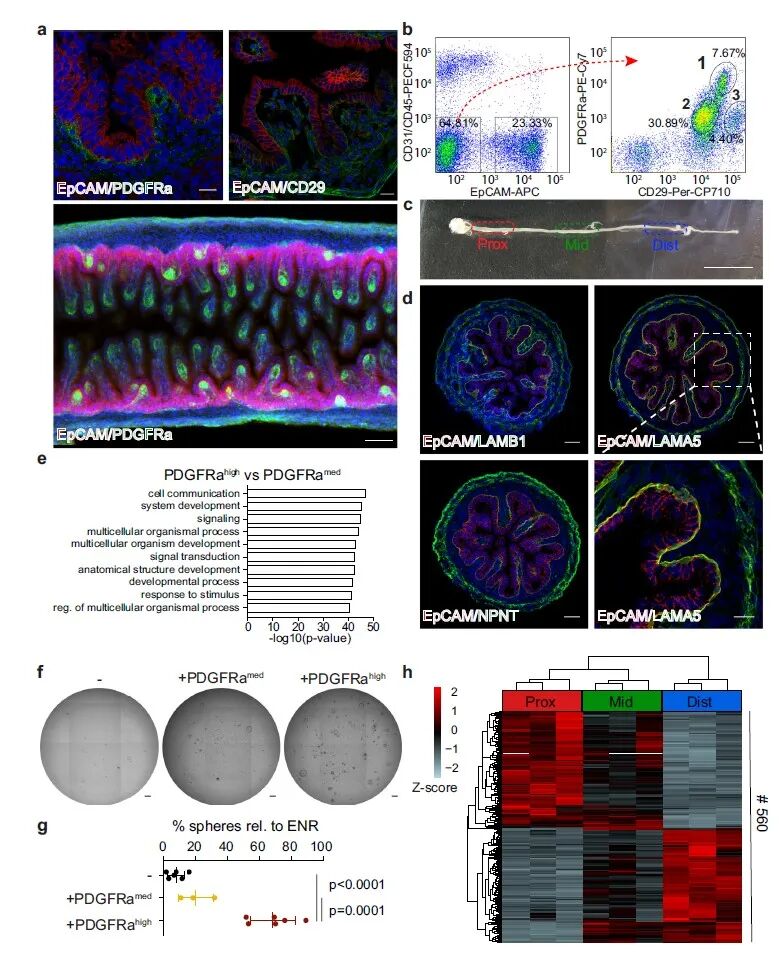
首先,作者通过免疫组化和流式细胞仪,以PDGFRa和CD29的表达水平为标志,鉴定到了三种不同的间充质细胞,其中PDGFRahigh 间充质细胞作为紧邻发育中上皮的细胞,被研究者格外关注。作者又将E16.5时期的小肠划分为近端、中端和远端三部分,通过荧光成像证实了PDGFRahigh间充质细胞位于上皮下。紧接着作者证明了PDGFRahigh细胞可以促进缺乏表皮生长因子EGF的上皮细胞生长。RNA-seq说明了PDGFRahigh细胞沿小肠的前后轴有560个基因差异表达。综上,上皮下间充质 PDGFRahigh细胞富含参与细胞信号传导的基因,促进上皮生长,并且间充质细胞群与上皮细胞类似,在小肠发育的 E16.5 时期显示区域特异性基因的表达模式。如图1所示。

图1.小肠上皮下 PDGFRahigh 细胞促进小肠上皮细胞的生长并具有区域特异性转录谱。a.免疫组化检测小肠上皮细胞及间充质细胞相对位置。b. DAPI-/CD31-/CD45- 实质细胞根据其 EpCAM(左)和 PDGFRa/CD29(右)参数的细胞分选。c.小肠的前后轴向位置分区。d.在 E16.5 检测 EpCAM(红色)、DAPI(蓝色)和 LAMB1(绿色,左上角)、LAMA5(绿色,右上角和右下角)或 NPNT(绿色,左下角)。e.GO-term 富集分析显示了比较 PDGFRahigh 和 PDGFRamed 细胞的生物过程类别中的前 10 个类别。fg.DAPI-/CD31-/CD45-/EpCAM+ 细胞形成类器官,该细胞分离自 E16.5 SI 的近端 20%,在基础培养基中用 PDGFRamed(中)或无 ENR 的 PDGFRahigh 细胞(右)培养。h.RNA-seq
02
间充质细胞细胞促成
上皮细胞Wnt信号梯度
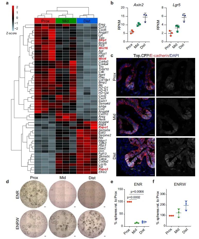
在得知PDGFRahigh 细胞可促进上皮生长,并且其沿小肠前后轴存在区域特异性表达基因后,作者试图找到这些差异表达基因中最重要的信号分子。因此作者通过RNA-seq数据分析,qPCR,等方法,证明了Wnt信号的靶基因在小肠远端的上皮下间充质细胞中高表达。同时,作者也证明了小肠从近端到远端的发育需要不同梯度的Wnt信号。如图2所示。

图2. a.远端中,两种典型的Wnt通路激动剂Rspo3和Rspo1高表达,近端中,Wnt拮抗剂Sfrp1和两个非典型Wnt4 wnt6家族成员表达水平更高。b.Wnt两个典型的靶基因Axin2 and Lgr5在小肠远端PDGFRahigh细胞中表达最高。c. 在近端、中部和远端区域检测 Top.CFP(白色)、E-钙粘蛋白(红色)和 DAPI(蓝色)。d-f 从近端、中端和远端区域分离并在 ENR 或 WENR 存在下发育的 DAPI-/CD31-/CD45-/EpCAM+ 细胞形成类器官
03
抑制Wnt信号引起小肠区域
特异性变化
作者在证实了小肠区域特异性发育与Wnt信号梯度相关之后,为了研究体内 Wnt信号的抑制是否会对小肠发育产生区域特异性后果,作者使用可防止分泌 Wnt配体的PORCN抑制剂(PORCNi)处理怀孕的猪后,检测小肠区域特异性变化。PORCNi处理降低了典型Wnt/β-catenin通路中靶基因的表达,并且引起基因表达量改变最大的部分在中端和远端。同时,PORCNi处理后小肠绒毛显著减少,尤其是在远端。PORCNi处理后远端的上皮和肌肉层之间的机械深度显著降低。综上,Wnt信号在小肠发育中发挥着区域特异性作用,对远端上皮转录和绒毛形成影响最大。

图3.Wnt 信号的变化对小肠转录和结构具有区域特异性影响。a FACS 曲线显示 PORCN 抑制 (PORCNi) 后近端、中部和远端区域 CFP+ 细胞 (DAPI-/CD31-/CD45-/EpCAM+) 的减少。b PORCN 抑制处理与不处理的 Axin2 的 RNA-seq 数据。c RNA-seq 分析显示了对照样本和 PORCNi 样本的近端、中间和远端区域的差异表达基因的数量。d 对照和 PORCNi 样品中近端和远端区域的 H&E 染色。e 机器学习辅助 3D 图像分析的工作流程。f Ilastik 处理的概率图的表面渲染描绘了对照和PORCNi样本中的绒毛。g 对对照样本和PORCNi样品中近端、中间和远端区域的绒毛计数进行量化。h Ilastik 处理的概率图的表面描绘了对照和 PORCNi 样本中的上皮细胞。i 量化对照和 PORCNi 样本中近端、中部和远端区域的间充质深度。
04
小肠远端中Wnt信号直接
控制Shh表达
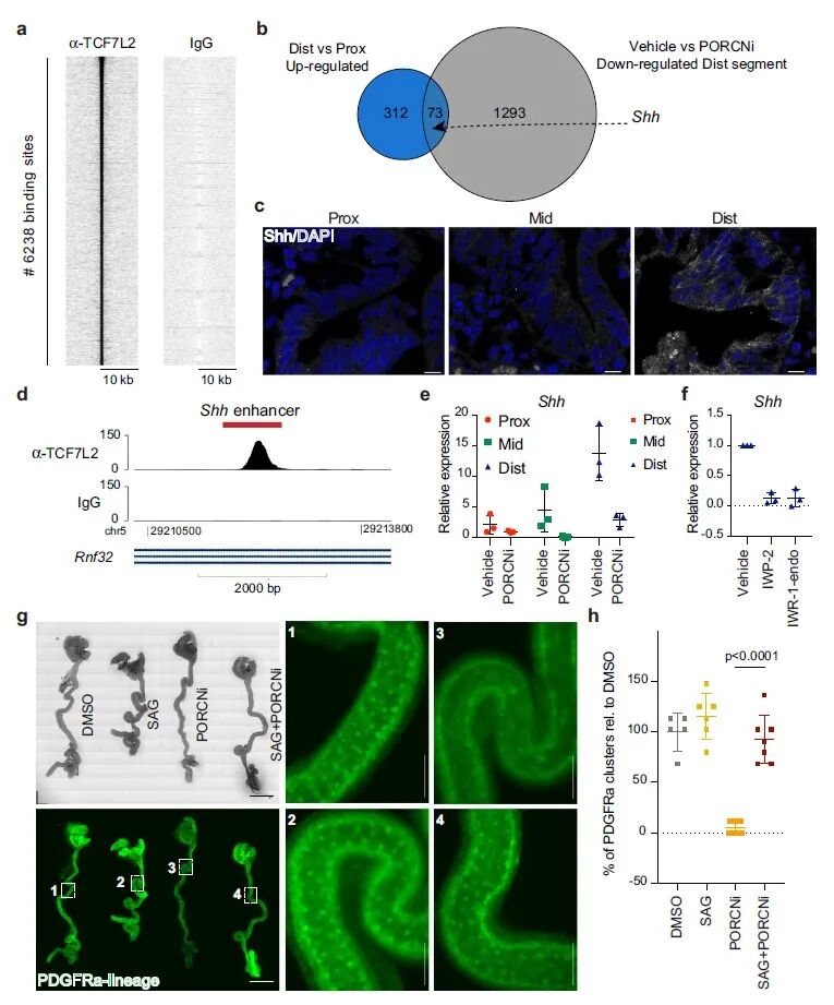
为了进一步了解 Wnt 信号传导影响小肠形态发生的机制,作者通过ChIP的方法确定该途径的直接转录靶标。ChIP实验中发现了TCF7L2(Wnt下游转录效应因子)的6238个结合位点。随后的RNA-seq数据分析发现了关键基因Shh,已知Shh可促进绒毛形成。已知位于Rnf32内含子内的MACS1增强子区域指导发育中的小肠上皮细胞中的Shh表达,ChIP实验显示小肠上皮细胞中Rnf32内含子的增强子区域有TCF7L2结合。E16.5时期小肠活检的转录分析证实,Shh在远端小肠中表达最高,并在Wnt 信号抑制后下调。综上,表明 Wnt 信号通过 Shh 激活来调节绒毛形成。

图4. Wnt 信号调节发育中的远端 小肠中的 Shh 表达。a 热图显示在 6238 个已识别的 TCF7L2 结合位点 (±10 kb) 上富集的 ChIP-seq 标签。b Euler图显示了与小肠远端和近端 E16.5 EpCAM+ 细胞相比上调的 385 个基因,与在对照处理中相对于 PORCN 抑制的远端区域下调的 1366 个基因之间的重叠。c 在 E16.5 检测 SHH(白色)和 DAPI(蓝色)。d ChIP-seq轨迹描绘了小肠EpCAM+细胞中MACS1 Shh增强子区域的 TCF7L2 覆盖。e 使用来自 E16.5 胚胎的肠道活检对 Shh 进行 qPCR 分析。f qPCR 分析使用来自 E16.5 小肠远端在 ENR 中培养并用载体5 μM IWP-2 或 10 μM IWR-1-endo 处理 24 小时的已建立的类器官培养物对 Shh 进行 qPCR 分析。g 不同处理后胎儿全肠培养。h PDGFRa+ 簇数的量化。
综合以上研究内容,作者认为在小肠的区域化发育过程中,上皮下间充质细胞引起Wnt在上皮细胞中的梯度信号。Wnt 信号直接调节 Sonic Hedgehog (SHH) 的上皮表达,SHH 反过来作用于间充质细胞以驱动绒毛形成。
看这里
在该研究中,我们不难发现作者在研究转录靶点时使用了ChIP(染色质免疫共沉淀)这一方法。ChIP作为研究生理状态下DNA与蛋白质互作的实验技术,主要用于表观遗传学研究以及转录因子调控机制研究。样本制备是影响ChIP实验数据灵敏度和重复性的一个关键因素,其难点之一在于染色质片段化的大小是否合适,一般情况下,300-600bp能获得较好的ChIP结果。文中使用的Covaris M220非接触式聚焦超声系统,能够准备的将染色质片段化为300-600bp,且剪切过程恒定低温、无需暂停,可有效保护抗原表位的完整性,提高后续IP效率。非接触式的超声处理,可有效防止交叉污染。提供快速、高效、可重复的ChIP 解决方案的Covaris 聚焦超声系统,希望可以帮助有同样需求的您!

Covaris M220
Covaris 应对不同通量和不同样品量推出了一系列型号,总有一款适合您!

戳下图获得更多一手资料吧!

\r\n\n", 3,$destination); ?>